Найти в Дзене
Войти
In ФИЗМАТ
10,9 тыс подписчиков
Подписаться
ЕГЭ математика профильный уровень 2023. Ященко. 36 вариантов. Вариант 17. Разбор.
26 января 2023
26 янв 2023
487
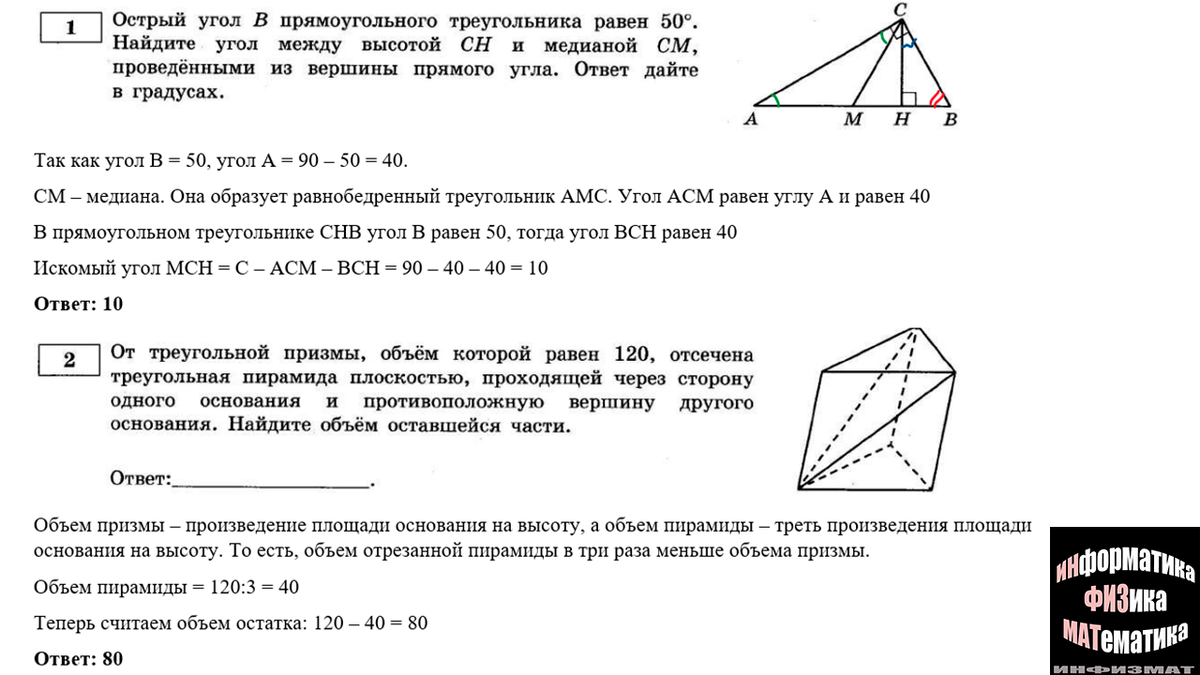
...
Читать далее
Подготовка к ЕГЭ
128,7 тыс интересуются
Следить за темой
19