Добавить в корзину
Позвонить
Найти в Дзене
Войти
In ФИЗМАТ
11,2 тыс подписчиков
Подписаться
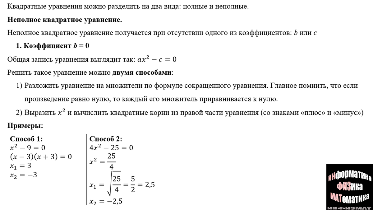
Квадратные уравнения: полные и неполные. Рассмотрим способы их решения.
24 января 2023
24 янв 2023
400
...
Читать далее
26
1725883881.1270.1780187604643.98436