Добавить в корзинуПозвонить
Найти в Дзене

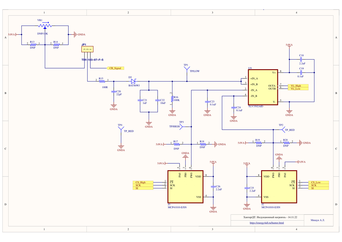
Схема индукционного нагревателя адаптивного типа класса "Охотник" - модуль обработки сигналов колебательного контура.

Проект модуля обработки сигналов в Altium Designer доступен для скачивания зарегистрированными пользователями канала по ссылке: Проект altium включает в себя принципиальную схему и pcb плату, библиотеку элементов, печатная плата по gerber-файлам была изготовлены на https://www.pcbway.ru/ Модудь "Анеалитик" может быть использован в связке c любой из платформ ардуино со SPI интерфейсом. Принципиальная схема модуля обработки сигналов в индукционном нагревателе адаптивного типа класса "Охотник", изготовлена, видео-примеры её работы под управлением микроконтроллера приведены ранее. Для отработки режимов работы отдельных узлов, добавлены избыточные элементы. Данные элементы с пометкой DNP (Do Not Place) впаивать не нужно и думать над их назначением не следует. В качестве интерфейса обмена между микроконтроллером и модулем обработки сигнала с датчика тока выбран скоростной SPI интерфейс. Соответственно все электронные компоненты подобраны с поддержкой обмена данными по S

Проект модуля обработки сигналов в Altium Designer доступен для скачивания зарегистрированными пользователями канала по ссылке:

Принципиальная схема модуля обработки сигналов с датчика тока в колебательном контуре индукционного нагревателя адаптивного типа класса "Охотник", проекта "Хантер" в altium дизайнер. Для скачивания архива нажмите на ссылку. Если будут замечания, пишите, исправим. 1. Модуль обработки сигналов с датчика тока в колебательном контуре.
Индукционный нагреватель адаптивного типа класса "Охотник", проекта "Хантер".20 января 2023

Проект altium включает в себя принципиальную схему и pcb плату, библиотеку элементов, печатная плата по gerber-файлам была изготовлены на https://www.pcbway.ru/ Модудь "Анеалитик" может быть использован в связке c любой из платформ ардуино со SPI интерфейсом.

Принципиальная схема модуля обработки сигналов в индукционном нагревателе адаптивного типа класса "Охотник", изготовлена, видео-примеры её работы под управлением микроконтроллера приведены ранее.

Для отработки режимов работы отдельных узлов, добавлены избыточные элементы. Данные элементы с пометкой DNP (Do Not Place) впаивать не нужно и думать над их назначением не следует.

В качестве интерфейса обмена между микроконтроллером и модулем обработки сигнала с датчика тока выбран скоростной SPI интерфейс. Соответственно все электронные компоненты подобраны с поддержкой обмена данными по SPI интерфейсу. Между контроллером и схемой организована гальваническая развязка SI8640ED.

-3

Сигнал с шунтирующего резистора датчика тока поступает на вход операционного усилителя. Использовать можно неинвертирующий усилитель, изменение фазы сигнала роли не играет. Это наглядно показано в ролике работы

-4

При выводе колебательного контура в резонанс амплитуда тока увеличивается и её пик искажается - синий луч осциллографа.

-5

Чтобы избежать ошибки при определения резонансной частоты следует контролировать максимум тока и при необходимости уменьшать коэффициент усиления операционного усилителя . Для этого в цепи обратной связи операционного установлен цифровой потенциометр 50-100K, MCP41050/MCP41100.

Источник сигнала выбирается перемычкой JP1. Это или усиленный сигнал с датчика тока или делитель напряжения на резисторе VR1. Делитель необходим на этапе отладки для установки фиксированного уровня входного сигнала, особой необходимости в нём нет, в следующей версии схемы будет убран.

-6

С выхода операционного усилителя сигнал поступает на вход цепи интегратора D5/C21,C22/R16. Диод D5 формирует постоянное напряжение на конденсаторах С21,С22, резистор R16, напротив их разряжает . В результате постоянное напряжение на конденсаторе отражает усреднённое значение тока за некоторый промежуток времени, которое зависит от амплитуды сигнала с датчика тока.

После установки резонансной частоты микроконтроллер фиксирует уровень напряжения на входе компаратора тем что устанавливает смещение на выходе -INA немногим больше входного напряжения компаратора и на выходе -INB чуть меньше уровня на входе компаратора. Напряжение смещения устанавливается программно изменением сопротивления на цифровых потенциометрах J3/J2 MCP41010.

Об изменении тока в сторону уменьшения или его увеличения - признак ухода с резонансной частоты в процессе нагрева или охлаждения, компаратор информирует микроконтроллер изменением уровня на его выходах. В случае превышения произойдёт изменение уровня на выходе VL_High компаратора, а при уменьшении амплитуды произойдет изменение уровня на выходе VL_Low. На стороне микроконтроллера будет вызван соответствующий обработчик прерывания. Гистерезис срабатывания компаратора в данной схеме настраивается программно.

Особой необходимости в постоянном напряжении на входе компаратора нет, можно подавать сигнал сразу с операционного усилителя. Но если с превышением уровня на выходе VL_High проблем нет, то изменяющийся исходный сигнал от максимума к минимуму на выходе компаратора будет постоянно изменять уровень выхода VL_Low и непрерывно генерировать прерывания. Безусловно можно программного решить данную проблему, поскольку именно отсутствие импульсов в течении заданного промежутка времени даст информацию о том, что произошло уменьшение тока в колебательном контуре. Вопрос - убрать интегратор или оставить находится в процессе внутреннего обсуждения.

Следующий блок, детектор наличия колебаний резонансной частоты представляет из себя диоды шоттки. Встречно-параллельно включение диодов формирует логарифмическую изменения тока - идеальный детектор переходов сигнала через ноль. Данный блок планировалось использовать для определения предварительного определения основной резонансной частоты. Поскольку по результатам сканирования частотного диапазона микроконтроллер может установить любую одну из гармоник.

-7

Но поскольку данный блок в процессе тестирования не был востребован, из следующей версии схемы обработки входного сигнала он будет удалён. Вместо него будет добавлен делитель напряжения. Это позволит работать не только с максимумами тока в колебательном контуре, но и строить резонанс ориентируясь на максимумы напряжения на конденсаторе, которое может достигать шестьсот вольт.

С точки зрения промышленной реализации схемы индукционного нагревателя адаптивного типа класса Охотник, вполне достаточно только датчика тока. Но для исследований, связанных с определением зависимости изменения напряжения от частоты в произвольной электрической цепи детектор пика напряжения будет полезным.

Количество портов микроконтроллера ограничено, поэтому следующий блок это расширитель портов, управляется по SPI интерфейсу. Установлен для визуальной индикации состояния работы модуля при помощи светодиодов и управления питанием всей схемы индукционного нагрева.

-8

При включении микроконтроллеру требуется провести инициализацию датчиков и только после этого он должен включить питание. Поэтому в схему добавлено управление силовыми реле. Предполагается что это будут твертельные реле.

Схема силовой части представлена далее. Это два полевых транзистора N-типа, питание на которые может подаваться из вне, например силовые реле потребует от вас 12 вольт, в то время как схема работает на пяти вольтах.

-9

Чтобы получить обратную связь от нагреваемого элемента и провести оценку времени нагрева в схему добавлен температурный датчик с термопарой К-типа, работающего по SPI интерфейсу.

В настоящее время разрабатывается новая версия модуля обработки входного сигнала. Реализуется возможность одновременной обработки сигнала как с датчика тока, так и с конденсатора колебательного контура.

Делитесь своими мыслями, ставьте лайки и обязательно подписывайтесь на канал. Это Ваш вклад, который помогает миссии - открытые технологии и схемотехника построения экономных нагревателей индукционного типа для всех!