Добавить в корзинуПозвонить
Найти в Дзене
Новая физика

3. Чего явно не знают, даже профессиональные физики об XI теореме Гюйгенса

Эта статья идет под номером 3, поскольку, она является продолжением рассмотрения нами той же самой темы, которую мы начали рассматривать в статье «1. Мои ответы на вопросы, заданные мне одной из читательниц моего канала». 1. Первое доказательство того, что XI теорема Гюйгенса является не физической, а исключительно математической теоремой Сегодня я хочу поговорить с вами о еще одном нелепом замечании, которое моя явная антагонистка — Юлия сделала в своем втором комментарии, в котором, не скрывая своего высокомерия, явно небрежно и необдуманно она заявила, что: «А у Гюйгенса, пусть и в непривычной на сегодняшний день форме, использован закон сохранения энергии при центральном ударе двух шаров разной массы: "если первоначально неподвижные шары приобрели скорость в результате падения с некоторой высоты и вертикальная скорость преобразована в горизонтальную с помощью наклонной плоскости, то если преобразовать таким же способом их скорости после соударения в вертикальные, то центр тяжести с
Оглавление

Эта статья идет под номером 3, поскольку, она является продолжением рассмотрения нами той же самой темы, которую мы начали рассматривать в статье «1. Мои ответы на вопросы, заданные мне одной из читательниц моего канала».

1. Первое доказательство того, что XI теорема Гюйгенса является не физической, а исключительно математической теоремой

Сегодня я хочу поговорить с вами о еще одном нелепом замечании, которое моя явная антагонистка — Юлия сделала в своем втором комментарии, в котором, не скрывая своего высокомерия, явно небрежно и необдуманно она заявила, что:

«А у Гюйгенса, пусть и в непривычной на сегодняшний день форме, использован закон сохранения энергии при центральном ударе двух шаров разной массы: "если первоначально неподвижные шары приобрели скорость в результате падения с некоторой высоты и вертикальная скорость преобразована в горизонтальную с помощью наклонной плоскости, то если преобразовать таким же способом их скорости после соударения в вертикальные, то центр тяжести системы шаров не сможет подняться выше, чем он был вначале».

Тогда, в ответе на этот совершенно нелепый Юлин комментарий, я, как вы помните, указал ей на то, что по своему явному недомыслию, она смешала здесь в одну кучу, как XI теорему Гюйгенса, в которой говорится о том, что:

«При соударении двух тел сумма произведений из их величин на квадраты их скоростей остается неизменной до и после удара; при этом отношения величин и скоростей должны быть выражены числами и отрезками».

Так и до невозможности извращенный ею простой и понятный всем по своей сути принцип Торричелли-Гюйгенса, в котором говорится просто о том, что:

«Механическая система, состоящая из нескольких, связанных между собой тел или грузов, так, что движение одного груза неизбежно вызывает также и движение второго груза, никогда не сможет самостоятельно прийти в движение, если ее центр масс не будет при этом опускаться».

И который, как вы и сами теперь это видите, является еще и абсолютно неприменимым к тому случаю, который Гюйгенс рассматривает в своей XI теореме.

Что является еще одним, несомненным, свидетельством того, что Юлия, ведет себя просто по-хамски небрежно, очевидно, полагая при этом, что, если она выступает в качестве ярой защитницы пока еще общепринятой теории, то ей можно «нести» любой бред, который только приходит ей в голову, и все обязаны прислушиваться к ней и верить всему тому, что она заявляет, только потому, что она выступает от имени официальной науки.

так и установленный физиками значительно позже закон сохранения и превращения живых сил, о котором в XI теореме Гюйгенса, по вполне понятным для нас причинам, не говорится ни единого слова; то совершенно очевидно, что Юлия, как, впрочем, и все остальные физики, считает XI теорему Гюйгенса – самой обычной физической теоремой, в которой Гюйгенс, по их мнению, фактически, предсказал, и даже, чуть ли и не доказал факт существования в природе этого самого пресловутого закона сохранения живых сил.

Тогда как, на самом деле, все это совсем не так! И этой своей теоремой Гюйгенс существования никакого физического закона открыть никак не мог, даже, если бы он и очень хотел этого.

А объясняется это, прежде всего, тем, что, на самом деле, XI теорема Гюйгенса является не физической, а чисто математической теоремой, которая никакого прямого отношения к физике не имеет!

При этом, чисто математической теоремой она является, прежде всего, потому, что в ней Гюйгенс устанавливает только равенство сумм каких-то двух пар чисел, совершенно не объясняя при этом ни физической сути этих чисел; ни того, что они собой выражают; ни даже того, какую роль они играют, и играют ли они ее, вообще, в реальных взаимодействиях тел.

И это, несомненно, так, потому что, на самом деле, Гюйгенс доказал свою XI теорему не путем произведенных им теоретических или практических исследований и строгих логических рассуждений, а чисто суррогатным способом.

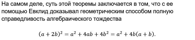
Причем, суть этого способа состояла в том, что за основу этого своего «доказательства» Гюйгенс взял хорошо известную ему восьмую теорему Евклида из второй книги его «Начал», которая, конечно же, никогда не имела никакого отношения к физике.

В этой теореме Евклид утверждает то, что:

«Если прямая как-либо рассечена, то учетверенный прямоугольник, заключенный между всей прямой и одним из отрезков, вместе с квадратом на оставшемся отрезке, равен квадрату, надстроенному на всей прямой и упомянутом отрезке, как на одной прямой».

Но вы никогда не поймете сути этой теоремы, ориентируясь только на ее вербальную формулировку; до тех пор, пока не познакомитесь с ее доказательством.

-2

Как видите, это действительно чисто математическая теорема Евклида, которая и в самом деле касается только возможности вычисления разными способами сумм каких-то самых обычных чисел после их возведения в квадрат, которые не имеют к физике абсолютно никакого отношения.

Но, тем не менее, Гюйгенс каким-то совершенно непостижимым образом догадался тогда о том, что, если геометрические построения, необходимые для доказательства им его XI теоремы, выполнить полностью подобными тем геометрическим построениям, которыми пользовался Евклид при доказательстве им его восьмой теоремы из второй книги его «Начал», то потом можно будет объявить свою теорему полностью доказанной, просто сославшись при этом на уже ранее доказанную Евклидом теорему.

Что, собственно говоря, Гюйгенс буквально и выполнил при «доказательстве» им его XI теоремы. Хотя, такая подгонка своих геометрических построений и потребовала от Гюйгенса определенных «жертв», в виде нарушения им при своих построениях очень многих физических принципов.

Я утверждаю это на том основании, что еще в 2005 г. мною был произведен детальный разбор этого выполненного Гюйгенсом «доказательства», который в 2010 г. я включил в состав моей большой работы «Почему классическая физика является лженаукой. Или новая история физики».

Хотя, скорее всего, что сам Гюйгенс даже и не подозревал тогда обо всех этих допущенных им нарушениях важных физических принципов.

Что является еще одним свидетельством того, что, на самом деле, XI теорема Гюйгенса является не физической, а чисто математической теоремой, к тому же, еще и «доказанной» чисто суррогатным способом.

Однако, вероятнее всего, что большинство из моих читателей просто не понимают сейчас того, почему для нас, в данный момент, стало таким важным установление именно этого обстоятельства?

-3

2. Второе доказательство того, что XI теорема Гюйгенса является не физической, а чисто математической теоремой

При этом, еще одним несомненным доказательством того, что, на самом деле, XI теорема Гюйгенса является не физической, а чисто математической теоремой, служит также еще и тот факт, что, после доказательства им этой его теоремы, даже сам Гюйгенс не мог понять ни истинной сути, ни происхождения найденных им сумм.

И поэтому он воспринимал все эти величины, по-отдельности, просто как самые обычные численные величины, которые характеризуют собой как бы некие объемы своих отдельных «геометрических тел».

То есть, тогда он, опять же, никак не воспринимал их, как какие-то именно физические величины.

Так что утверждение Юлии о том, что якобы:

«А у Гюйгенса, пусть и в непривычной на сегодняшний день форме, использован закон сохранения энергии при центральном ударе двух шаров разной массы…» – на самом деле представляет собой самый настоящий бред.

И это, несомненно, так, прежде всего, потому что, на самом деле, величины, найденные Гюйгенсом в его XI теореме, были просто непригодны для их применения в физике.

-4

Однако, уже в 1829 г. Г. Кориолис, абсолютно без указания каких-либо реальных причин, предложит установить количественную эквивалентность между работой и живой силой просто, разделив последнюю на 2 (или, применив, к последней численный коэффициент, равный 1/2).

После чего это его предложение приживется в науке, а теорема «живых сил» станет формулироваться после этого так, что: «Изменение живой силы тела равно совершенной над ним механической работе».

Затем, в 1847 г. Гельмгольц обнародует свою теоретическую работу «О сохранении силы», посвященную им дальнейшей разработке и установлению закона сохранения и превращения энергии, именно, как закона сохранения и превращения лейбницевских живых сил.

При этом, одновременно с этим, Гельмгольц попытается объяснить в этой своей, в целом, абсолютно глупой работе, также еще и необходимость введения в формулу живой силы добавочного коэффициента, равного 1/2.

Но, явно не понимая истинной сути дела, он так и не сможет установить ту реальную причину, по которой лейбницевская живая сила действительно нуждалась в этом коэффициенте.

И поэтому, Гельмгольц объяснит необходимость его введения только тем, что, благодаря этому коэффициенту живая сила «…становится тождественной с мерой величины работы», и, что в дальнейшем это якобы «…доставит нам существенные выгоды».

Чем он даст явный повод Ф. Энгельсу, уже в 1880 году, лишний раз посмеяться над ним и упрекнуть его в том, что Гельмгольц

-5

Что является бесспорным свидетельством того, что усиленно предпринимаемые в то время физиками меры, направленные на укрепление и всеобщее признание, еще только создаваемой ими тогда классической теории, были явно неудовлетворительными и поэтому ставились под сомнение даже выдающимися философами того времени.

Однако, после написания Энгельсом этой его статьи, которую он назвал «Мера движения. – Работа», пройдет еще 142 года; а физики, в том числе и моя явная антагонистка – Юлия, все так и не поймут самостоятельно того, что, на самом деле, XI теорема Гюйгенса представляет собой не физическую, а чисто математическую теорему, которая никак не должна была бы быть положенной физиками в основание их науки.

-6