Добавить в корзинуПозвонить
Найти в Дзене

Дистанционный радиокружок. 2 курс. Урок 7.

На прошлом уроке рассматривались усилители звука на одном, двух транзисторах. Так называемые микрофонные усилители. Теперь звук усилим до значений, когда возможно будет организовать громкое воспроизведение звука.
Для этого необходимо собрать более сложный усилитель и подключить к нему звуковую колонку или динамик.
Классическая схема УНЧ для начинающих: К нему можно подключить микрофонный усилитель на транзисторах p-n-p проводимости с угольным микрофоном (рассматривали на предыдущем уроке). И на входе необходимо поставить дополнительный резистор в качестве регулятора громкости. Получится электромегафон. При этом если нет деталей, указанных на схеме, то можно вместо диода применить любой маломощный диод, вместо транзистора П416 любой маломощный транзистор МП39, 41, 42 или КТ361. Вместо транзисторов МП39 и МП38 – применить КТ361 и КТ315. Вместо П213 применить КТ837 или другой мощный p-n-p проводимости. Вторая схема: Сюда удобно подключить микрофонный усилитель с электретным микрофоном (с

На прошлом уроке рассматривались усилители звука на одном, двух транзисторах. Так называемые микрофонные усилители. Теперь звук усилим до значений, когда возможно будет организовать громкое воспроизведение звука.
Для этого необходимо собрать более сложный усилитель и подключить к нему звуковую колонку или динамик.
Классическая схема УНЧ для начинающих:

К нему можно подключить микрофонный усилитель на транзисторах p-n-p проводимости с угольным микрофоном (рассматривали на предыдущем уроке). И на входе необходимо поставить дополнительный резистор в качестве регулятора громкости. Получится электромегафон. При этом если нет деталей, указанных на схеме, то можно вместо диода применить любой маломощный диод, вместо транзистора П416 любой маломощный транзистор МП39, 41, 42 или КТ361. Вместо транзисторов МП39 и МП38 – применить КТ361 и КТ315. Вместо П213 применить КТ837 или другой мощный p-n-p проводимости.

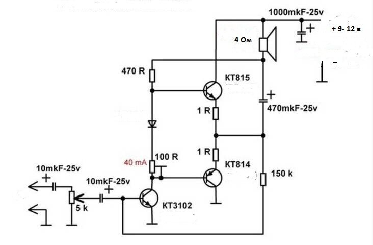
Вторая схема:

-2

Сюда удобно подключить микрофонный усилитель с электретным микрофоном (см прошлый урок). Вместо транзистора КТ3102 можно применить более распространённый КТ315. Диод - любой маломощный. Мощность усилителя зависит от напряжения питания.

Если использовать два одинаковых усилителя, то получим стереоусилитель на 2 канала. К этому стереоусилителю уже можно подключить аудиоплеер. Для этого используем разъём от нерабочих наушников. В проводе от разъёма есть три провода – 1 канал, 2 канал, общий (или «земля»).

-3

Страница дистанционного радиокружка В Контакте

Мой сайт "Техническая академия"