Добавить в корзинуПозвонить
Найти в Дзене
Простаяматематика.рф

Решаем 17 задание из 411 варианта Ларина, параметры, ЕГЭ профиль

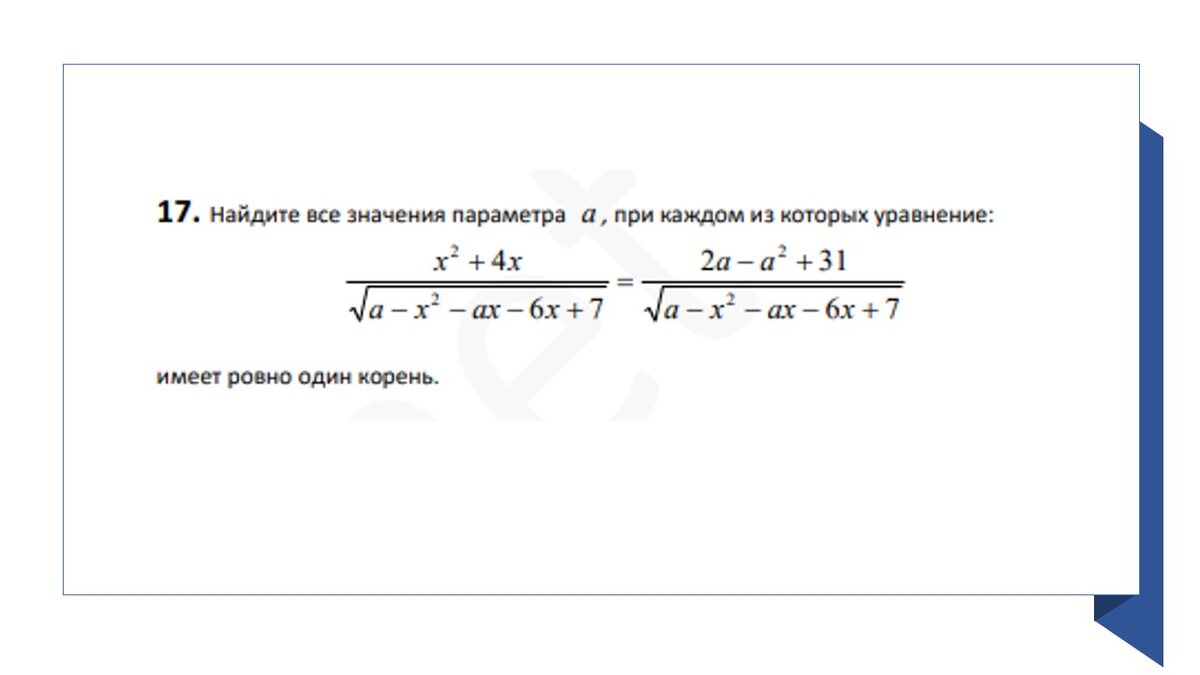
Здравствуйте, дорогие подписчики и гости канала. Сегодня разбираем 17задачу из 411 варианта Ларина: Данное уравнение равносильно системе: Сначала решим неравенство из этой системы В ответе будет интервал, в зависимости от а либо (-а-7; 1) либо (1; -a-7) (в принципе этого достаточно, не обязательно знать как расположатся на числовой оси числа 1 и -а-7) Теперь рассмотрим уравнение из нашей системы И рассмотрим первый случай, когда будет один корень, то есть получится полный квадрат и х тогда будет равен -2. Не забываем проверить принадлежит -2 получившему интервалу или нет Теперь второй случай Для начала теория, которая нам нужна: Тогда: Не забываем в ответ включить а=7 Спасибо за внимание Буду рада вашим лайкам, комментариям и вашей подписке
Также приглашаю на канал в Телеграм, в группу Вконтакте.
До новых встреч на канале Простаяматематика.рф
Оглавление

Здравствуйте, дорогие подписчики и гости канала. Сегодня разбираем 17задачу из 411 варианта Ларина:

-2

Данное уравнение равносильно системе:

-3

Сначала решим неравенство из этой системы

-4

В ответе будет интервал, в зависимости от а либо (-а-7; 1) либо (1; -a-7)

(в принципе этого достаточно, не обязательно знать как расположатся на числовой оси числа 1 и -а-7)

Теперь рассмотрим уравнение из нашей системы

И рассмотрим первый случай, когда будет один корень, то есть получится полный квадрат и х тогда будет равен -2.

Не забываем проверить принадлежит -2 получившему интервалу или нет

-5

Теперь второй случай

Для начала теория, которая нам нужна:

Из книги Севрюков П.Ф., Смоляков А.Н. Школа решения задач с параметрами: учебно-методическое пособие. — М.: Илекса, 2009. — 212 с.
Из книги Севрюков П.Ф., Смоляков А.Н. Школа решения задач с параметрами: учебно-методическое пособие. — М.: Илекса, 2009. — 212 с.

Тогда:

-7
-8

Не забываем в ответ включить а=7

-9

Спасибо за внимание

Буду рада вашим лайкам, комментариям и вашей подписке

Также приглашаю на канал в
Телеграм, в группу Вконтакте.
До новых встреч на канале Простаяматематика.рф