Найти в Дзене

Разбираем задание 22 - параметры, огэ по математике

Здравствуйте, дорогие подписчики и гости канала. Сегодня разбираем 22 задание с сайта решуогэ. Вот условие задачи Такое задание можно и нужно решать графически (пока еще не видела, чтоб оно решалось полностью аналитически) Обозначим левую сторону через f(x) График такой функции - парабола, у которой ветви направлены вверх. Возможны три случая. Рассмотрим их Нас устраивает случай, когда ордината вершины будет положительна(график справа), найдем ее: Решим неравенство Применяем метод интервалов и получаем В заданиях с параболой рекомендую искать вершину, чаще всего решение будет связано с ней. Спасибо за внимание Буду рада вашим лайкам, комментариям и вашей подписке
Также приглашаю в телеграм канал
До новых встреч на канале Простаяматематика.рф

Здравствуйте, дорогие подписчики и гости канала.

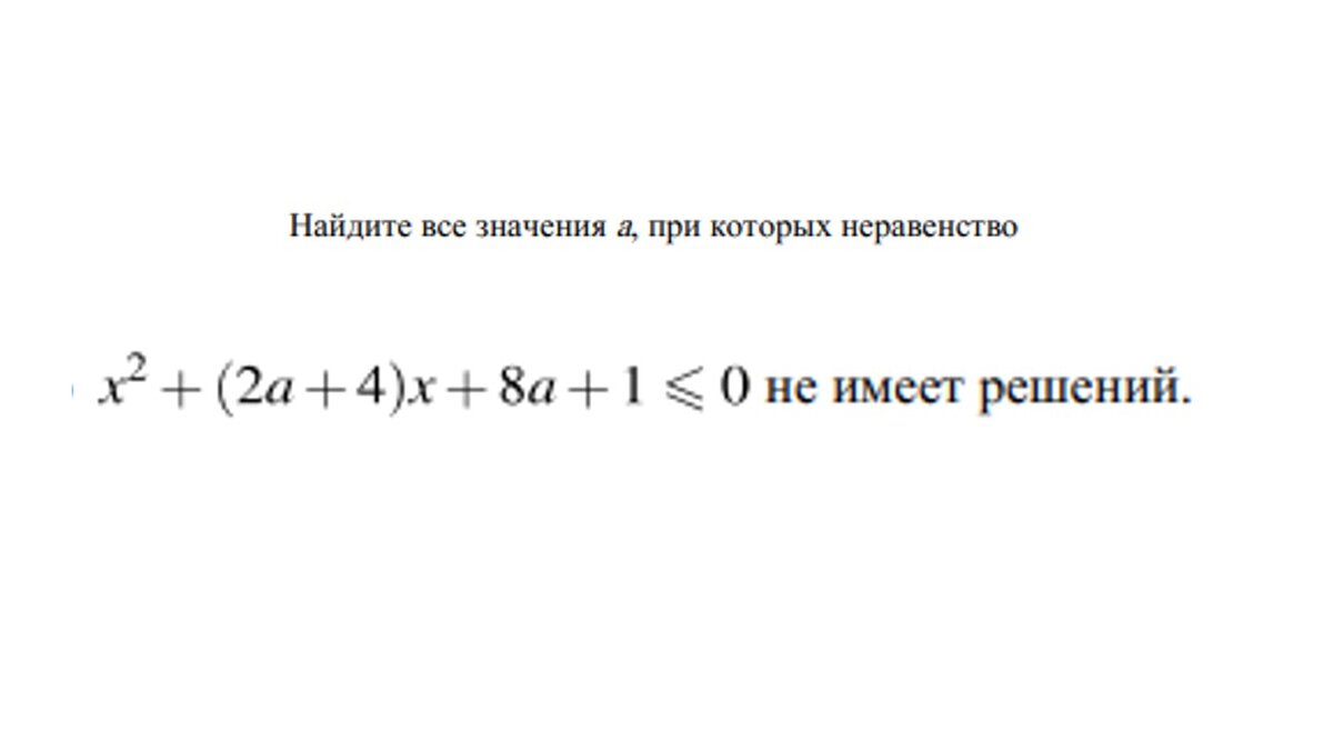
Сегодня разбираем 22 задание с сайта решуогэ. Вот условие задачи

-2

Такое задание можно и нужно решать графически (пока еще не видела, чтоб оно решалось полностью аналитически)

Обозначим левую сторону через f(x)

График такой функции - парабола, у которой ветви направлены вверх. Возможны три случая. Рассмотрим их

-3

Нас устраивает случай, когда ордината вершины будет положительна(график справа), найдем ее:

-4

Решим неравенство

-5

Применяем метод интервалов и получаем

-6

В заданиях с параболой рекомендую искать вершину, чаще всего решение будет связано с ней.

Спасибо за внимание

Буду рада вашим лайкам, комментариям и вашей подписке

Также приглашаю в
телеграм канал

До новых встреч на канале Простаяматематика.рф