Добавить в корзинуПозвонить
Найти в Дзене
N + 1

В гипоталамусе нашли выключатель аппетита при хронической боли

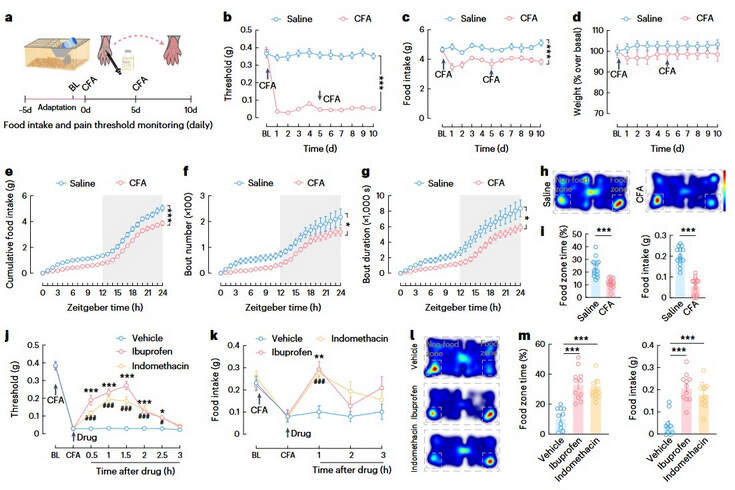
Китайские исследователи выявили мозговой сигнальный путь, который отвечает за снижение потребления пищи в условиях продолжительной боли. Он охватывает глутаматергические и проопиомеланокортинегические нейроны в ядрах гипоталамуса. Отчет о работе опубликован в журнале Nature Metabolism. Хроническая боль представляет собой одну из серьезнейших проблем здравоохранения, ей страдают до 20 процентов взрослых людей. Согласно наблюдениям среди многих ее негативных последствий важное место занимает снижение аппетита и, как следствие, количества потребляемой пищи. Предыдущие исследования показали, что электростимуляция передней поясной коры (ACC), участвующей в обработке болевых стимулов, вызывает моносинаптические паттерны активности в латеральной гипоталамической области (LHA), задействованной в регуляции аппетита и мотивации. Однако конкретные нейроанатомические и молекулярные механизмы влияния продолжительной боли на потребление пищи изучены не были. Чтобы разобраться в этом вопросе, сотрудн
  Hao-Di Tang et al. / Nature Metabolism, 2022
Hao-Di Tang et al. / Nature Metabolism, 2022

Китайские исследователи выявили мозговой сигнальный путь, который отвечает за снижение потребления пищи в условиях продолжительной боли. Он охватывает глутаматергические и проопиомеланокортинегические нейроны в ядрах гипоталамуса. Отчет о работе опубликован в журнале Nature Metabolism.

Хроническая боль представляет собой одну из серьезнейших проблем здравоохранения, ей страдают до 20 процентов взрослых людей. Согласно наблюдениям среди многих ее негативных последствий важное место занимает снижение аппетита и, как следствие, количества потребляемой пищи. Предыдущие исследования показали, что электростимуляция передней поясной коры (ACC), участвующей в обработке болевых стимулов, вызывает моносинаптические паттерны активности в латеральной гипоталамической области (LHA), задействованной в регуляции аппетита и мотивации. Однако конкретные нейроанатомические и молекулярные механизмы влияния продолжительной боли на потребление пищи изучены не были.

Чтобы разобраться в этом вопросе, сотрудники Научно-технического университета Китая, Аньхойского медицинского университета и Хэфэйского комплексного национального научного центра воспользовались мышиной моделью длительной воспалительной боли, возникающей после инъекции полного адъюванта Фрейнда (CFA) в лапу. Болевой порог и потребление пищи у таких животных были стойко понижены на протяжении 10 дней эксперимента, однако масса тела уменьшалась незначительно.

  Hao-Di Tang et al. / Nature Metabolism, 2022
Hao-Di Tang et al. / Nature Metabolism, 2022

Электрофизиологическое исследование срезов мозга, мультитетродный мониторинг активности нейронов и двухфотонная лазерная микроскопия с флуоресцирующим индикатором ионов кальция GCaMP6f у живых мышей показали значительно повышенную по сравнению с контрольной группой активацию глутаматергических нейронов ACC (GluACC) на 10-й день воздействия CFA.

  Hao-Di Tang et al. / Nature Metabolism, 2022
Hao-Di Tang et al. / Nature Metabolism, 2022

Для выявления проекций этих нейронов и нисходящих нервных путей авторы работы использовали электрофизиологические и оптогенетические исследования, модификации генома с помощью Cre-рекомбиназы и широкий набор флуоресцентных маркеров, доставляемых на аденоассоциированном вирусном векторе, для антероградного и ретроградного моносинаптического отслеживания нервных импульсов. Комбинация этих методик продемонстрировала, что GluACC проецируются на глутаматергические нейроны LHA (GluLHA). Последние, в свою очередь, напрямую возбуждают проопиомеланокортинегические нейроны дугообразного (аркуатного, Arc) ядра гипоталамуса (POMCArc), которые играют критическую роль в регуляции аппетита, метаболизма и гомеостаза.

Исследование нейронов POMCArc методом локальной фиксации потенциала показало, что у мышей после десятидневного воздействия CFA они значительно более активны, чем в контрольной группе. Ингибирование и активация этих клеток хемогенетическим методом с использованием геннотерапевтического препарата AAV-DIO-hM4Di-mCherry, управляемого клозапин-N-оксидом, приводили соответственно к повышению и снижению потребления пищи у мышей с продолжительной болью.

Таким образом, нейронный контур GluACC → GluLHA → Arc отвечает за снижение аппетита при хронической боли. По мнению авторов работы, он может стать перспективной мишенью для терапевтических воздействий при болевых синдромах различной этиологии.

Боль — универсальный феномен, сопровождающий повреждения тканей, а значит, и большинство заболеваний, поэтому различные ее аспекты непременно оказываются в поле зрения ученых. К примеру, американским исследователям удалось уменьшить болевые стимулы у мышей путем эпигенетического подавления гена SCN9A. Международная коллаборация выяснила, что длительное применение морфина может конринтуитивно продлить у крыс нейропатическую боль. Случается, что болезнетворный эффект несут в себе дефекты РНК, и уже показан способ предотвратить это низкомолекулярным соединением. Более того, в разработке находятся целые классы обезболивающих средств, а физические воздействия могут противостоять даже фантомным болям.

Боль представляет собой настолько сложный и многогранный физиологический и нейропсихологический феномен, что его изучение иногда дает весьма неожиданные результаты. Так, британские исследователи по ее переносимости предсказали число социальных контактов человека, а их американские коллеги обнаружили, что мыши способны заражать болью сородичей.

Подробный (и интересный) разбор того, как психонейрофизиологически устроено восприятие боли, можно найти в материале «Просто больно».