Найти в Дзене
Нижегородский Мечтатель

Забытые королевства Средневековья. Юдикаты Сардинии. Часть 3-я

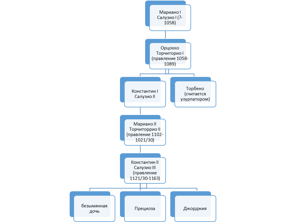
Юдикат Кальяри был самым обширным и густонаселенным, впрочем, несмотря на эти кажущиеся преимущества он пал первым под ударами пришельцев с Апеннинского полуострова. Все юдексы (общим числом двенадцать) Кальяри, прибавляли к своим титулам имена двух основателей своего правящего клана – Салузио ди Лакон и Торчиторио ди Гунале, чередуя их между собой. Властители Кальяри в источниках также именовались королями, например, Константин I – «rex et iudex Caralitanus» Первым известным юдексом Кальяри считается Мариано Салузио I, но личность это полулегендарная. Орцокко Торчиторио, следующего юдекса, о ком уже есть документальные свидетельства, принято считать его сыном, но это опять же, не точно. Константин II был последним мужчиной из линии Лакон-Гунале в своем юдиткате, сыновей у него не было, лишь три дочери, имя первой из которых неизвестно. Борьба за титул и власть юдекса, после смерти Константина, начались между мужьями его дочерей – безымянной старшей и младшей - Джорджии. Первый из них

Юдикат Кальяри был самым обширным и густонаселенным, впрочем, несмотря на эти кажущиеся преимущества он пал первым под ударами пришельцев с Апеннинского полуострова. Все юдексы (общим числом двенадцать) Кальяри, прибавляли к своим титулам имена двух основателей своего правящего клана – Салузио ди Лакон и Торчиторио ди Гунале, чередуя их между собой. Властители Кальяри в источниках также именовались королями, например, Константин I – «rex et iudex Caralitanus»

Первым известным юдексом Кальяри считается Мариано Салузио I, но личность это полулегендарная. Орцокко Торчиторио, следующего юдекса, о ком уже есть документальные свидетельства, принято считать его сыном, но это опять же, не точно.

Константин II был последним мужчиной из линии Лакон-Гунале в своем юдиткате, сыновей у него не было, лишь три дочери, имя первой из которых неизвестно. Борьба за титул и власть юдекса, после смерти Константина, начались между мужьями его дочерей – безымянной старшей и младшей - Джорджии.

Первый из них – Пьетро, провозгласил себя юдексом под именем Торчиторио III и отказался от союза с Пизой, обратившись к Генуэзской республике. Пиза поддерживает другого зятя покойного юдекса Константина III – Орберто Орбентенго, маркиза Массы, мужа Джорджии. Он и одерживает победу над Пьетро, дальнейшая судьба которого точно неизвестна – Пьетро бежал и по все видимости, был убит.

Герб Кальяри
Герб Кальяри

Следующим юдексом Кальяри стал Гульеромо – сын маркиза Массы и Джорджии. Он оказался очень деятельным и амбициозным властителем, поставившем своей целью объединение всей Сардинии под властью одного дома. Владения у него были также на Корсике и в самой Италии – доставшиеся от отца. Он непрерывно воевал с другими юдексами, впрочем, политику захватов Гульермо строил исходя и из брачных союзов. Вот только сыновей у него не было, только дочери – Бенедетта и Агнесс.

При удачном захвате соседнего юдиката Арборея, Гульермо пленил его юдекса Пьетро с сыном Баризоном. Пьетро скончался в плену, а Баризона Гульермо оставил своим воспитанником и женил на своей дочери Бенедетте. Баризон и стал официально новым юдексом после смерти Гульермо, но при этом степень влияния на власть Бенедетты оставалась очень сильной, фактически и юридически она также считается юдикессой Кальяри, единственное что, как у женщины принятого традиционного титулования Салузио-Торчиторио у неё не было.

Таким образом, Бенедетта, после Елены Галлурской стала второй женщиной в Сардинии принявшей титул отца. Однако все надежды её отца Гульермо пошли прахом. Кальяри подвергся нападению союзников Пизанской республики – юдекса Галлуры Ламберто Висконти и его брата Убальдо. Баризон утратил власть в родной Арборее, вместе с Бенедеттой они бежали во внутренние районы юдиката, где вскоре Баризон скончался.

Бенедетта
Бенедетта

Дальнейшая жизнь Бенедетты представляет собой непрерывную борьбу за то чтобы хоть как-то сохранить власть своей семьи в Кальяри и передать ее сыну – Гульермо II Салузио V. Кроме сына у Бенедетты была еще дочь Мария, чей потомок, как полагают, стал последним юдексом Кальяри. Лавировать Бенедетте приходилось между Пизой, Римским Папой и юдексами соседней Галлуры. С последними кратковременный мир удалось заключить путем замужества Бенедетты за также овдовевшем к тому времени Ламберто Висконти. Но этому воспротивился уже Папа, и брак был аннулирован.

Бенеддетта выходила замуж еще дважды, но спасти свой юдикат от захвата Пизанской республикой, в союзе с которой были юдексы Галлуры, ей не удалось. В 1233 году Бенеддетта выехала в Италию и скончалась в городе Масса, на родине своих предков. В этом же году Кальяри фактически был разделен между Висконти и тремя другими семьями пизанского происхождения.

Но номинальным юдексом Кальяри остался её пятнадцатилетний сын Гульерьмо II, под опекой и регентством своей тети Агнесс. В 1235 став совершеннолетним, Гульермо II полностью подчиняется Пизанской республике и следует в фарватере её местной политики. Впрочем, покровительство Пизы, странным образом не избавляло Кальяри от войн с другими союзниками республики и в первую очередь Галлурой. Серьезную попытку избавится от власти Пизы предпринял сын Гульермо II – Джованни.

-4

Джованни вел отчаянную борьбу как с соседними юдексами, так и Пизанской республикой. Он заключает союз с Генуей – еще одним важным игроком региона, но генуэзцы не успевают прийти на помощь Джованни. Когда галерный флот Геную прибыл к Сардинии, юдекс был разбит соседями – Ламберто Висконти и регентом юдиката Арбореи Гульермо ди Капрайя. Столица Кальяри Санта-Игия была захвачена, а сам Джованни был убит некими пизанскими наемниками.

Детей у него не было, жены, скорее всего, тоже. Неизвестно имя и его матери – соответственно, жены Гульермо, лишь предполагается, что она была из семьи Серра. Перед смертью Джованни успел официально назвать своими наследниками двоюродных братьев – Гульермо и Ринальдо, первый из которых стал следующим юдексом Кальяри. И здесь опять пробел в происхождении и родственных связях – отца Гульермо звали Руссо, и он носил титул маркиза, но происхождение его неизвестно, мать звали Мария де Серра.

-5

Как раз на этом основании логически делается вывод, что раз Джованни называл его двоюродным братом, а матерью Гульермо была женщина из рода Серра, то и мать Джованни принадлежала к этому же клану. Также предполагается родство Гульермо с предыдущими юдексами Кальяри еще по одной линии – он считается вероятным потомком Марии, дочери Бенедетты.

Гульермо остался в союзе с Генуей и даже достиг кратковременных успехов. Но всего лишь через год после своего официального провозглашения юдексом он был разбит союзом Пизы и остальных трех юдикатов. Гульермо бежал в Геную и вскоре скончался, не оставив наследников. Юдикат Кальяри после 258 лет существования прекратил свое существование. Его земли были разделены примерно на три части: северо-запад получил юдикат Галлура, центр юдикат Арборея, и последняя треть досталась известному пизанскому дворянину Уголино делла Герардеска.