Найти в Дзене
RADIO INFO

Интересные для повторения нашим радиолюбителям конструкции зарубежных радиолюбителей. Средневолновый двухламповый радиопередатчик.

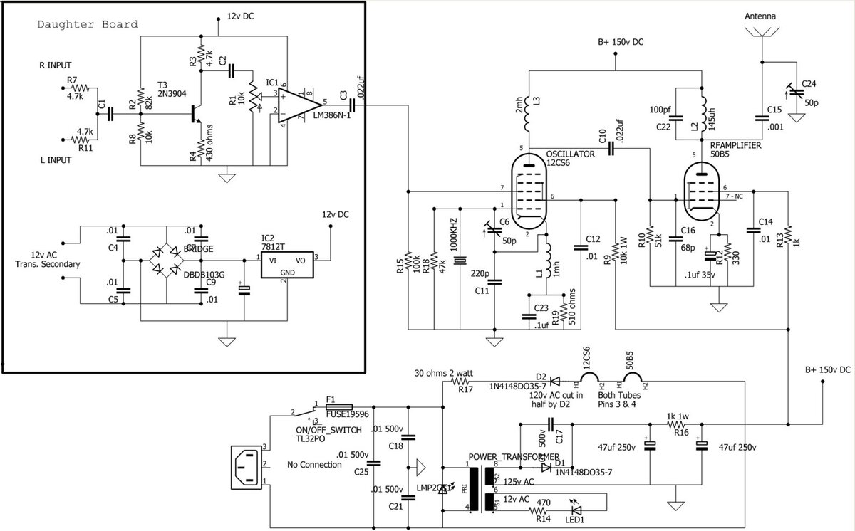
Добрый день дорогие друзья Мы на моем канале продолжаем рассматривать интересные для повторения нашим радиолюбителям конструкции зарубежных радиолюбителей, первую часть вы можете посмотреть ЗДЕСЬ. Сегодня мы рассмотрим Средневолновый двухламповый передатчик, описание этого передатчика я нашел на одном из зарубежных радиолюбительских форумов. Давайте посмотрим на его схему. Давайте взглянем на его схему. Для подробного рассмотрения ее можете открыть в новом окне Задающий генератор с кварцевой стабилизацией на 1000кГц собран на гептоде 12CS6, а выходной усилитель на пентоде 50B5. Выходная катушка L2 намотана на картоном каркасе диаметром приблизительно 18мм и количество витков приблизительно 100, проводом ПЭЛШО 0,25мм (диаметр катушки и количество витков мое предположение, но думаю что нужно намотать 150 витков, а потом отматывать и измерять индуктивность до нужного значения)) и имеет индуктивность 145 мкГн. Выглядит катушка так. Для получения ано

Добрый день дорогие друзья

Мы на моем канале продолжаем рассматривать интересные для повторения нашим радиолюбителям конструкции зарубежных радиолюбителей, первую часть вы можете посмотреть ЗДЕСЬ. Сегодня мы рассмотрим Средневолновый двухламповый передатчик, описание этого передатчика я нашел на одном из зарубежных радиолюбительских форумов.

Давайте посмотрим на его схему.

Давайте взглянем на его схему. Для подробного рассмотрения ее можете открыть в новом окне

Задающий генератор с кварцевой стабилизацией на 1000кГц собран на гептоде 12CS6, а выходной усилитель на пентоде 50B5. Выходная катушка L2 намотана на картоном каркасе диаметром приблизительно 18мм и количество витков приблизительно 100, проводом ПЭЛШО 0,25мм (диаметр катушки и количество витков мое предположение, но думаю что нужно намотать 150 витков, а потом отматывать и измерять индуктивность до нужного значения)) и имеет индуктивность 145 мкГн. Выглядит катушка так.

-2

Для получения анодного напряжения 150В и напряжения 12В, для питания модулятора, автор конструкции применил наверное, из имеющихся у него в наличии трансформатор. А вот с питанием накала ламп он явно перемудрил, и запитал накал ламп напрямую от электрической сети через гасящий резистор и выпрямительный диод. При таком раскладе напряжение и ток накала у применяемых ламп должны быть одинаковыми, и применить аналоги вряд ли получится. Я конечно же предлагаю от такого схемного решения отказаться, а применить силовой трансформатор от какой ни будь старой неисправной радиолы 2-3 класса. В этом случае я бы вместо радиолампы 12CS6 применил советскую лампу 6А2П, а вместо 50B5 популярную у наших радиолюбителей лампу 6П14П. Из дефицитных деталей в этом передатчике я вижу только кварц на 1000кГц, на AliExpress я такого кварца не нашел. Может плохо искал, с удовольствием воспользуюсь советом моих уважаемых читателей где можно купить такой кварц.

Собран передатчик в пластиковом корпусе, лампами и трансформатором сверху.

-3

Как видите лампа генератора 12CS6 помещена в экран.

Вид сбоку

-4

А это вид внутри на монтаж

-5

Вид на монтаж немного сбоку.

-6

На этом у нас сегодня все, ждите новых обзоров.
Важная информация
На дзене сейчас работает рейтинговая система отображения публикаций. Это значит, что если Вы посмотрели мою статью или видео, и не поставили лайк, то они будет меньше отображаться в рекомендательной ленте, и их меньше увидят и ознакомятся с ними Ваши коллеги – радиолюбители. И мой труд донести до Вас интересную и нужную информацию будет пустым и напрасным. Большая просьба не ленитесь, щелкните по значку. А если Вы еще не подписаны, то обязательно подпишитесь на мой
канал, чтобы не пропустить самую важную и нужную информацию для радиолюбителей, и всех тех, кто интересуется техникой и самоделками.

Рекомендую также посмотреть Каталог публикаций моего канала, где Вы найдете статьи по рассмотренной выше теме и множество других материалов, которые могут быть Вам интересны и полезны.

Ставьте лайки, комментируйте, подписывайтесь и заходите на мой канал, есть много интересной и нужной информации для радиолюбителей