Найти в Дзене

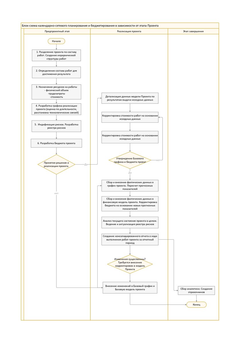
Схема. Построение системы управления и контроля за реализацией проекта

Авторы: Анастасия Палагушкина/ Вера Питинова
Автор: vegefox.com https://stock.adobe.com/
Автор: vegefox.com https://stock.adobe.com/
Построение системы планирования и контроля за ходом реализации проекта на базе календарно-сетевого планирования
Построение системы планирования и контроля за ходом реализации проекта на базе календарно-сетевого планирования

Авторы: Анастасия Палагушкина/ Вера Питинова