Найти в Дзене
Игротерапия

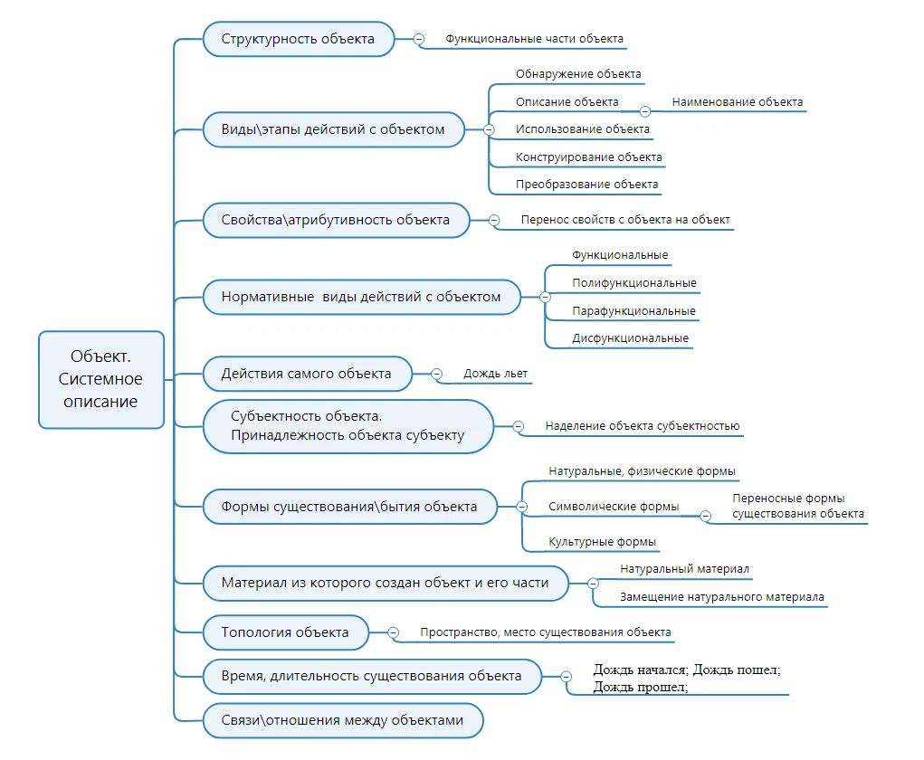
Понятие как объект с заданными и не заданными свойствами

Понятия - это обобщенные представления об объектах.
Но, и сами понятия являются объектами с заданными и не заданными свойствами?
В понятии об объекте отражаются всеобщие, а не особенные или единичные свойства объекта.
Понятие как объект обладает существенными или несущественными, функциональными, поли-, пара- и дисфункциональными свойствами.
Атрибутивность понятий:
Искаженные понятия;
Понятие абстрактное; Понятие житейское; Понятие научное; Понятие неполное; Понятие обобщенное; Понятие определенное; Понятие полное; Понятие противоречие; Понятие размытое; Понятие сложное; Понятие субъективное; Понятие точное; Понятия криминальные; Примитивные понятия;
Высказывания со словом понятие:
Ваши понятия - ваши проклятия; Вашим понятиям наши проклятия; Выявляя существенные признаки носков;
Его понимание ограничивалось его понятиями; Его понятие слишком конкретны; Он жил по понятиям;
Пытаясь надеть носки на голову кукле мы формируем понятие о носках?; Ты умираешь от тоски? Ид
https://womanhall.ru/zadanniye/xarakteristiki/image_67/
https://womanhall.ru/zadanniye/xarakteristiki/image_67/
https://avatars.mds.yandex.net/i?id=5c1d835f93ac13df982e23edf8f23547_l-6879826-images-thumbs&n=13
https://avatars.mds.yandex.net/i?id=5c1d835f93ac13df982e23edf8f23547_l-6879826-images-thumbs&n=13





Понятия - это обобщенные представления об объектах.
Но, и сами понятия являются объектами с заданными и не заданными свойствами?

В понятии об объекте отражаются всеобщие, а не особенные или единичные свойства объекта.



Понятие как объект обладает существенными или несущественными, функциональными, поли-, пара- и дисфункциональными свойствами.

Атрибутивность понятий:
Искаженные понятия;
Понятие абстрактное; Понятие житейское; Понятие научное; Понятие неполное; Понятие обобщенное; Понятие определенное; Понятие полное; Понятие противоречие; Понятие размытое; Понятие сложное; Понятие субъективное; Понятие точное; Понятия криминальные; Примитивные понятия;


Высказывания со словом понятие:
Ваши понятия - ваши проклятия; Вашим понятиям наши проклятия; Выявляя существенные признаки носков;
Его понимание ограничивалось его понятиями; Его понятие слишком конкретны; Он жил по понятиям;
Пытаясь надеть носки на голову кукле мы формируем понятие о носках?; Ты умираешь от тоски? Иди, купи себе носки...


Действия с понятиями и действия с объектами, в чем разница?

Действия с объектами могут быть: функциональными; поли-, пара- и дисфункциональными.

Действия с понятиями:

Выдавая субъективные представления за понятия; Выявляя существенные признаки объекта;

Действуя с совокупностью существенных признаков объекта;

Пропагандируя ложные понятия; Формулируя ложные понятия;

Формируя понятия;


Понятие как:
Понятие как единство всеобщего, единичного и особенного в объекте;
Понятие как новообразование; Понятие как нечто обобщенное;
Понятие как обобщение; Понятие как обобщенное знание; Понятие как обобщенное представление; Понятие как объект; Понятие как определение;
Понятие как представление;
Понятие как результат мышления; Понятие как результат обобщения; Понятие как результат обобщения действий с объектом;
Понятие как слово; Понятие как совокупность существенных признаков объекта;
Понятие как термин;
Понятие как феномен;

Предметность (содержание) понятий:
Понятие о банке; Понятие о боге;
Понятие о войне;
Понятие о дружбе;
Понятие о женщине; Понятие о жизни;
Понятие о зле;
Понятие о мебели; Понятие о мире;
Понятие о радости;
Понятие о себе; Понятие о сложных объектах; Понятие о столе; Понятие о стуле;
Понятие о треугольнике;



Субъектность понятий: Понятия депутата; Понятия ребенка; Понятия уголовника; Понятия Путина;


Формы существования понятий: Понятий существование во внутренней речи; Понятий существование в письменной речи; Понятий существование в научной литературе; Понятий существование в устной речи;


"Впрочем, память подкидывает те еще сюрпризы, и не исключено, что вычитал из книги и запомнил совсем не то, что в ней было написано. И тогда весь мой критический запал - в сторону ложной цели. Поэтому фиксирую, как я это запомнил:

Житейские понятия = значения слов, формирующиеся у ребенка в ходе его реального, практического столкновения с миром вещей, людей и языка.

Научные понятия = значения, сконструированные из других значений при помощи логической операции, называемой "определение"; они усваиваются в процессе школьного обучения.

Если я неточен в этом своем воспоминании, то, надеюсь, более профессионально занимающиеся такими вопросами коллеги меня поправят".

https://www.facebook.com/vilevich/posts/pfbid0v8x5CamBWu9Jnf4AkVPPUiU2kBRQ5UvyLPY41z1uYrXjbnjprb88w7Fw4hAZb4zgl

Поня́тие — отображённое в мышлении единство существенных свойств, связей и отношений предметов или явлений; мысль или система мыслей, выделяющая и обобщающая предметы некоторого класса по определённым общим и в совокупности специфическим для них признакам.

Понятие есть результат применения категории к восприятию.

Отсюда понятие в его отвлеченности противостоит конкретности восприятия. Также понятие противостоит
слову, которое можно трактовать как знак понятия[1].

Понятия суть «сокращения, в которых мы охватываем, сообразно их общим свойствам, множество различных чувственно воспринимаемых вещей» (Ф. Энгельс)[2], а также нечувственных объектов, таких как другие понятия.

Понятие не только выделяет общее, но и расчленяет предметы, их свойства и отношения, классифицируя последние в соответствии с их различиями. Так, понятие «
человек» отражает и существенно общее (то, что свойственно всем людям), и отличие любого человека от всего прочего.

В русских философских словарях XVIII века (см. Антиох Кантемир и Григорий Теплов) термин понятие сближался с идеей.

https://dic.academic.ru/dic.nsf/ruwiki/16579


Понятие →
Понятие → Житейское →

Понятие → Как →
Понятие → Как → Идея →

Понятие → Как → Определение →

Понятие → Как → Совокупность →
Понятие → Как → Совокупность → Знаний → Умений → И → Навыков →

Понятие → Научное →
Понятия → Научные → Как → Целостные → Представления → Об → Объектах →

Понятие → О →
Понятие → О → Группе → Объектов →
Понятие → О → Классе → Объектов →

Понятие → О → Чём →

Понятий →

Понятий → Отличие → От →
Понятий → Отличие → От → Представлений →

Понятий → Содержание →
Понятий → Содержание → Предметное →

Понятий → Фиксация →
Понятий → Фиксация → Словами →
Понятий → Фиксация → Словами → Деонотатами →

Понятий → Формирование →

Понятий → Формирование → В →
Понятий → Формирование → В → Процессе →
Понятий → Формирование → В → Процессе → Обобщений →
Понятий → Формирование → В → Процессе → Обобщения → Практики →

Понятий → Формирование → От →
Понятий → Формирование → От → Общего → К → Частному →
Понятий → Формирование → От → Частного → К → Общему →

Понятия →
Понятия → Житейские →
Понятия → Житейские → Как → Практические → Представления → Об → Объектах →
Понятия → Житейские → Как → Эмпирические → Представления → Об → Объектах →

Понятия → Как →

Понятия → Как → Значения → Деонотативные →

Понятия → Как → Обобщения →
Понятия → Как → Обобщенные → Знания →

Понятия → Как → Понимания →
Понятия → Как → Понимания → Как → Работает → Сердце →

Понятия → Как → Результаты →
Понятия → Как → Результаты → Обобщений →
Понятия → Как → Результаты → Пониманий →

Понятия → Как → Формы →
Понятия → Как → Формы → Существования → Знаний →
Понятия → Как → Формы → Существования → Пониманий →

Понятия → Как → Целостные → Представления →
Понятия → Как → Целостные → Представления → Об → Объектах →

Понятия → Научные →

Понятия → Не →
Понятия → Не → Имеет →
Понятия → Не → Имел →
Понятия → Не → Имела →
Понятия → Не → Имею →

Понятия → О →
Понятия → О → Работе → Сердца →
Понятия → О → Работе → Сердца → Научные →

Понятия → О → Структуре →
Понятия → О → Структуре → Вещи →
Понятия → О → Структуре → Действия →
Понятия → О → Структуре → Объекта →
Понятия → О → Структуре → Явления →

Понятия → Об →
Понятия → Об → Утюге →
Понятия → Об → Утюге → Объем →
Понятия → Об → Утюге → Содержание →