Найти в Дзене

Кроссовки или квартплата. Формула счастья в действии

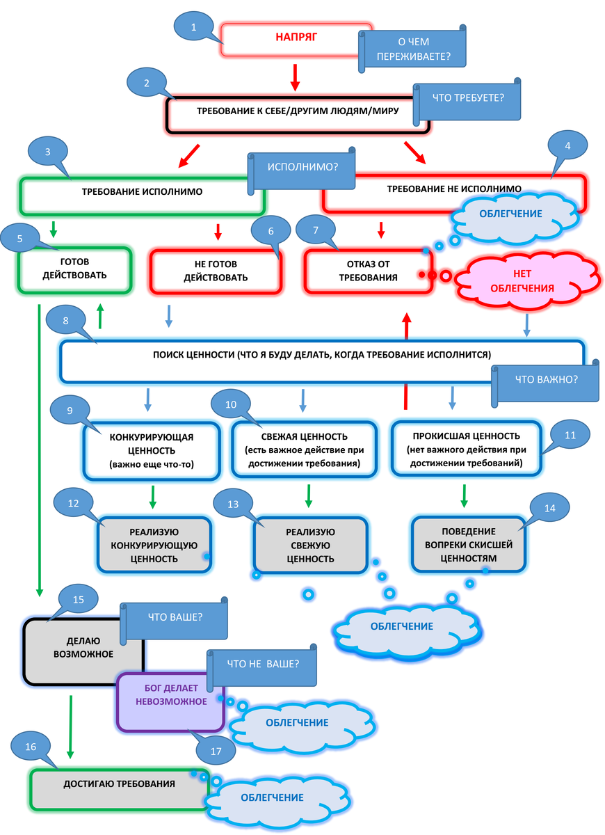
У нас есть Формула Счастья, по которой вы сможете привести любого своего пациента в ресурсное состояние. Сегодня поотрабатываем нашу формулу: Сегодня у вас нас на приеме Ольга: Ольга: Меня расстраивает, что брат (45 лет) не платит за коммунальные услуги, поэтому эти платежи закрывает папа 1. НАЧИНАЙТЕ С ТРЕБОВАНИЯ
Когда вы получаете проблему, всегда начинайте с требования, которое предъявляет пациент (№2) Психотерапевт: Что требуете от себя/других людей/мира? Что хотите?
Ольга: Хочу чтобы он сам отвечал за свои поступки. Всегда конкретизируйте требование Психотерапевт: Что означает "отвечает за поступки"
Ольга: Сам платит за жилье, в котором живет 2. ТРЕБОВАНИЕ ИСПОЛНИМО?
После выявления требования выясните, исполнимо ли оно (№3, №4) Психотерапевт: Это требование исполнимо. Ваш брат способен заработать деньги на квартплату?
Ольга: Да 3. ДАВИТЕ НА ИСПОЛНЕНИЕ ТРЕБОВАНИЯ
Если требование исполнимо, нужно надавить на пациента, чтобы он добился исполнения требования Психотерапевт: Я считаю

У нас есть Формула Счастья, по которой вы сможете привести любого своего пациента в ресурсное состояние. Сегодня поотрабатываем нашу формулу:

Сегодня у вас нас на приеме Ольга:

Ольга: Меня расстраивает, что брат (45 лет) не платит за коммунальные услуги, поэтому эти платежи закрывает папа

1. НАЧИНАЙТЕ С ТРЕБОВАНИЯ
Когда вы получаете проблему, всегда начинайте с требования, которое предъявляет пациент (№2)

Психотерапевт: Что требуете от себя/других людей/мира? Что хотите?
Ольга: Хочу чтобы он сам отвечал за свои поступки.

Всегда конкретизируйте требование

Психотерапевт: Что означает "отвечает за поступки"
Ольга: С
ам платит за жилье, в котором живет
-2

2. ТРЕБОВАНИЕ ИСПОЛНИМО?
После выявления требования выясните, исполнимо ли оно (№3, №4)

Психотерапевт: Это требование исполнимо. Ваш брат способен заработать деньги на квартплату?
Ольга: Да
-3

3. ДАВИТЕ НА ИСПОЛНЕНИЕ ТРЕБОВАНИЯ
Если требование исполнимо, нужно надавить на пациента, чтобы он добился исполнения требования

Психотерапевт: Я считаю, что вы ленитесь. Не принуждаете брата к тому, чтобы он платил сам
Ольга: То есть мне надо его пинать, требовать, взывать к его ответственности?
Психотерапевт: Да, получение желаемого всегда связано с трудом. А вы просто имитируете заботу. Вроде переживаете, но при этом ничего не меняется.

Зачем психотерапевт напрягает пациента на действия? Психотерапевт надеется, что пациент, увидев сколько геморроя несет его требование, откажется от своего желания и станет счастливым. Желание (Требование) создает страдания. Нет Требования - нет страдания. Требование можно убрать двумя способами - исполнить его или отказавшись от него.

-4

Отказаться от требования легче, чем добиться его реализации. Более того, мы верим, что в 80% случаев человек не будет ничего менять. Просто нужно помочь ему принять свой выбор и свою жизнь. Нам нужно чтобы человек разрешил себе жить так, как он живет.

Проблема Ольги не в том, что брат не платит за квартиру. Ее проблема в том, что ругает себя. Моя цель - не в том, чтобы брат платил за квартиру. Моя цель - чтобы Ольга счастливой была. А для этого ей нужно отказаться от своего требования к брату и себе (№4, №7). Как? Напрячь Ольгу. Сказать, как-то действуй

Психотерапевт: Будете ли вы заставлять брата платить за квартиру?
Ольга: Я много раз пробовала это, у меня не получается
Психотерапевт: Стало ли вам легче?
Когда я говорю, что я не могу изменить это, мне становится спокойнее. Но не надолго.
-5

4. И СНОВА ТРЕБОВАНИЕ➡ИСПОЛНЕНИЕ
Цель психотерапевта - облегчение у пациента. Ольге вроде бы полегчало, но не до конца. Поэтому можно снова вернуться в самое начало и поискать другое требование.

Психотерапевт: Давайте поищем другое желание/требование, которое более исполнимо. Мне кажется, что ваши желания вертятся не столько вокруг брата, сколько вокруг родителей.
Ольга: Конечно, я переживаю, что родителям не хватает денег.

Когда требование найдено, снова проверяем на исполнимость и снова пробуем получить обязательства по его исполнению

Психотерапевт: А мне кажется, что вы могли бы исполнить свое требование, оплачивая квартиру вместо папы, когда это не делает брат.
Ольга: ...
Психотерапевт: Может просто начать финансово помогать родителям
Ольга (задумчиво): Мне нравится такой вариант
Онлайн-курс "СуперПохудение с Доктором Кондрашовым"
Худеем с психотерапевтом. Доктор Кондрашов2 октября 2021

5. ЦЕННОСТИ
Чтобы усилить готовность действовать можно подключить ценности (№8, №10). Ценности - это то, что пациент будет делать, когда его требование исполнится

-6
Психотерапевт: скажите, а что можно будет делать, когда вы будете помогать родителям деньгами.
Ольга: Сейчас после разговора с мамой всегда какой-то раздрай чувствую. А представила, что им деньгами помогаю, внутри уверенность появилась. Это важно для меня.
Психотерапевт: уверенность это хорошее эмоциональное состояние, но она может появиться, а может и нет. Ценности - это не состояние, а действие. Что вы сможете делать, когда у родителей с деньгами все хорошо и вы причастны к этому?
Ольга: Тогда я смогу звонить маме каждый день, а не раз в три дня как делаю это сейчас. А еще (Ольга мечтательно закатила глаза) я смогу без чувства вины купить себе кроссовки. Давно на них облизываюсь.
Психотерапевт: Рекомендую оплатить кроссовки сегодня же!
Ольга: Да
Психотерапевт: А еще, согласитесь, приятно чувствовать себя взрослой девочкой, которая наконец-то выросла до того, чтобы помогать родителям.
Ольга: Очень приятно.
Изба Стройности на Волге. Тур похудения с Доктором Кондрашовым
Худеем с психотерапевтом. Доктор Кондрашов27 декабря 2021

6. КОНФЛИКТ ЦЕННОСТЕЙ
В этой истории все могло бы быть несколько сложнее. Ольга могла бы отказаться от помощи родителям. В этом случае нам на помощь снова пришли бы ценности. Только работали бы мы через конфликт ценностей:

Ольга: Я не буду за брата платить. Он вообще старший брат, а я младшая сестра.
Психотерапевт: Хорошо. А что будет, когда брат заплатит сам
Ольга: Я смогу покупать себе вещи без чувства вины

Вот он, конфликт ценностей. С одной стороны для Ольги важно помогать родителям, чувствуя себя хорошей дочкой. А с другой стороны для Ольги важно тратить деньги на себя, чувствуя себя младшей сестрой. Неправильное разрешение конфликта ценностей - невротический (уродский) компромисс, когда пациент просто не реализует ни одну из ценностей. Ни кроссовок себе, ни денег родителям.

Как разрешаются такие невротические конфликты (запоры) "ни себе, ни людям"? Выбирается одна из ценностей и тупо реализуется

-7
Психотерапевт: Сегодня купите себе кроссовки
Ольга: Но мне будет стыдно
Психотерапевт: Да стыдно, но может тогда вы наконец-то подбросите родителям деньжат.
-8

ВАЖНО! Обратите внимание, что мы ни на йоту не отклонялись от нашей схемы, шли строго по квадратам. Пользуйтесь нашей формулой счастья и будет вам счастье!

ПСИХОТЕРАПИЯ ЛИШНЕГО ВЕСА
Хотите научиться управлять своим питанием и весом с помощью психологических практик? Пройдите по ссылке: :
https://goodwin-clinic.ru/pay/?pid=2800. В поле промокод введите слово: ДЗЕН50 и нажмите кнопку "Применить". Вы станете участником пятидневного психологического курса с Доктором Кондрашовым.