Добавить в корзинуПозвонить
Найти в Дзене
Меандр Радиолюбитель

Самодельный осциллограф. Второй сезон, часть вторая. Усилитель вертикального отклонения.

Всем доброго, вот тут я заложил фундамент для новых опытов и экспериментов по созданию осциллографа.
Как и говорилось ранее, за основу нового проекта была взята схема осциллографа опубликованная 45 лет назад в журнале Радио. В статье описывается осциллограф с функциями измерения сопротивления и проверки биполярных транзисторов, эти фичи меня пока не интересуют и они отодвинуты на задний план.
Усилитель вертикального отклонения, далее УВО, в процессе обкатки сначала в симулятора, а затем в "железе" претерпел некоторые изменения,
В первую очередь, в виду дефицита отечественных полевых транзисторов в моем хозяйстве и неприличную дороговизну последних в интернет магазинах, последние были заменены импортными транзисторами 2N7000. Эти транзисторы очень дешевые, а в симуляторе вели себя заметно адекватнее, чем импортные аналоги указанных на схеме транзисторов. Не понравилось мне как работали аналоги...
Какова разница в "железе" сказать не могу, ибо из отечественных полевиков у меня где-то

Всем доброго, вот тут я заложил фундамент для новых опытов и экспериментов по созданию осциллографа.
Как и говорилось ранее, за основу нового проекта была взята схема осциллографа опубликованная 45 лет назад в журнале Радио.

В статье описывается осциллограф с функциями измерения сопротивления и проверки биполярных транзисторов, эти фичи меня пока не интересуют и они отодвинуты на задний план.
Усилитель вертикального отклонения, далее УВО, в процессе обкатки сначала в симулятора, а затем в "железе" претерпел некоторые изменения,
В первую очередь, в виду дефицита отечественных полевых транзисторов в моем хозяйстве и неприличную дороговизну последних в интернет магазинах, последние были заменены импортными транзисторами 2N7000. Эти транзисторы очень дешевые, а в симуляторе вели себя заметно адекватнее, чем импортные аналоги указанных на схеме транзисторов. Не понравилось мне как работали аналоги...
Какова разница в "железе" сказать не могу, ибо из отечественных полевиков у меня где-то валяется один КП103, да и тот скорее всего убитый статикой. К слову - 2N7000 тоже её сильно не приветствуют, пока мудохался с настройкой и переделкой схемы, три пары ушли в обрыв без видимых на то причин.
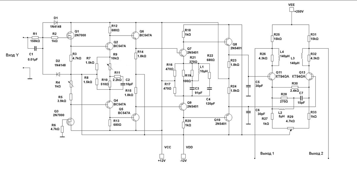
Следующее изменение касается узла смещения луча по вертикали. Оригинальное решение работало через пень колоду как в симуляторе, не заработало оно и в физическом исполнении, в связи с чем, этот узел позаимствован из УГО (усилитель горизонтального отклонения) и успешно применён в УВО, работал он в симуляторе и достаточно не плохо ведет себя в железе. Окончательный вариант схемы изображен на картинке ниже.

-2

Данная схема однозначно требует подбора корректирующих конденсаторов и дросселей, однако уже сейчас понятно, что она рабочая и если её "вылизать" она станет частью полноценного осциллографа.
Фотки платы вне корпуса осциллографа нет, а вот установленную плату на шасси в процессе сборки сфоткал, она на шасси слева, см. фото ниже.

-3

Ниже скрин печатки из редактора ПП.

-4

Что не нравится и что пока не смог устранить.
Вместо входного делителя В/Дел. на входе усилителя пока использую переменный резистор включенный потенциометром, так вот: при регулировке этим потенциометром вместе с уровнем входного сигнала, изменяется и потенциал на выходе усилителя - то есть, луч смещается вместе с изменением амплитуды выходного сигнала. Тут очевидно, что при изменении сопротивления цепи, неизбежно изменяется и смещение на затворе первого транзистора. С делителем будет так же и вот, что с этим сделать, в толк не возьму. Кстати; R9 (усил) меняет уровень выходного сигнала точно так же - со смещением потенциала на выходе.
Если у кого-то есть идеи, с радостью выслушаю.
В целом осциллограф уже почти собран и проходит лётные испытания в ходе которых выявляются недоработки описанные выше.
До чего еще руки не дошли:
1. Узел управления лучом - на низких частотах, до 10кГц обратный ход практически не заметен, а вот на частотах выше 20кГц, его становится видно, оно конечно не мешает, однако нужно сделать, чтоб не только не мешало, а не было видно вовсе.
Схема этого узла содержит всего два транзистора, но охоча до отдельного питания. Собственно факт отсутствия дополнительной обмотки силового трансформатора и сдерживает реализацию этого узла. Сначала доведу полностью до ума основные узлы, а уж потом и до "гасителя" обратного хода доберусь.
2. Стабильный генератор для калибровки осциллографа, должен обеспечивать высокую стабильность как частоты, так и размаха. К схемам пока только присматриваюсь.
3. Подсветку сетки обязательно, выключатель питания уже заложил под это дело - переменный резистор совмещенный с выключателем, он будет включать выключать прибор и совместно регулировать яркость подсветки
Чего делать не буду.
Поразмыслив на досуге - решил, что никакой задержки анодного напряжения делать не буду. Не понимаю, чем она так важна, да и не видел её реализации в схемах заводских аппаратов, которых к слову в последнее время я пересмотрел целую гору. Вообще мне кажется, что эта "необходимость" вылезла на свет от адептов золотых контактов и проводов из бескислородного серебра. На аудиофильских форумах я собственно впервые и прочитал об этой опции - как жил до этого момента даже не знаю... Как сказал Сайфер в кино от тЁток Вачёвски, а тогда ещё дядек -
"Счастье в неведении".
Вместо резюме.
Погоняв схему как в симуляторе, так и предварительно в железе, пришел к выводу, что на много-много мегагерц я замахнулся рановато. Дело тут даже не столько в самой схеме, сколько в трубке, чувствительность у 7ЛО55И 0,13мм/В даже меньше, чем у предыдущей ЛО247, далеко по частоте не пустит. В данном проекте постараюсь дотянуть хотя бы до 1МГц приемлемой формы, а для повыше уже применю другую трубку.
На этом пока всё, спасибо за внимание и до новых встреч в эфире Дзен!