Найти в Дзене
Репетитор IT men

Эти задачки на «вычислить» боятся 8-классники

Square Root... квадратный корень, тот самый корень, который мы встречаем в школьных задачах по алгебре, а затем в вычислениях на уроках информатики, затем и в алгоритмах и оценки сложности различных вычислений, а в физике мы часто можем встретить зависимость одной величины от другой в виде коренной функции. Радикал (дословно — «коренной», от лат. radix — «корень»). Предлагаю вам вспомнить школьные годы или если они у вас сейчас, то потренироваться на вычислении следующий заданий. Немного теории и немного радикалов Выражение √(a + b√c) c рациональными числами a, b и c называют двойным радикалом. В преобразованиях выражений, который содержат двойные радикалы, стремятся освободиться от внешнего корня (радикала). Если выражение под радикалом можно представить в виде квадрата суммы или квадрата разности, то удастся избавиться от внешнего корня. Таким образом, некоторые сложные выражения можно вычислить, не прибегая к помощи калькулятора. Теперь попробуйте решить задания самостоятельно :)
Оглавление

Square Root... квадратный корень, тот самый корень, который мы встречаем в школьных задачах по алгебре, а затем в вычислениях на уроках информатики, затем и в алгоритмах и оценки сложности различных вычислений, а в физике мы часто можем встретить зависимость одной величины от другой в виде коренной функции. Радикал (дословно — «коренной», от лат. radix — «корень»). Предлагаю вам вспомнить школьные годы или если они у вас сейчас, то потренироваться на вычислении следующий заданий.

-2

Немного теории и немного радикалов

Выражение √(a + b√c) c рациональными числами a, b и c называют двойным радикалом. В преобразованиях выражений, который содержат двойные радикалы, стремятся освободиться от внешнего корня (радикала). Если выражение под радикалом можно представить в виде квадрата суммы или квадрата разности, то удастся избавиться от внешнего корня.

-3

Таким образом, некоторые сложные выражения можно вычислить, не прибегая к помощи калькулятора.

-4

Теперь попробуйте решить задания самостоятельно :)

А если совсем не получится, то дальше будут решения...

-5

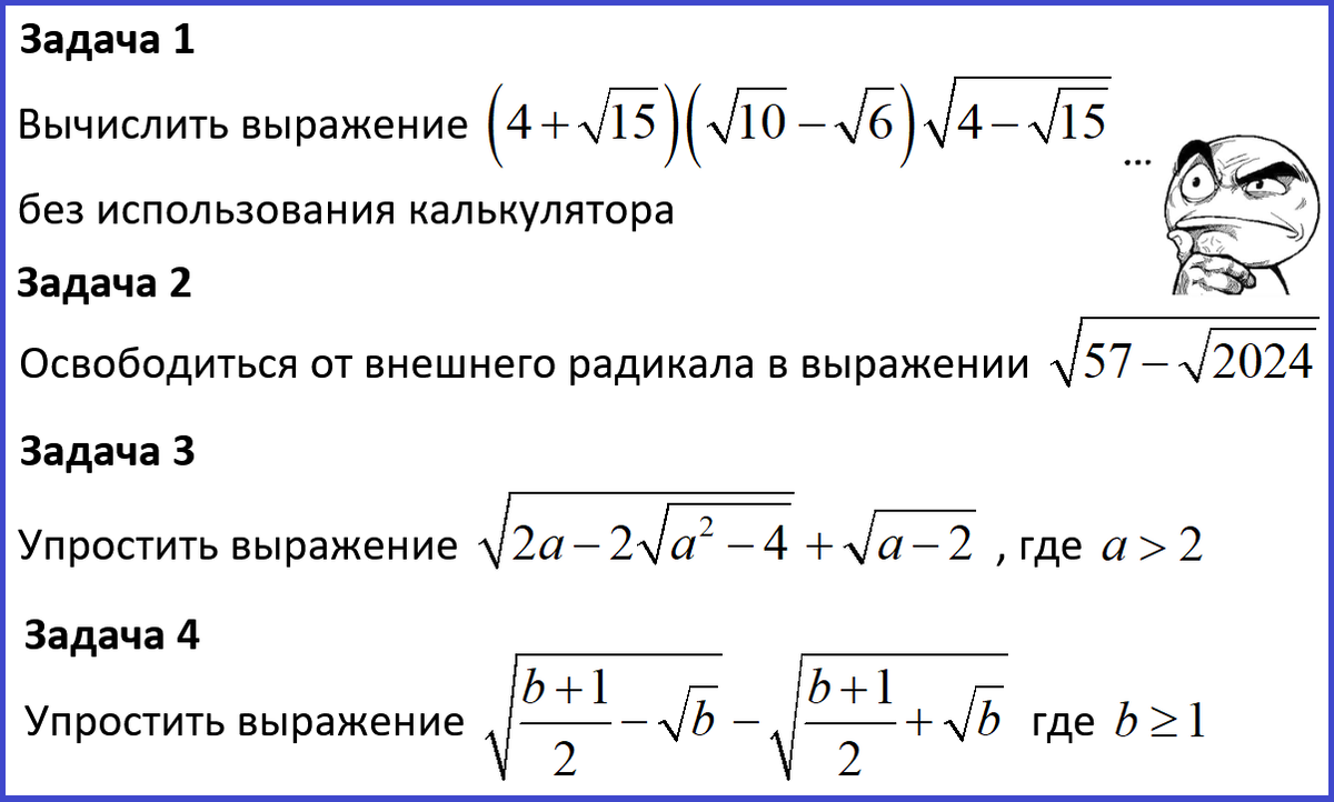
Задача 1

-6

Задача 2

-7

Задача 3

-8

Задача 4

Первый способ будет не самым очевидным, но интересным с точки зрения математических хитростей и рассуждений. Иногда проще упростить квадрат выражения, а потом вынести корень из результата.

-9

Задача 4

Второй способ будет проще, компактнее. Но не всегда удается разглядеть те самые формулы сокращенного умножения с первого раза. Нужна практика, черновик и внимательность. Смотрите как можно...

-10

Боялись ли вы задач с радикалами в школе? Легко ли справились сейчас?

Конечно у многих может возникнуть вопрос «Зачем вообще в наше время решать расчетные задачи, когда можно всё посчитать на калькуляторе или в приложении телефона?»

У меня есть на это ответ. Разумеется, многие тривиальные задачи может решить калькулятор, приложение, математический пакет, онлайн-сервис, компилятор или очередная нейроночка, которую сейчас возвели в культ. НО, в чем же тогда будет ваше развитие? Как вы будете развивать свои собственные биологические нейронные связи, если все ваши задачи вы будете делегировать google, чату GPT, Wolfram или очередному модному «калькулятору». Абстрактные математические задачи полезны тем, что подготавливают ваш мозг для решения реальных задач. Задумайтесь над этим.

Понравилась статья? Поставьте лайк, подпишитесь на канал! Вам не сложно, а мне очень приятно :)

Если Вам нужен репетитор по физике, математике или информатике/программированию, Вы можете написать мне или в мою группу Репетитор IT mentor в VK
Библиотека с книгами для физиков, математиков и программистов
Репетитор IT mentor в telegram