Найти в Дзене
HamRadio

Регулятор напряжения с очень низким падением напряжения

Всем здравствуйте. Вот иногда в некоторых случаях нам нужен последовательный стабилизатор с минимально возможным падением напряжения. Описанная схема работает при питании от трансформатора. В качестве элемента управления, используется МОП-транзистор с очень низким сопротивлением открытого канала.
Схема стабилизатора питания от сетевого трансформатора приведена на рисунке.
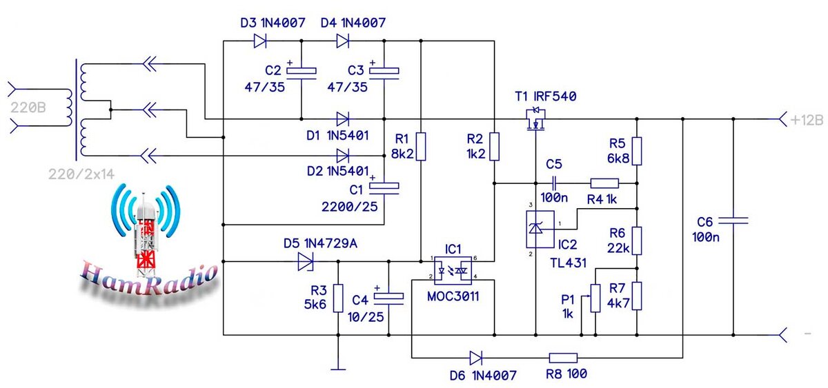
Принципиальная схема

Всем здравствуйте. Вот иногда в некоторых случаях нам нужен последовательный стабилизатор с минимально возможным падением напряжения. Описанная схема работает при питании от трансформатора. В качестве элемента управления, используется МОП-транзистор с очень низким сопротивлением открытого канала.

Схема стабилизатора питания от сетевого трансформатора приведена на рисунке.

Принципиальная схема стабилизатора с низким падением напряжения
Принципиальная схема стабилизатора с низким падением напряжения

Сетевой трансформатор имеет вторичную обмотку с отводом от середины. Выходное напряжение выпрямляется парой диодов D1 и D2. Конденсатор С1 используется для фильтрации питающего напряжения. Диоды D3 и D4 с конденсаторами C2 и C3 создают положительное смещение, необходимое для открытия транзистора T1.

Выходное напряжение устанавливается регулируемым стабилитроном TL431 (IC2) от выходного делителя R5 / R6 + R7 с потенциометром P1. Стабилитрон D5 с конденсатором C4 образует источник напряжения для оптопары MOC3011. Оптопара служит защитой в случае короткого замыкания на выходе. В момент короткого замыкания выходное напряжение падает до нуля и оптотиристор через диод D6 и резистор R8 замыкается. Это закрывает транзистор T1, и выходное напряжение также падает до нуля.

Стабилизатор выполнен на двухсторонней печатной плате размером 55х32 мм. Расположение компонентов на печатной плате показано на рисунке, схема печатной платы на стороне компонентов и схемы снизу так же приведены в статье.

Расположение компонентов
Расположение компонентов

Верх печатной платы
Верх печатной платы

Низ печатной платы
Низ печатной платы

За исключением сетевого трансформатора, все компоненты расположены на печатной плате. Единственным элементом управления является подстроечный резистор P1, с помощью которого мы можем установить необходимое выходное напряжение. Выходное напряжение составляет 12В для указанных значений компонентов на схеме.

Описываемый стабилизатор способен работать при падении напряжения менее 60 мВ и при потреблении тока до 3А. Используя транзисторы с меньшим сопротивление канала в открытом состоянии, потери можно дополнительно уменьшить. Вот на этом коротко и все.

-5