Добавить в корзинуПозвонить
Найти в Дзене
Blender3D как хобби

Модификатор Boolean {Логический}

Очень часто в предметах необходимо создать вырезы, выемки или на оборот какие-то наросты. Да, можно это всё получить путем простого выдавливания, но бывает в разы проще воспользоваться модификатором, о котором сейчас пойдет речь. У данного модификатора есть одна особенность, ему обязательно необходимо 2 объекта. К одному мы будем применять модификатор, а второй будет служить своеобразной кистью.  Давайте добавим в сцену 2 объекта: куб и сферу. Куб мы будем модифицировать, а вот шар будет служить нам кистью. Прежде чем мы начнем экспериментировать, давайте чуть поменяем настройки шара, это очень облегчит нам работу. Выделяем шар, заходим в настройки объекта и в разделе отображение во вьюпорте в выпадающем меню “отображать как” поставим пункт сетка. Это значительно упростит нам работу, так как мы сразу будем видеть результат, который получим при работе модификатора. Еще одной особенностью этого модификатора является то, что после настройки его обязательно нужно применить, что бы при

Очень часто в предметах необходимо создать вырезы, выемки или на оборот какие-то наросты. Да, можно это всё получить путем простого выдавливания, но бывает в разы проще воспользоваться модификатором, о котором сейчас пойдет речь.

У данного модификатора есть одна особенность, ему обязательно необходимо 2 объекта. К одному мы будем применять модификатор, а второй будет служить своеобразной кистью. 

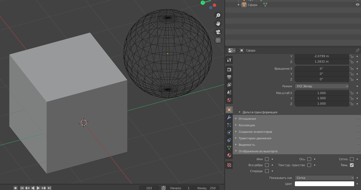
Давайте добавим в сцену 2 объекта: куб и сферу. Куб мы будем модифицировать, а вот шар будет служить нам кистью.

Прежде чем мы начнем экспериментировать, давайте чуть поменяем настройки шара, это очень облегчит нам работу. Выделяем шар, заходим в настройки объекта и в разделе отображение во вьюпорте в выпадающем меню “отображать как” поставим пункт сетка. Это значительно упростит нам работу, так как мы сразу будем видеть результат, который получим при работе модификатора.

Делаем так, что бы наш шар был прозрачным, что бы сразу видеть, что получим после применения модификатора
Делаем так, что бы наш шар был прозрачным, что бы сразу видеть, что получим после применения модификатора

Еще одной особенностью этого модификатора является то, что после настройки его обязательно нужно применить, что бы при дальнейшей работе мы никак не завесили от кисти которой обрабатывали наш объект

И так, выделяем наш куб и ставим ему модификатор Boolean {Логический} и указываем в качестве второго объекта наш шар, но на его месте могло быть любой другой меш.

У нас есть 3 варианта срабатывания модификатора.

Разница {Difference} - в этом случае мы отрежем от главного объекта всё, что пересечётся с кистью. 

-3
-4
-5

Пересечение {Intersect} - грубо говоря это обратная операция от первой. Если в первом случае мы отсекали то, что пересекалось, то сейчас мы это будем оставлять.

-6
-7
-8

Объединение {Union} - Тут совсем всё просто, мы просто получим один объект из двух.  Пожалуй тут обойдёмся без скринов, на них будет видно просто шар с кубом и не более.