Найти в Дзене
Radio-любитель

АМ передатчик малой мощности

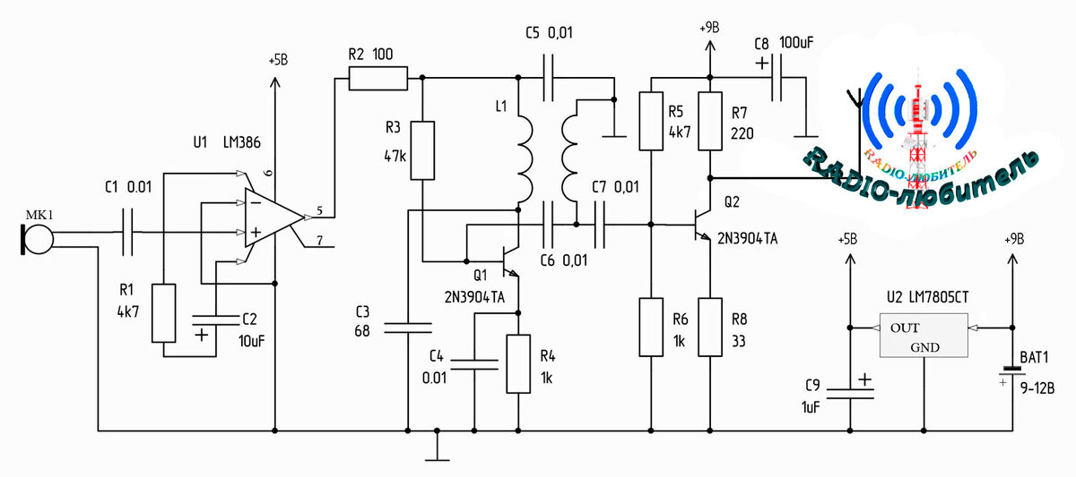
Всем здравствуйте. Сразу оговорюсь что эта конструкция не претендует на открытие, а лишь просто игрушка. На рисунке показана схема передатчика радиосвязи с AM.
Схема ам передатчик
Схема состоит из модулятора, генератора и усилителя. Микросхема U1 используется в качестве модулятора. Микрофон подключен к не инвертирующему входу U1.
Коэффициент усиления U1 составляет 30000. При сопротивлении R1 =

Всем здравствуйте. Сразу оговорюсь что эта конструкция не претендует на открытие, а лишь просто игрушка. На рисунке показана схема передатчика радиосвязи с AM.

Принципиальная схема ам передатчика
Принципиальная схема ам передатчика

Схема состоит из модулятора, генератора и усилителя. Микросхема U1 используется в качестве модулятора. Микрофон подключен к не инвертирующему входу U1.

Коэффициент усиления U1 составляет 30000. При сопротивлении R1 = 4700 Ом коэффициент усиления равен 28. Выходная амплитуда LM386 модулирует генератор, собранный на транзисторе Q1, L1 и C3. Транзистор Q1 это генератор с трансформаторной связью. C6 обеспечивает связь с этой обмотки.

Транзистор Q1 обеспечивает еще сдвиг фазы на 180, необходимый для генерации. Частота генерируемого сигнала определяется конденсатором C3 и индуктивностью первичной обмотки L1, а также паразитной емкостью. Индуктивность первичной обмотки катушки L1 может варьироваться от 230мкГн до 580мкГн в зависимости от выбранного диапазона. Транзистор Q2 это усилитель мощности.

Вход усилителя через емкость C7 связан с вторичной обмоткой L1. Антенна подключена к коллектору транзистора Q2, но все же лучше ее подключить через разделительный конденсатор. Микросхема U2 является регулятором 5В, который питает микрофонный усилитель U1. Поскольку выход U1 модулирует генератор Q1, напряжение генератора не зависит от изменений напряжения батареи.

Внешний вид платы показан на рисунке это для общего обозрения.

Вид выполнения платы
Вид выполнения платы

Катушка L1 обеспечивает ограниченную регулировку частоты. С помощью только одной катушки просто невозможно охватить весь участок средневолнового диапазона. Вместо этого частота диапазона разделена на три участка, каждый с соответствующим конденсатором (C3). Выбираем подходящий участок, включаем свое радио, которое покрылось толстым слоем пыли между 550 кГц и 1,5 МГц и настраиваем. Конденсатор C3 должен быть выбран таким образом, чтобы эта частота находилась в одном из трех диапазонов выходной частоты передатчика.

Диапазоны настройки для данного конденсатора C3 были измерены следующим образом
150pF 550 kHz-795kHz
68pF 714 kHz-1.1MHz
33pF 946 kHz-1.5MHz

Например, если желаемая выходная частота составляет 880 кГц, выберите конденсатор 68 пФ. После установки соответствующего конденсатора C3 подключите аккумулятор, и включите устройство. Подстройкой сердечника катушки L1 настройте, чтобы получить желаемую выходную частоту. Эту процедуру можно выполнить с помощью частотомера или приемника.

Чтобы исключить обратную связь во время использования, держите микрофон за динамиками радиоприемника. Если приемник и передатчик находятся в маленькой комнате, обратная связь неизбежна. Другой способ уменьшить обратную связь – это прибрать громкость радиоприемника. Ну вот и все всем спасибо.

-3