Найти в Дзене
Битва за ЕГЭ

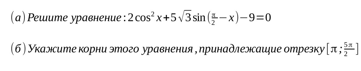
ЕГЭ по математике. Разбираем 13 задание из варианта 2019 года.

ЕГЭ в 2020 году будет позже, чем обычно, так что у нас есть ещё время потренироваться. Если вы достаточно хорошо знаете тестовую часть, но боитесь приступить к сложной, то это вы зря. В 2019 году некоторые задания из сложной части были упрощены по сравнению с предыдущими годами. Думаю, что и в этом их усложнять не будут. С одной стороны, не хочется никого расслаблять. Но, думаю, что отличники и хорошисты и так не расслабляются. И они уже знают, как решить такой пример. А вот тех, кто не очень уверенно себя чувствует, можно немного обнадежить. Так что, вперед, 13 задание вы точно должны попробовать решить. Вот совершенно реальный пример из ЕГЭ 2019. Начнем с пункта (a) Давайте обсудим всё очень подробно. Чтобы подобное уравнение можно было решить, нужно сделать так, чтобы все тригонометрические функции имели один и тот же аргумент. Пока у нас у косинуса х, а у синуса (пи/2-x). Разные аргументы. Надо, чтобы были одинаковые. Здесь этого очень просто добиться. Берем нашу таблицу с

ЕГЭ в 2020 году будет позже, чем обычно, так что у нас есть ещё время потренироваться.

Если вы достаточно хорошо знаете тестовую часть, но боитесь приступить к сложной, то это вы зря.

В 2019 году некоторые задания из сложной части были упрощены по сравнению с предыдущими годами. Думаю, что и в этом их усложнять не будут.

С одной стороны, не хочется никого расслаблять. Но, думаю, что отличники и хорошисты и так не расслабляются. И они уже знают, как решить такой пример.

А вот тех, кто не очень уверенно себя чувствует, можно немного обнадежить. Так что, вперед, 13 задание вы точно должны попробовать решить.

Вот совершенно реальный пример из ЕГЭ 2019.

-2

Начнем с пункта (a)

Давайте обсудим всё очень подробно. Чтобы подобное уравнение можно было решить, нужно сделать так, чтобы все тригонометрические функции имели один и тот же аргумент.

Пока у нас у косинуса х, а у синуса (пи/2-x). Разные аргументы. Надо, чтобы были одинаковые. Здесь этого очень просто добиться.

Берем нашу таблицу с формулами приведения и превращаем синус в косинус. Таблица, разумеется, хранится в вашей голове. Если ещё нет - вот здесь ссылка на формулы, которые стоит повторить перед экзаменом.

-3

Посмотрите внимательно на то, что у нас получилось. Если бы косинус вас не смущал, то вы бы узнали в этом выражении обычное квадратное уравнение. Ну, такое, где дискриминант надо найти, а потом корни.

Давайте заменим cosx на t. Вот так: cosx=t Просто, чтобы вам было легче.

Переписываем уравнение без косинусов, находим дискриминант и корни.

-4

А вот тут внимательно. Вообще, мы ещё в начале должны были определить, какие значения может принимать t . Просто мне показалось, что в процессе объяснений это будет более понятно.

t = cosx, поэтому надо подумать, какие значения может принимать косинус.

Сosx может быть не больше 1 и не меньше -1. То есть, первый получившийся корень нам не подходит. Остается только один.

-5

Достаем из памяти таблицу значений косинусов и получаем ответ. Если этот пункт для вас не ясен, то настоятельно рекомендую вернуться к тестовой части экзамена и посвятить ей ещё некоторое время.

Вот, собственно, и всё. Пункт ( а ) выполнен.

Приступаем к пункту (б).

Этот пункт можно решать разными способами. Всё-таки на моей практике меньше всего ошибок ученики делали, когда решали методом подстановки (подбора). Мы так и будем действовать.

Проверим сначала первую серию корней, а затем вторую. То есть, если выражаться своими словами, сначала посмотрим выражение с плюсом, а потом с минусом.

Мы будем подставлять разные значения коэффициента k и смотреть, что получится.

Итак, первый ответ:

-6

Что будет, если k=0? Подставляем ноль вместо k, получаем:

-7

Посмотрите на неравенство, наш ответ меньше нижней границы интервала. Это значение не подходит. Нет смысла пробовать k= -1, полученное значение тем более не влезет в интервал.

Пробуем к=1. Получаем:

-8

Да, это значение как раз в границах, подойдет.

Смотрим дальше, k=2, Получаем:

-9

Это уже больше, чем надо, выходит за верхнюю границу интервала. Всё понятно, если мы будем брать k=3, то результат выйдет за интервал ещё дальше. С первым ответом закончили.

Проверим второй ответ:

-10

При k

-11

Нет, не подходит.

При k=1

-12

Да, значение в интервале, подойдет.

При k=2

-13

Опять нет. Дальше проверять смысла нет, значение выйдет ещё дальше за интервал.

Всё, задание решено. У нас есть два значения в заданном интервале. Ответ выглядит вот так:

-14

Не сложно? Попробуйте аналогичный пример. Это задание также было в одном из вариантов 2019 года.

-15
  • Что посмотреть при подготовке к ЕГЭ по математике в первую очередь - вот здесь
  • Приемная кампания и проходные баллы. Чего ожидать? - о статистике прошлых лет - вот здесь