Добавить в корзинуПозвонить
Найти в Дзене

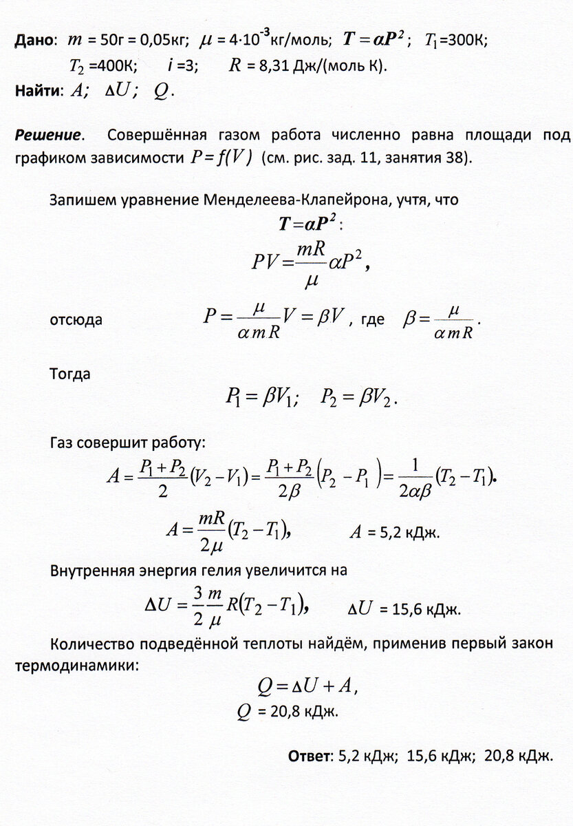
Задачи 12 - 13 к занятию 38 (работа идеального газа)

К.В. Рулёва, к. ф.-м. н., доцент. Подписывайтесь на канал. Ставьте лайки. Пишите комментарии. Спасибо. Предыдущая запись: задачи 8 - 11 к занятию 38 Следующая запись: занятие 39. Круговые процессы. Цикл Карно. Занятие 37. Первый закон термодинамики. Занятие 38. Работа идеального газа. Ссылки на другие темы даны в Занятии 1.
-2

К.В. Рулёва, к. ф.-м. н., доцент. Подписывайтесь на канал. Ставьте лайки. Пишите комментарии. Спасибо.

Предыдущая запись: задачи 8 - 11 к занятию 38

Следующая запись: занятие 39. Круговые процессы. Цикл Карно.

Занятие 37. Первый закон термодинамики.

Занятие 38. Работа идеального газа.

Ссылки на другие темы даны в Занятии 1.