Добавить в корзинуПозвонить
Найти в Дзене

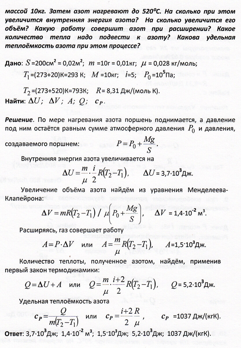
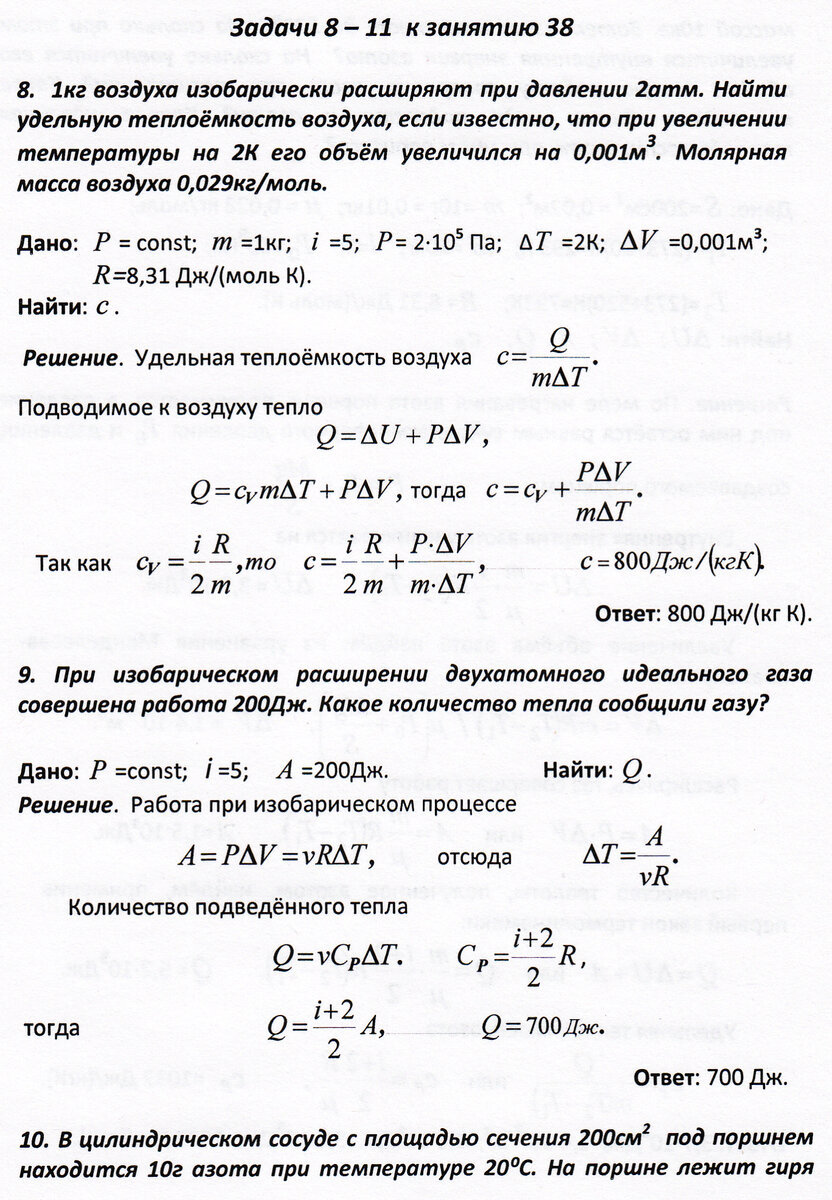
Задачи 8 - 11 к занятию 38 (работа идеального газа)

К.В. Рулёва, к. ф.-м. н., доцент. Подписывайтесь на канал. Ставьте лайки. Пишите комментарии. Спасибо. Предыдущая запись: Задачи 5 - 7 к занятию 38. Занятие 37. Первый закон термодинамики. Занятие 38. Работа идеального газа. Следующая запись: Задачи 12 - 13 к занятию 38. Ссылки на другие темы даны в Занятии 1.
-2
-3

К.В. Рулёва, к. ф.-м. н., доцент. Подписывайтесь на канал. Ставьте лайки. Пишите комментарии. Спасибо.

Предыдущая запись: Задачи 5 - 7 к занятию 38.

Занятие 37. Первый закон термодинамики.

Занятие 38. Работа идеального газа.

Следующая запись: Задачи 12 - 13 к занятию 38.

Ссылки на другие темы даны в Занятии 1.