Найти в Дзене

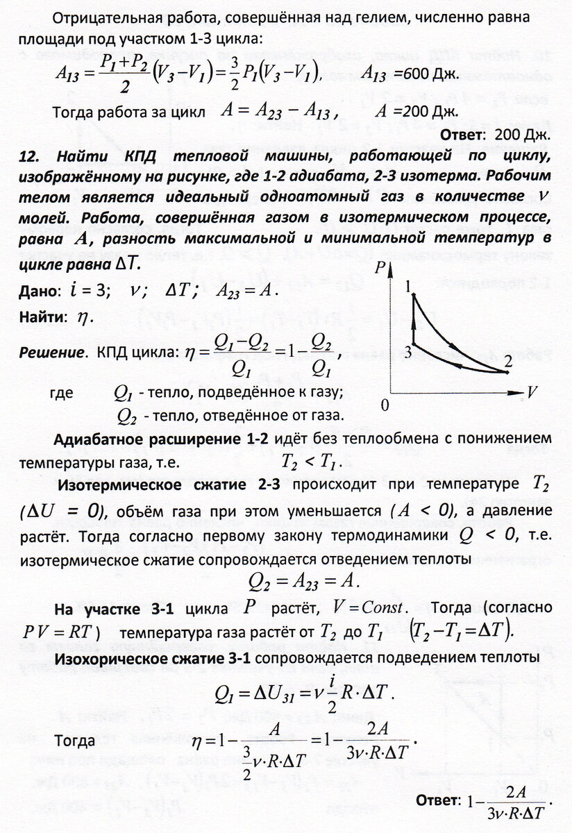
Задачи 10 - 12 к занятию 39 (круговые процессы)

К.В. Рулёва, к. ф.-м. н., доцент. Подписывайтесь на канал. Ставьте лайки. Пишите комментарии. Спасибо. Предыдущая запись: задачи 7 - 9 к занятию 39. Следующая запись: занятие 40. Понятие энтропии. Занятие 39. Круговые процессы. Цикл Карно. Ссылки на другие занятия даны в Занятии 1.
-2

К.В. Рулёва, к. ф.-м. н., доцент. Подписывайтесь на канал. Ставьте лайки. Пишите комментарии. Спасибо.

Предыдущая запись: задачи 7 - 9 к занятию 39.

Следующая запись: занятие 40. Понятие энтропии.

Занятие 39. Круговые процессы. Цикл Карно.

Ссылки на другие занятия даны в Занятии 1.