Добавить в корзинуПозвонить
Найти в Дзене

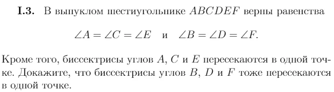
EGMO-2020, I.3, решение

Всем привет!
Сегодня разбираем задачу с прошедшей недавно международной европейской олимпиады по математике для девочек. Олимпиада должна была проходить в Амстердаме, но проходила в онлайне...

Всем привет!

Сегодня разбираем задачу с прошедшей недавно международной европейской олимпиады по математике для девочек. Олимпиада должна была проходить в Амстердаме, но проходила в онлайне...

Условия геометрических задач я публиковал тут. Напоминаю, что за публикациями можно следить на телеграм-канале Олимпиадная геометрия. Кроме того, с недавнего времени можно присоединиться и к сообществу сообществу вконтакте, где гораздо удобнее оставлять комментарии и поддерживать обратную связь.

В первые день олимпиады задача была под номером 3, что вроде как должно намекать на ее сложность. Однако, на мой взгляд, задача была наоборот довольно простой. Более того, она решалась огромным количеством способов — я приведу только один, кажущийся мне наиболее естественными. Но, начнем с условия.

-2

Первое наблюдение, конечно, напрашивается. Сумма двух соседних углов шестиугольника равна трети от суммы всех углов шестиугольника, то есть 240°. Следовательно, угол между сторонами, идущими через одну, равен 60°. То есть наш шестиугольник является пересечением двух равносторонних треугольников.

-3

Второе наблюдение чуть более тонкое. Мы пока использовали лишь условие про равенство углов. Попробуем использовать условие о пересечении биссектрис в одной точке. Точка P пересечения биссектрис углов A, C и E равноудалена от соответствующих пар сторон! Но в голове у каждого уважающего себя олимпиадника с седьмого-восьмого класса есть замечательный факт: сумма расстояний от любой точки внутри правильного треугольника до его сторон не зависит от положения точки и равна высоте этого треугольника. Значит в нашем случае размеры у правильных треугольников одинаковые, поскольку суммы получаются одинаковыми.

-4

Остался маленький логический переход в обратную сторону. Рассмотрим точку Q пересечения биссектрис углов B и D, она уже имеет две пары равных расстояний до сторон наших двух треугольников. Но суммы-то должны быть одинаковы, значит и в третьей паре расстояния одинаковы и точка лежит на третьей биссектрисе.

Если у вас другое решение, пишите его в комментариях к этой записи, дабы все желающие могли его прочитать. 

К слову в официальной файле с материалами EGMO приводится пять решений этой задачи!