Добавить в корзинуПозвонить
Найти в Дзене

Revit: формула с натуральным логарифмом

По умолчанию в Ревите есть оператор для десятичного логарифма, для обычного и натурального я не нашёл. Хотя в справке по синтаксису фигурирует натуральный, на деле выражение ln не определяется как оператор, а log спокойно обрабатывается как десятичный логарифм. Поэтому, пользуясь свойствами логарифма, привожу одно основание к другому через формулу замены основания: LN(X) = LOG(X) / LOG(EXP(1)) Хитрость нехитрая, но вдруг кому пригодится. Подписаться на обновления и получать уведомления о новых статьях в Телеграм-канале «Блог Муратова про Revit MEP»

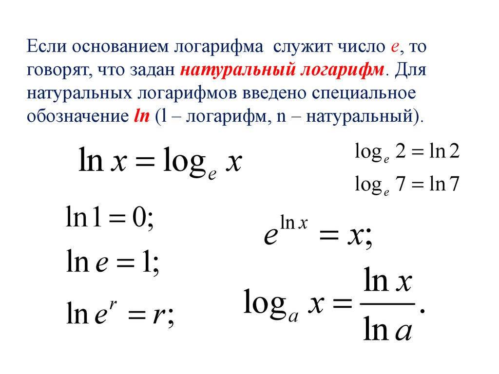
По умолчанию в Ревите есть оператор для десятичного логарифма, для обычного и натурального я не нашёл. Хотя в справке по синтаксису фигурирует натуральный, на деле выражение ln не определяется как оператор, а log спокойно обрабатывается как десятичный логарифм.

Поэтому, пользуясь свойствами логарифма, привожу одно основание к другому через формулу замены основания:

LN(X) = LOG(X) / LOG(EXP(1))

  • LN(X) — натуральный логарифм числа X;
  • LOG(X) — десятичный логарифм числа X;
  • EXP(1) — число e в степени 1, соответственно LOG(EXP(1)) — десятичный логарифм от числа e.

Хитрость нехитрая, но вдруг кому пригодится.

Подписаться на обновления и получать уведомления о новых статьях в Телеграм-канале «Блог Муратова про Revit MEP»