Добавить в корзинуПозвонить
Найти в Дзене

Как писать должностные инструкции

В этой относительно простой теме сразу возникает множество вопросов:       - когда приниматься за написание;
      - что в них должно быть;
      - кто должен их писать;
      - и самое главное, как их правильно написать. Наверное, могут быть и другие вопросы, но в статье будут рассмотрены только эти. Итак: 1. КОГДА НАЧИНАТЬ ПИСАТЬ Как только лидер (основатель) отходит от прямого и непосредственного управления какими-то функциями в бизнесе, эти функции должны быть четко описаны и за кем-то закреплены.
Например, основатель перестал писать код, оставив за собой все остальные функции. В этом случае новому программисту должна передана подробная, насколько это возможно, инструкция. И так далее: любая новая должность в компании должна получать инструкцию.
А, вообще, должностные инструкции нужно писать всегда. Не в том смысле, что постоянно, а в том, что при любых изменениях в компании ДИ нужно корректировать. Возникает проблема если ДИ включена в трудовой договор: тогда без согласия работ
Оглавление

В этой относительно простой теме сразу возникает множество вопросов:

      - когда приниматься за написание;
      - что в них должно быть;
      - кто должен их писать;
      - и самое главное, как их правильно написать.

Наверное, могут быть и другие вопросы, но в статье будут рассмотрены только эти.

Итак:

1. КОГДА НАЧИНАТЬ ПИСАТЬ

Как только лидер (основатель) отходит от прямого и непосредственного управления какими-то функциями в бизнесе, эти функции должны быть четко описаны и за кем-то закреплены.
Например, основатель перестал писать код, оставив за собой все остальные функции. В этом случае новому программисту должна передана подробная, насколько это возможно, инструкция. И так далее: любая новая должность в компании должна получать инструкцию.
А, вообще, должностные инструкции нужно писать всегда. Не в том смысле, что постоянно, а в том, что при любых изменениях в компании ДИ нужно корректировать. Возникает проблема если ДИ включена в трудовой договор: тогда без согласия работника и переподписания договора не обойтись, поэтому в трудовой договор, в большинстве случаев, включать должностную инструкцию не имеет смысла. Может только отдельные пункты, которые точно не будут меняться во время действия контракта.

2. СТРУКТУРА ДОЛЖНОСТНЫХ ИНСТРУКЦИЙ

В общем случае должностные инструкции могут состоять из следующих разделов:

А. Общие положения

Здесь описываются требования к работнику, занимающему данную должность, профессиональными навыкам, перечисляются нормативные документы, которые сотрудник должен знать и использовать в своей работе. Может быть также описано место в организационной структуре и определена подчиненность, а также порядок замещения им других сотрудников.

Этот раздел является желательным если должностная инструкция является частью трудового договора. 

Б. Должностные обязанности

Обычно в должностных обязанностях указывают основную цель должности, зоны ответственности и перечень обязанностей.
Подробность описания должностных обязанностей зависит от того, насколько стабильной является эта функция. Если функция в какой-то ее части изменяется от случая к случаю, нужно использовать общие формулировки. Детальное и точное описание имеет смысл только для неизменных функций.

Если ДИ является частью трудового договора желательно включить сюда общие обязанности всех работников: соблюдать трудовое законодательство, правила внутреннего распорядка, техники безопасности, технологические карты процессов и т.д. и т.п.

В. Права сотрудника

Описываются права, которыми наделяется работник для выполнения работы. Могут быть указаны права, установленные нормативными актами: приостанавливать работу, отстранять от работы и т.д. Нужно понимать, что права – это возможное, а не обязательное поведение работника. Поэтому если нужно, например, обязательно останавливать работу в определенных ситуациях, это нужно писать в разделе обязанностей. Не использование своих прав – это решение работника, и он не несет ответственности за то, что он не воспользовался ими. Все, за что вы хотите в будущем привлекать сотрудника к ответственности должно быть указано в обязанностях.

Г. Ответственность

Здесь фиксируется сфера ответственности работника. Указываются меры дисциплинарной и административной ответственности в случае невыполнения им должностных обязанностей.
Этот раздел также является желательным если ДИ включена в состав трудового договора. В других случаях зоны ответственности можно указать в разделе обязанностей, как в нижеприведенных примерах. А меры воздействия можно детально прописать в других общекорпоративных документах.

Д. Замещение отсутствующего

В этом разделе отражается кого и в каких случаях заменяет сотрудник. Какие ему передаются функции, права, обязанности и зоны ответственности на время замещения. Здесь также описывается кому передаются дела в случае запланированного отсутствия: отпуск, командировка  и т.д.

Е. Действия в критических ситуациях

Описывают действия сотрудников при возникновении ситуаций чрезвычайного характера. Обычно в ДИ описываются обязанности только тех людей, которые принимают непосредственное участие в чрезвычайных ситуация. Действия остальных сотрудников могут быть описаны в общих инструкциях и положениях.
Определяется в течение какого времени сотрудник должен прибыть к месту ЧП, кого известить, что делать, какие ресурсы может задействовать, какие убытки может нанести без последующей компенсации и т.д.

3. КТО ДОЛЖЕН ПИСАТЬ

Безусловно, лучше всего поручить написание должностных инструкций опытному профессионалу. Но будем реалистами: в самом начале бизнеса это, зачастую, непозволительная роскошь. Поэтому, в начале деятельности - писать должен тот, кто передает их другой должности. И не важно, что передали уже давно, а инструкцию не написали.
Но как только бизнес-процессы стабилизируются, лучше заказать эту работу специалисту, который знает как это делается.
Поручать руководителям, HR-ам или самим работникам писать ДИ точно не стоит - обычно это заканчивается кое-какой адаптацией скачанных из интернета малопригодных образцов.

4. КАК ПРАВИЛЬНО

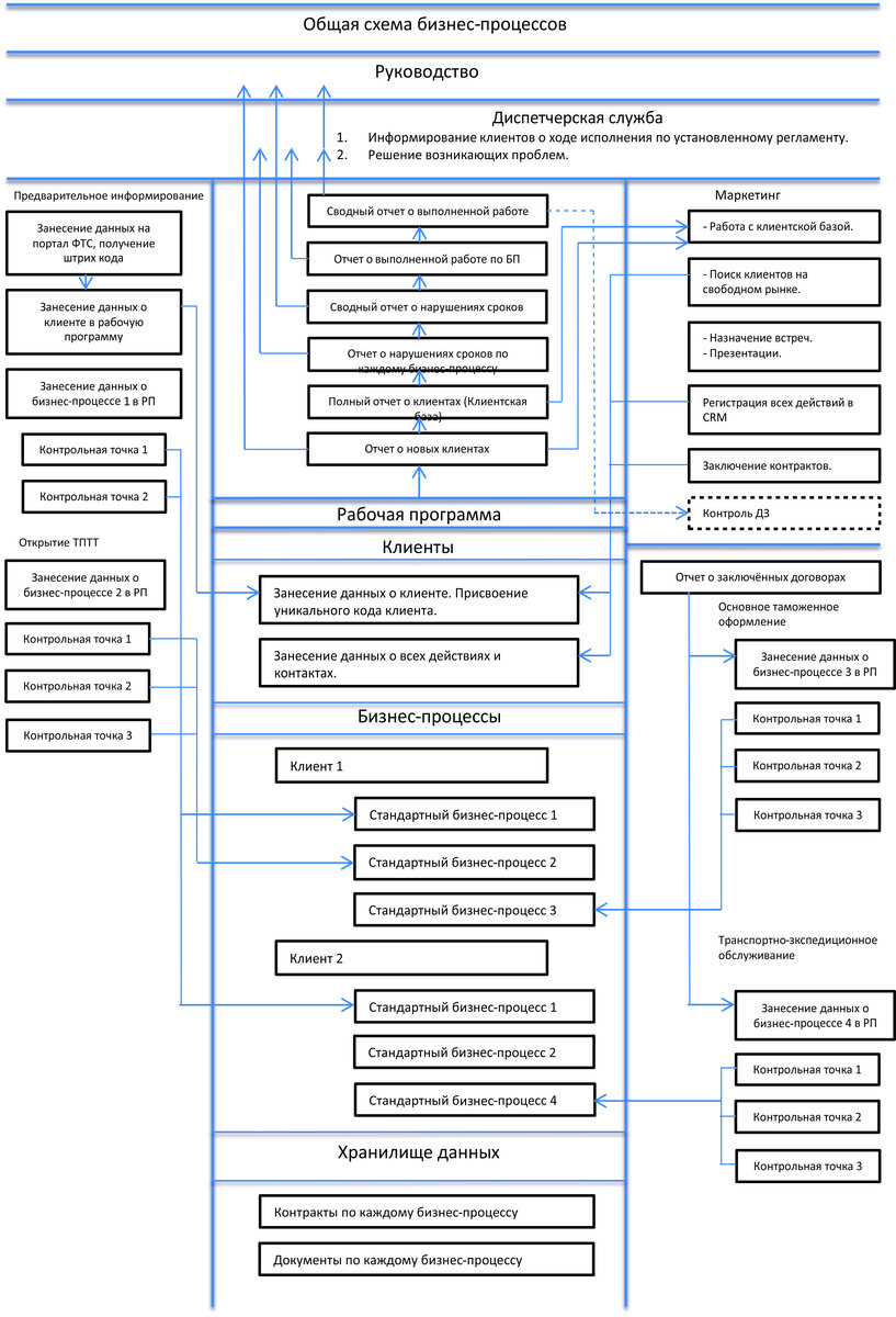
Перед написанием должностных обязанностей нужно составить общую схему бизнес-процессов и движения информации в компании. Делать это можно на большом листе бумаги или с помощью специализированных программ, это не важно. Главное, не пропустить ни одного процесса. 
Иногда эти документы бывают очень большими, но эта работа стоит того, потому что при ее составлении бизнес-процессы, как правило, оптимизируются.
Образец простой схемы бизнес-процессов приведен на рис.1

Рис.1

-2

Готовую схему бизнес-процессов желательно обсудить со всеми руководителями служб. А еще лучше, со всеми причастными сотрудниками. Гарантирую, узнаете очень много нового о вашей компании.

После этого можно идти одним из двух основных путей:

А. Составление функциональной матрицы

Теперь каждый бизнес-процесс нужно разложить на шаги процесса. Каждый шаг - это задача, которая должна быть за кем-то закреплена.
Упрощенный вариант части такой функциональной матрицы приведен на рис.2 для должности корпоративного юриста.

Рис.2

После того, как все задачи распределены, они группируются по зонам ответственности. Описывается цели и продукты должности. Некоторые руководители указывают в должностной инструкции KPI.

Образец должностных обязанностей, разработанных при помощи функциональной матрицы приведен на рис.3.

 Рис.3


После этого должностные обязанности дополняются другими разделами и должностная инструкция готова.
На самом деле, при достаточно большом количестве бизнес-процессов, это довольно объемная и сложная работа и ее зачастую целесообразно совместить со стандартизацией и оптимизацией бизнес-процессов. Но это имеет смысл только если бизнес-процессы в компании устоялись, и не планируется их радикальное изменение. 
Правило простое: стандартизировать можно только повторяющиеся процессы.
После этого должностные обязанности дополняются другими разделами и должностная инструкция готова. На самом деле, при достаточно большом количестве бизнес-процессов, это довольно объемная и сложная работа и ее зачастую целесообразно совместить со стандартизацией и оптимизацией бизнес-процессов. Но это имеет смысл только если бизнес-процессы в компании устоялись, и не планируется их радикальное изменение.  Правило простое: стандартизировать можно только повторяющиеся процессы.

Б. Составление должностных инструкций на основе бизнес-процессов

Само по себе описание обязанностей ничем не отличается от описания из функциональной матрицы. Вся сложность, собственно, в стандартизации и оптимизации бизнес-процессов, но это отдельная большая тема. Написанные на основании стандартизированных и оптимизированных бизнес-процессов должностные обязанности отличаются точностью, зоны ответственности гарантированно не пересекаются и ни одна функция не упущена. Ведь, как известно, большинство проблем в управлении вызвано как раз пропусками и пересечениями в зонах ответственности.

Работа это большая, трудная и дорогая, но она стоит того: бывали случаи, что стандартизация и оптимизация бизнес-процессов давала до 30% экономии себестоимости продукта. А если еще автоматизировать и диспетчеризировать бизнес-процессы, то можно значительно снизить требования к персоналу и зависимость от компетенций конкретных людей. Для стандартизации бизнес-процессов можно использовать любое доступное ПО, но желательно, чтобы оно позволяло автоматизировать и диспетчеризировать процессы, готовить нужные отчеты в режиме on-line, автоматически учитывать объемы работ каждого сотрудника, считать KPI, контролировать документооборот и включала в себя CRM. Такие системы позволяют эффективно управлять бизнесом, не отвлекая сотрудников от повседневной деятельности. В любой момент времени руководитель видит над какой задачей работает сейчас любой сотрудник в компании, в регламенте он или что-то уже пошло не так. При наличии веб-сервиса управлять компанией можно с Канарских островов.
А уж писать должностные обязанности в такой системе одно удовольствие - что-то вроде дополнительного бонуса.
Образец такого бизнес-процесса в редакторе приведен на рис.4

Рис.4

-5

 Образец должностных обязанностей подготовленных на основании автоматизированных бизнес-процессов приведен на рис.5

Рис.5

-6

5. ИТОГИ

5.1. Должностные инструкции должны быть - они упорядочивают отношения компании и сотрудника и облегчают ему вхождение в должность;

5.2. Должностные инструкции должны появляться как только руководитель отходит от прямого управления бизнесом;

5.3. Включать должностные инструкции в состав трудового договора в большинстве случаев нецелесообразно - изменить ее в одностороннем порядке компания не сможет. В трудовом договоре имеет смысл отражать только требования к квалификации и императивные функции, типа, "приостановить работу...", "отстранить от работы..." и т.д.;

5.4. Поручать составление должностных инструкций нужно сотруднику, который передает их в другую должность. Как только появляется такая возможность, нужно заказать эту работу профессионалам. Поручать эту работу самим сотрудникам или кадровым службам не имеет смысла - получится пустой, формальный документ, который никакой пользы не принесет.

5.5. Лучше всего составлять должностные инструкции на основании стандартизированных бизнес-процессов. Если же нет такой возможности, на основе функциональной матрицы. Описывать функции "из головы" очень непросто, а "из интернета" - бесполезно.

Надеюсь эта статья поможет вам в этом непростом деле. Если нужна дополнительная помощь - обращайтесь, наши координаты в шапке сайта.

konsalting-biz.ru © 2020 All Rights Reserved