Найти в Дзене

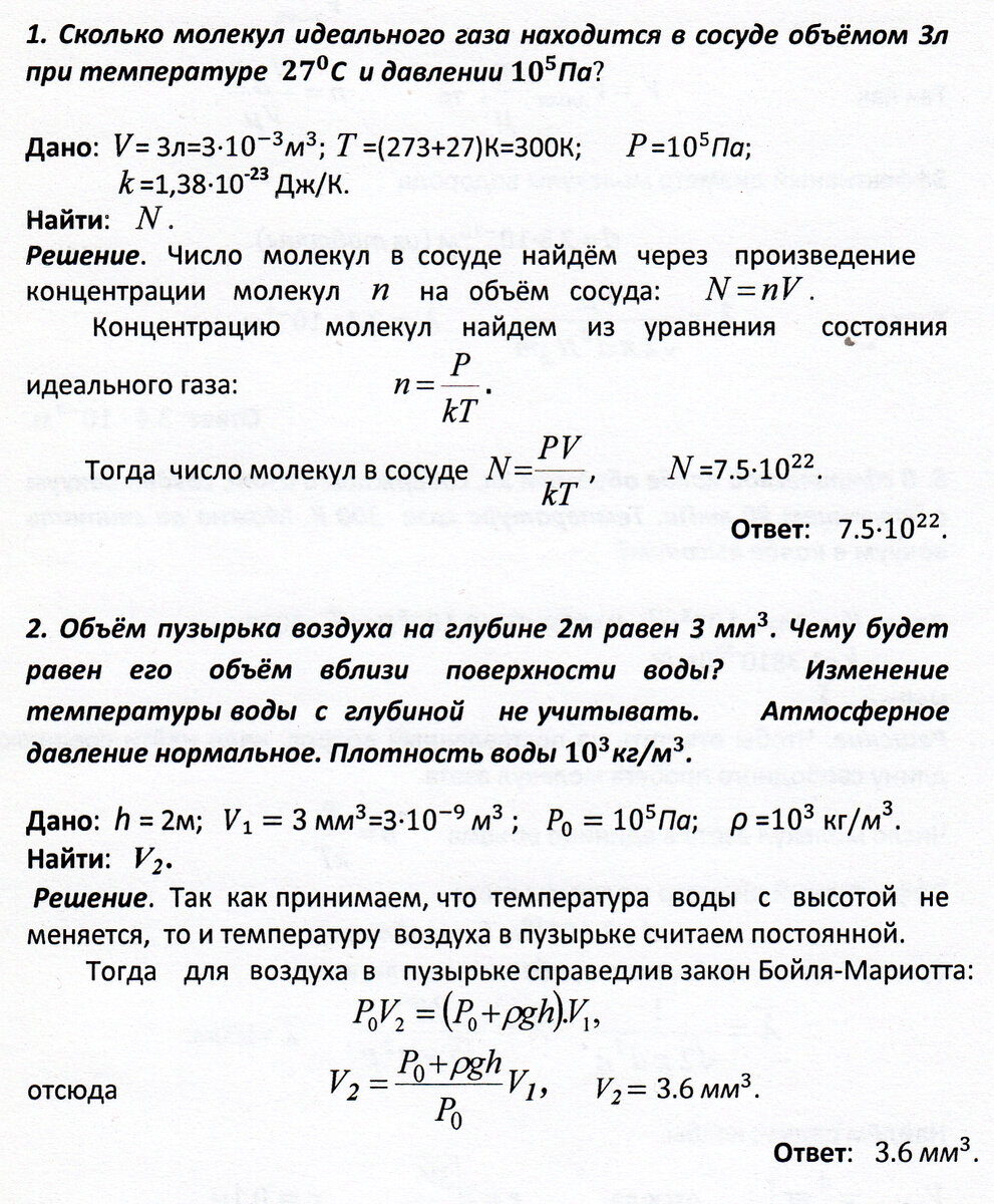
Задачи 1 - 2 к занятию 34 (газовые законы)

Подумайте над решением следующей задачи: 4. В сосуде находится 10 г азота и 12 г кислорода при температуре 300 К и давлении 140 кПа. Найти молярную массу и плотность смеси газов. Газы считать идеальными. Ответ: 1,6 кг/м3; 0,03 кг/моль К.В. Рулёва, к. ф.-м. н., доцент. Подписывайтесь на канал. Ставьте лайки. Пишите комментарии. Спасибо. Предыдущая запись:Продолжение занятия 34. Газовые законы. Следующая запись: Задачи 3 - 4 к занятию 34 Ссылки на другие занятия даны в Занятии 1.

Подумайте над решением следующей задачи:

4. В сосуде находится 10 г азота и 12 г кислорода при температуре 300 К и давлении 140 кПа. Найти молярную массу и плотность смеси газов. Газы считать идеальными. Ответ: 1,6 кг/м3; 0,03 кг/моль

К.В. Рулёва, к. ф.-м. н., доцент. Подписывайтесь на канал. Ставьте лайки. Пишите комментарии. Спасибо.

Предыдущая запись:Продолжение занятия 34. Газовые законы.

Следующая запись: Задачи 3 - 4 к занятию 34

Ссылки на другие занятия даны в Занятии 1.