Найти в Дзене
Петр Субботин

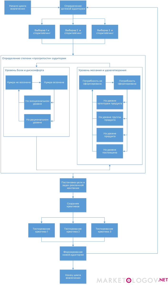
Схема ступенчатого вовлечения аудитории

Данная статья посвящена организации комплексного привлечения клиентов различной степени «готовности». Использование приведенной схемы пригодно практически для всех продуктов, кроме совсем уж закрытых рынков. В чем соль данной методики? Как видно на схеме, работа с аудиторией строится циклом, тело которого разбито на 4 части: 1. Выборка из целевой аудитории по ключевому параметру. Сторитейлинг выборки с нанесением на идеальную карту пути покупателя (если вы не строили CJM, то рекомендуем для целостного понимания картины); 2. Определение позиции аудитории на карте «прогретости»: a. На уровне боли и дискомфорта происходит формирование потенциального клиента через презентацию возможностей удовлетворить его нужду; b. На уровне желания и удовлетворения происходит рыночная борьба конкурентов за внимание на уровне брендов, товарных групп, серий и конкретных продуктов (или услуг); 3. Постановка целей и задач рекламной кампании, подбор УТП и создание креативов под позицию аудитории на карте

Схема ступенчатого вовлечения аудитории, Субботин Петр, marketologov.net
Схема ступенчатого вовлечения аудитории, Субботин Петр, marketologov.net

Данная статья посвящена организации комплексного привлечения клиентов различной степени «готовности». Использование приведенной схемы пригодно практически для всех продуктов, кроме совсем уж закрытых рынков. В чем соль данной методики? Как видно на схеме, работа с аудиторией строится циклом, тело которого разбито на 4 части:

1. Выборка из целевой аудитории по ключевому параметру. Сторитейлинг выборки с нанесением на идеальную карту пути покупателя (если вы не строили CJM, то рекомендуем для целостного понимания картины);

2. Определение позиции аудитории на карте «прогретости»:

a. На уровне боли и дискомфорта происходит формирование потенциального клиента через презентацию возможностей удовлетворить его нужду;

b. На уровне желания и удовлетворения происходит рыночная борьба конкурентов за внимание на уровне брендов, товарных групп, серий и конкретных продуктов (или услуг);

3. Постановка целей и задач рекламной кампании, подбор УТП и создание креативов под позицию аудитории на карте:

a. Информирование и обучение;

i. Формирование эмоциональных ассоциаций;

ii. Формирование логических ассоциаций;

b. Конкуренция на уровне предложения;

i. Донесения преимуществ в борьбе брендов и их продуктов;

ii. Донесения преимуществ в борьбе поставщиков;

4. Тестирование креатив и создание новой аудитории по признакам:

a. Просмотревшие креатив;

b. Вовлеченные креативом;

Подобная «ступенчатая» организация рекламных кампаний позволяет визуализировать цепочку действий пользователя в рамках концепции комплексного маркетинга и дает возможность оценить влияние каждого этапа (и каждого креатива в отдельности) по определённым метрикам.

С уважением,

Субботин Петр

marketologov.net