Найти в Дзене
Дмитрий Компанец

ЧМ ПЕРЕДАТЧИК ⚒️ на NE555 ⭐ Очень Просто

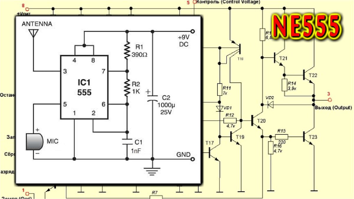
Удивительный потому что передает не имея антенны ни магнитной ни штыревой. Хотя дальность не большая , радиопередачу слышно на расстоянии до 10 метров. В качестве микрофона можно использовать пьезодинамик или конденсаторный микрофон.
Таймер или Генератор NE555 микросхема интересная и обычно используется в импульсных схемах так как на выходе выдает меандры с разной длительностью. Скорее всего радиопередача такого устройства происходит благодаря резким всплескам на фронтах меандра вызывающих интенсивный бросок напряжения в цепи.
Чаще всего на таких микросхемах NE555 делают мигалки и сирены (звукогенераторы), но есть схемы с попытками собрать на микросхеме усилитель. Правда громкость такого усилителя более чем скромная, а о качестве звука и вообще говорить не приходится. Но как модулятор типа ШИМ или задающий генератор эта микросхема просто великолепна. Достаточно Большие токи на выходе позволяют ставить эту микросхему для управления реле даже без дополнительных транзисторных схем. Ч
NE555
NE555

Запрещенный потому что Вещает в неразрешенном для радиолюбителей диапазоне ДВ и СВ.
Удивительный потому что передает не имея антенны ни магнитной ни штыревой. Хотя дальность не большая , радиопередачу слышно на расстоянии до 10 метров.

В качестве микрофона можно использовать пьезодинамик или конденсаторный микрофон.
Таймер или Генератор NE555 микросхема интересная и обычно используется в импульсных схемах так как на выходе выдает меандры с разной длительностью.

СХЕМА ПЕРЕДАТЧИКА НА NE555
СХЕМА ПЕРЕДАТЧИКА НА NE555

Скорее всего радиопередача такого устройства происходит благодаря резким всплескам на фронтах меандра вызывающих интенсивный бросок напряжения в цепи.
Чаще всего на таких микросхемах NE555 делают мигалки и сирены (звукогенераторы), но есть схемы с попытками собрать на микросхеме усилитель. Правда громкость такого усилителя более чем скромная, а о качестве звука и вообще говорить не приходится.

-3

Но как модулятор типа ШИМ или задающий генератор эта микросхема просто великолепна. Достаточно Большие токи на выходе позволяют ставить эту микросхему для управления реле даже без дополнительных транзисторных схем. Что касается передатчика - он демонстрирует возможность работы такой микросхемы на высоких частотах, что применимо для различного типа устройств создаваемых самостоятельно.

#ПередатчикНаNE555 #NE555радиоЖучок