Добавить в корзинуПозвонить
Найти в Дзене

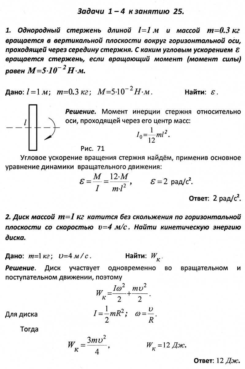
Задачи 1 - 4 к занятию 25: "Вращательное движение твёрдого тела"

Подумайте над решением следующих задач: 5. Маховое колесо, имеющее форму диска, массой 50 кг и радиусом 15 см, было раскручено до частоты 420 об/мин, затем предоставлено самому себе. Через 40 с под действием сил трения колесо остановилось. Найти момент сил трения. Ответ: 0,6 Н м 6. Платформа в виде диска, имеющая массу 100 кг, вращается по инерции вокруг вертикальной оси, проходящей через её центр, с частотой 15 об/мин. При этом на краю платформы стоит человек массой 70 кг. С какой скоростью станет вращаться платформа, когда человек перейдёт в её центр? Диск вращается без трения. Ответ: 3,8 рад/с К.В. Рулёва, к. ф.-м. н., доцент. Подписывайтесь на канал. Ставьте лайки. Пишите комментарии. Спасибо. Предыдущая запись: Занятие 25. Вращательное движение Следующая запись: Задачи 5 - 7 к занятию 25 Ссылки на другие занятия найдёте в Занятии 1
-2

Подумайте над решением следующих задач:

5. Маховое колесо, имеющее форму диска, массой 50 кг и радиусом 15 см, было раскручено до частоты 420 об/мин, затем предоставлено самому себе. Через 40 с под действием сил трения колесо остановилось. Найти момент сил трения. Ответ: 0,6 Н м

6. Платформа в виде диска, имеющая массу 100 кг, вращается по инерции вокруг вертикальной оси, проходящей через её центр, с частотой 15 об/мин. При этом на краю платформы стоит человек массой 70 кг. С какой скоростью станет вращаться платформа, когда человек перейдёт в её центр? Диск вращается без трения. Ответ: 3,8 рад/с

К.В. Рулёва, к. ф.-м. н., доцент. Подписывайтесь на канал. Ставьте лайки. Пишите комментарии. Спасибо.

Предыдущая запись: Занятие 25. Вращательное движение

Следующая запись: Задачи 5 - 7 к занятию 25

Ссылки на другие занятия найдёте в Занятии 1