Добавить в корзинуПозвонить
Найти в Дзене
Python. Алгоритмы

Сортировки. Сортировка выделением

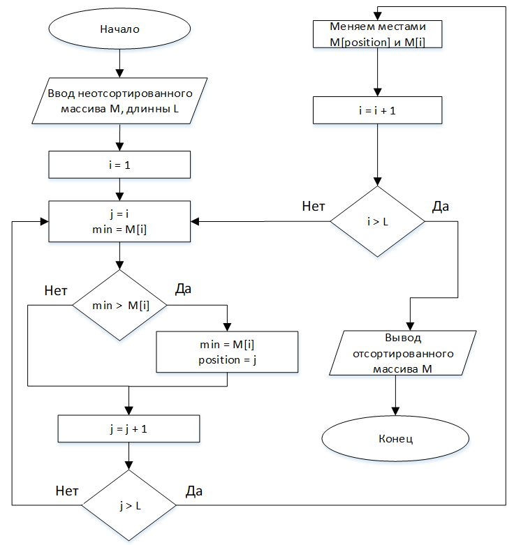
Еще одна сортировка, не сильно отличающаяся по времени работы от изученных ранее. Алгоритм сортировки выделением достаточно прост и, наверное, это самый интуитивно понятный алгоритм. Описание: Как обычно рассмотрим алгоритм сортировки по возрастанию. В алгоритме выделением мы находим самый маленький элемент входного массива и меняем его местами с элементом в начале, после исключаем данный элемент из поиска и еще раз ищем минимальный элемент, но уже размещаем его после предыдущего минимального и так до тех пор, пока не пройдем по всем элементам массива. Отсюда и происходит название «Сортировка выделением» - на каждой итерации работы алгоритма мы выделяем минимальный элемент из рассматриваемых в данный момент. По традиции блок-схема алгоритма: И конечно же реализация на Python: Алгоритмическая сложность: Временная сложность О(n²), рассчитывается по аналоги с сортировкой вставками. По памяти нашему алгоритму требуется место для запоминания массива из N элементов, дополнительная ячейка

Еще одна сортировка, не сильно отличающаяся по времени работы от изученных ранее. Алгоритм сортировки выделением достаточно прост и, наверное, это самый интуитивно понятный алгоритм.

Описание:

Как обычно рассмотрим алгоритм сортировки по возрастанию.

В алгоритме выделением мы находим самый маленький элемент входного массива и меняем его местами с элементом в начале, после исключаем данный элемент из поиска и еще раз ищем минимальный элемент, но уже размещаем его после предыдущего минимального и так до тех пор, пока не пройдем по всем элементам массива. Отсюда и происходит название «Сортировка выделением» - на каждой итерации работы алгоритма мы выделяем минимальный элемент из рассматриваемых в данный момент.

По традиции блок-схема алгоритма:

-2

И конечно же реализация на Python:

-3

Алгоритмическая сложность:

Временная сложность О(n²), рассчитывается по аналоги с сортировкой вставками. По памяти нашему алгоритму требуется место для запоминания массива из N элементов, дополнительная ячейка памяти не требуется. Итого по памяти О(1) – для всего массива

Построим график зависимости времени выполнения от количества элементов и сравним его с ранее изученными.

-4

Алгоритм получается быстрее Сортировки вставками за счет того что в нем не требуется производить сдвиг массива вправо, а просто произвести обмен элементов местами.