Добавить в корзинуПозвонить
Найти в Дзене

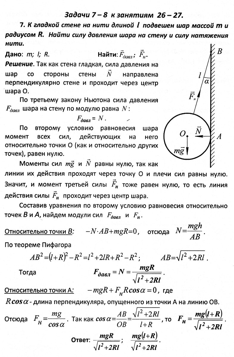
Задачи 7 - 8 к занятиям 26 - 27 на статику

Подумайте над решением следующей задачи: 9. Лестница известной массы приставлена к гладкой стене. Известно расстояние нижнего конца лестницы от стены и верхнего конца лестницы от пола. Какие силы действуют на лестницу со стороны стены и пола? К.В. Рулёва, к. ф.-м. н., доцент. Подписывайтесь на канал. Ставьте лайки. Пишите комментарии. Спасибо. Предыдущая запись: Задачи 4 - 6 к занятиям 26 - 27 Следующая запись: Задачи 9 - 10 к занятиям 26 - 27 Занятие 27. Статика. Виды равновесия. Ссылки на другие занятия найдёте в Занятии 1.
-2

Подумайте над решением следующей задачи:

9. Лестница известной массы приставлена к гладкой стене. Известно расстояние нижнего конца лестницы от стены и верхнего конца лестницы от пола. Какие силы действуют на лестницу со стороны стены и пола?

К.В. Рулёва, к. ф.-м. н., доцент. Подписывайтесь на канал. Ставьте лайки. Пишите комментарии. Спасибо.

Предыдущая запись: Задачи 4 - 6 к занятиям 26 - 27

Следующая запись: Задачи 9 - 10 к занятиям 26 - 27

Занятие 27. Статика. Виды равновесия.

Ссылки на другие занятия найдёте в Занятии 1.