Найти в Дзене

Необходимость и преимущества графического описания бизнес-процессов

В данной статье рассматриваются форматы описания бизнес-процессов с точки зрения оформления (формализации). Автором обосновываются преимущества именно графического описания по сравнению с другими форматами. Приводятся примеры моделей процедур в трёх самых распространённых нотациях. Графическое описание бизнес-процессов представляет собой разработку графических моделей. В некоторых организациях их называют диаграммами, схемами, технологическими картами, но суть от этого не меняется. На графической модели показывается логика выполнения бизнес-процесса с помощью специальных фигур (объектов) и стрелок в соответствии с выбранной нотацией (стандартом). Перечислим самые распространённые нотации бизнес-моделирования с примерами. Разработку графических моделей процессов необходимо выполнять с помощью программных продуктов бизнес-моделирования (например, Business Studio). Каждый программный продукт поддерживает разный набор нотаций. Подробное описание всех нотаций утверждается в документе «Сог
Оглавление

В данной статье рассматриваются форматы описания бизнес-процессов с точки зрения оформления (формализации). Автором обосновываются преимущества именно графического описания по сравнению с другими форматами. Приводятся примеры моделей процедур в трёх самых распространённых нотациях.

Графическое описание бизнес-процессов представляет собой разработку графических моделей. В некоторых организациях их называют диаграммами, схемами, технологическими картами, но суть от этого не меняется. На графической модели показывается логика выполнения бизнес-процесса с помощью специальных фигур (объектов) и стрелок в соответствии с выбранной нотацией (стандартом). Перечислим самые распространённые нотации бизнес-моделирования с примерами.

  • CFFC (Cross Functional Flow Chart). Кросс-функциональная модель или «диаграмма дорожек» – см. Рис. 1. По мнению многих экспертов она является наиболее простой для разработки и чтения. Данная нотация интуитивно понятна для сотрудников и имеет очень широкое распространение. Но есть 2 недостатка: ограничение по количеству «дорожек» (субъектов – исполнителей бизнес-процесса) на листе А4, недостаточный набор фигур для отображения всех необходимых сущностей и атрибутов (например, отсутствие фигур «базы данных» и «программный продукт»).
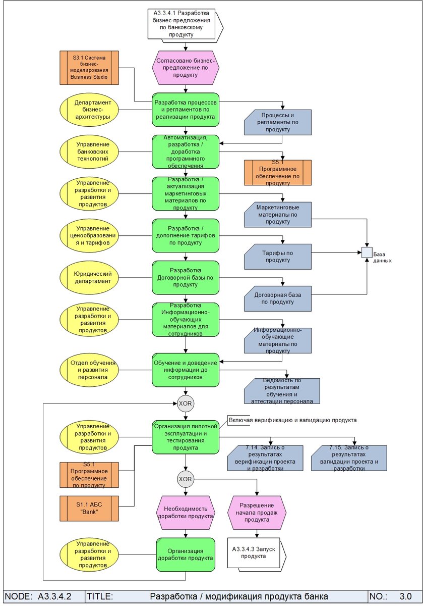
  • EPC (Event driven Process Chain). Цепочка процесса, управляемая событиями – см. Рис. 2. Содержит большой набор фигур для отображения всех основных сущностей и атрибутов на моделях бизнес-процессов. Имеет хорошую визуализацию и цветовое оформление.
  • BPMN (Business Process Model Notation). Модель и нотация бизнес-процесса – Рис. 3. Является наиболее сложной и многофункциональной нотацией. Есть организации, которые полностью описывают все свои бизнес-процессы в BPMN и имеют более 200 моделей А4 на постоянной актуализации.
  • Basic Flow Chart
  • IDEF0 (см. Рис. 4)
  • VAD (см. Рис. 5)

Разработку графических моделей процессов необходимо выполнять с помощью программных продуктов бизнес-моделирования (например, Business Studio). Каждый программный продукт поддерживает разный набор нотаций. Подробное описание всех нотаций утверждается в документе «Соглашение по бизнес-моделированию». Для бизнес-аналитиков (методологов) это единые договорённости по разработке, а для сотрудников организации это памятка по правильному чтению (интерпретации) графических моделей.

Форматы описания бизнес-процессов с точки зрения оформления (формализации)

Рассмотрим 3 основных формата.

1. Текстовый формат. Для сложных бизнес-процессов это обычно несколько текстовых регламентов с общим объёмом более 100 страниц А4. У данного формата есть много минусов и недостатков, но тем не менее, он является самым распространённым на сегодняшний день.

2. Табличный формат. Является более формализованным (структурированным) и компактным. Бизнес-процесс представляется в виде таблицы со следующими столбцами: функции (действия), вход, источник входа, выход, потребитель выхода, требования к срокам, комментарии и др.

3. Графический формат. Именно ему посвящена данная статья. В России уже известны организации, которые содержат все свои процессные регламенты в графическом формате (т.е. они состоят только из моделей). Такая практика с каждым годом получает всё более широкое распространение. Автор убеждён, что все организации, которые ориентированы на долгосрочное и эффективное ведение бизнеса в условиях конкурентной среды, перейдут к графическому описанию бизнес-процессов. Однако обращаем внимание, что специализированные методики и правила (например, методика анализа финансового состояния клиента, правила юридической проверки клиента) не нужно описывать в виде моделей. Это технически сделать очень сложно и нецелесообразно. Поэтому подобные методики следует прикладывать в качестве текстовых приложений к графическим моделям бизнес-процессов.

4. Есть ещё и четвёртый формат, который автор иногда встречал в организациях, и который является самым запоминающимся. Это описание бизнес-процесса в формате презентационных слайдов (например, MS Power Point), состоящих из «живых» картинок (clipart), фотографий и текстовых пояснений. Данному формату нельзя придать юридическую силу (официально утвердить), но как это ни странно, бизнес-процессы в течение многих лет работают на основе этого формата описания. Работают с ошибками, операционными рисками и проблемами, но руководители не понимают или не хотят изменять сложившуюся ситуацию.

Во многих организациях (особенно среднего и небольшого размера) бизнес-процессы, к сожалению, вообще не описаны. Т.е. нет ни моделей, ни регламентов, ни каких-либо официальных материалов. Есть только виртуальные знания и договорённости, которые находятся «в головах» сотрудников и руководителей организации. Подробные рекомендации и большое количество примеров приведены в источниках информации, указанных в конце данной статьи.

Почему важно именно графическое описание бизнес-процессов

Итак, почему важно графическое описание бизнес-процессов (в виде моделей), а не текстовые или табличные регламенты. Благодаря графическим моделям бизнес-процессов можно выполнить следующие практические задачи.

  • Визуализировать (представить наглядно) логику бизнес-процесса. Например, для коллективного обсуждения и анализа.
  • Быстро и точно выявить ошибки и операционные риски в бизнес-процессах. Также очень удобно на моделях показывать те места, в которых могут реализоваться операционные риски, и заранее предпринять необходимые меры.
  • Найти «узкие места» и причины неэффективности в бизнес-процессе.
  • Полноценно применить методы оптимизации, разработать модели «как надо» («TO-BE» или версия 2.0). Большое количество методов оптимизации основаны на использовании графических моделей.
  • Провести имитационное моделирование (Simulation) и функциональной-стоимостной анализ (ФСА) бизнес-процесса с помощью программных продуктов бизнес-моделирования.
  • Объяснить порядок выполнения бизнес-процесса сотрудникам, быстро вспомнить или понять основные моменты и детали. В некоторых организациях графические модели наиболее важных и сложных процедур постоянно находятся на рабочих столах сотрудников.
  • Отследить все взаимосвязи с другими бизнес-процессами и объектами в организации. Особенно это актуально для крупных и территориально распределённых организаций.
  • Организовать качественный контроль бизнес-процесса, а также процедуры внутреннего аудита и управление операционными рисками. Инициатором описания бизнес-процессов иногда выступают соответствующие подразделения (например, отдел операционных рисков).
  • Построить комплексную цифровую модель организации, основанную на бизнес-процессах. Именно системный подход, т.е. разработка системы взаимосвязанных моделей по всем областям работы и управления в организации, позволяет добиться максимальных результатов.
  • Обеспечить синхронизацию одинаковых объектов в разных бизнес-процессах. Например, если бизнес-аналитик изменил название должности (субъекта) в организационной структуре, то на моделях всех бизнес-процессов, в которых участвует данная должность (как исполнитель), должны автоматически измениться названия соответствующих фигур. При текстовом описании бизнес-процессов синхронизацию и актуализацию регламентов приходится выполнять вручную, поэтому при больших объёмах информации часто возникают неточности и даже противоречия.
  • Автоматически сгенерировать текстовые и табличные регламенты с помощью программных продуктов бизнес-моделирования (например, Business Studio). Т.е. графические модели являются первичными по отношению к текстовым и табличным регламентам. Любое изменение модели влечёт автоматическое обновление регламентов, таким образом экономится большое количество времени.

Обращаем особое внимание, что выполнить перечисленные задачи на основе текстового или табличного описания бизнес-процессов технически невозможно, либо это потребует очень больших ресурсов и трудозатрат.

Рис. 1. Нотация «Cross Functional Flow Chart» - модель процедуры «Оформление и выдача кредита»
Рис. 1. Нотация «Cross Functional Flow Chart» - модель процедуры «Оформление и выдача кредита»
Рис. 2. Нотация «EPC» - модель процедуры «Разработка / модификация продукта банка»
Рис. 2. Нотация «EPC» - модель процедуры «Разработка / модификация продукта банка»
Рис. 3. Нотация «BPMN» - модель процедуры «Открытие кредитной карты»
Рис. 3. Нотация «BPMN» - модель процедуры «Открытие кредитной карты»
Рис. 4. Модель IDEF0
Рис. 4. Модель IDEF0
Рис. 5. Модель VAD
Рис. 5. Модель VAD

Источники информации

[1] Большая библиотека бизнес-аналитика и специалиста по бизнес-процессам

[2] Сборник типовых моделей процессов для организаций всех отраслей

[3] Практические пособия и книги для бизнес-аналитиков и системных аналитиков

[4] Телеграм-канал «Бизнес-аналитики, специалисты по бизнес-процессам и орг. развитию», крупная коллекция учебно-практических материалов в открытом свободном доступе.

[5] Статья "Описание и оптимизация бизнес-процессов с минимальными инвестициями и рисками"

Автор статьи

Исаев Р.А. Эксперт по организационному развитию и процессному управлению. ГК «Современные технологии управления» Партнёр. Руководитель проектов, бизнес-тренер.