Добавить в корзинуПозвонить
Найти в Дзене

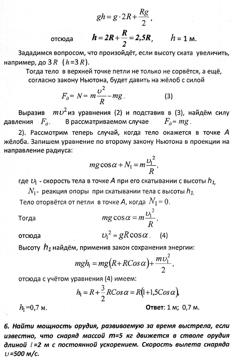
Задача 5 к занятиям 19 - 21 на тему: работа, мощность, энергия

Решите задачу 6 : ответ 80 МВт. К.В. Рулёва, к. ф.-м. н., доцент. Подписывайтесь на канал. Ставьте лайки. Пишите комментарии. Спасибо. Предыдущая запись: Задача 4 к занятиям 19 - 21 Следующая запись: Задача 6 к занятиям 19 - 21 Занятие 19. Работа. Мощность. Энергия Занятие 20. Потенциальная энергия Занятие 21 . Закон сохранения энергии Первая запись на канале: Занятие 1. Физика. Механика. Кинематика
-2

Решите задачу 6 : ответ 80 МВт.

К.В. Рулёва, к. ф.-м. н., доцент. Подписывайтесь на канал. Ставьте лайки. Пишите комментарии. Спасибо.

Предыдущая запись: Задача 4 к занятиям 19 - 21

Следующая запись: Задача 6 к занятиям 19 - 21

Занятие 19. Работа. Мощность. Энергия

Занятие 20. Потенциальная энергия

Занятие 21 . Закон сохранения энергии

Первая запись на канале: Занятие 1. Физика. Механика. Кинематика