Найти в Дзене

Задача 4 к занятиям 19 - 21 на тему: Работа. Мощность. Энергия

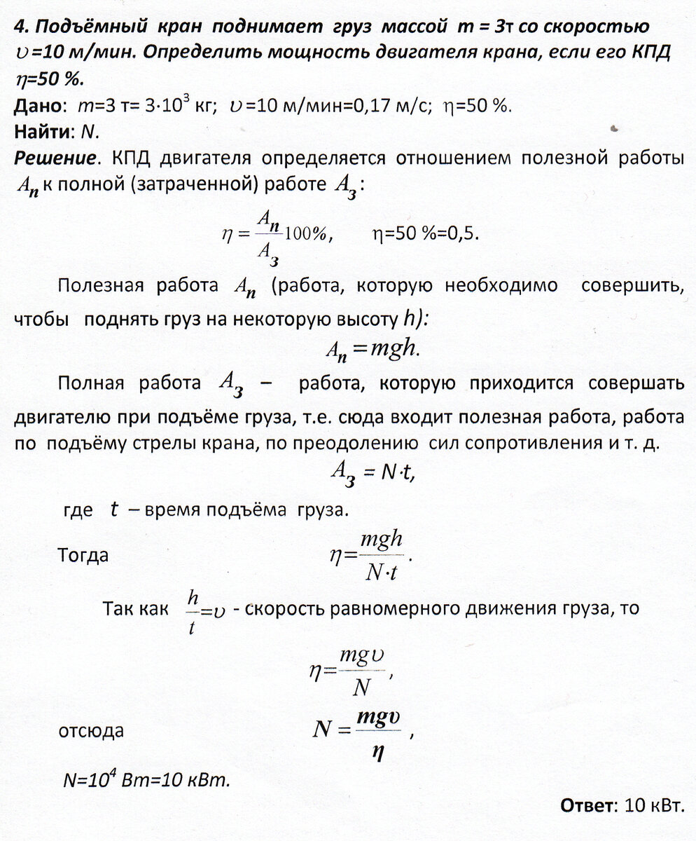
Подумайте над решением следующей задачи: К.В. Рулёва, к. ф.-м. н., доцент. Подписывайтесь на канал. Ставьте лайки. Пишите комментарии. Спасибо. Предыдущая запись: Задача 3 к занятиям 19 - 21 Следующая запись: Задача 5 к занятиям 19 - 21 Занятие 19. Работа. Мощность. Энергия. Занятие 20. Потенциальная энергия Занятие 21. Закон сохранения энергии

Подумайте над решением следующей задачи:

-2

К.В. Рулёва, к. ф.-м. н., доцент. Подписывайтесь на канал. Ставьте лайки. Пишите комментарии. Спасибо.

Предыдущая запись: Задача 3 к занятиям 19 - 21

Следующая запись: Задача 5 к занятиям 19 - 21

Занятие 19. Работа. Мощность. Энергия.

Занятие 20. Потенциальная энергия

Занятие 21. Закон сохранения энергии