Добавить в корзинуПозвонить
Найти в Дзене

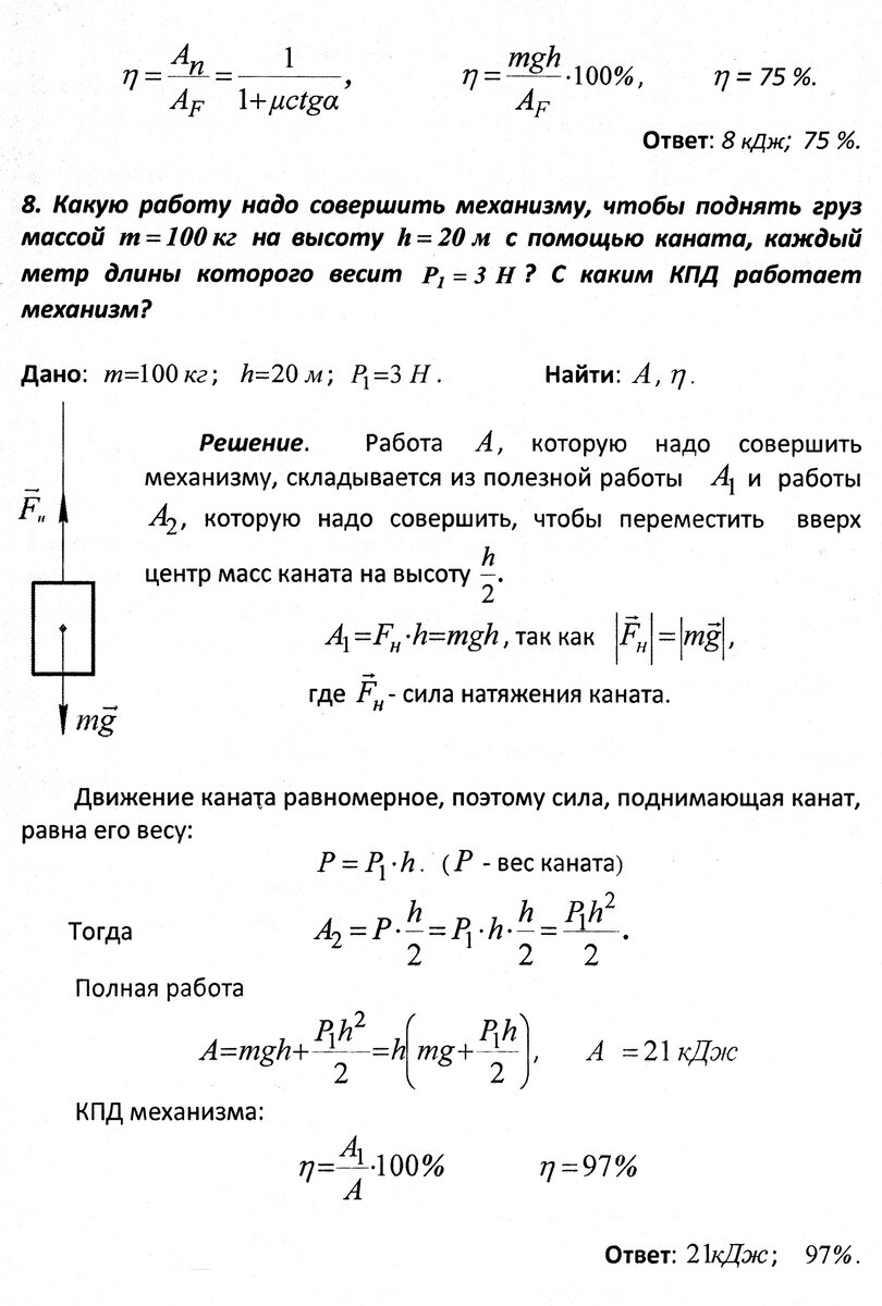
Задачи 7 и 8 к занятиям 19 -21 на тему: работа, энергия, КПД

К.В. Рулёва, к. ф.-м. н., доцент. Подписывайтесь на канал. Ставьте лайки. Пишите комментарии. Спасибо. Предыдущая запись: Задача 6 к занятиям 19 - 21 Следующая запись: Задача 9 к занятиям 19 - 21 Занятие 19. Работа. Мощность Занятие 21. Потенциальная энергия
-2

К.В. Рулёва, к. ф.-м. н., доцент. Подписывайтесь на канал. Ставьте лайки. Пишите комментарии. Спасибо.

Предыдущая запись: Задача 6 к занятиям 19 - 21

Следующая запись: Задача 9 к занятиям 19 - 21

Занятие 19. Работа. Мощность

Занятие 21. Потенциальная энергия