Добавить в корзинуПозвонить
Найти в Дзене
Юный Самодельщик

Красивая цветомузыка на транзистрах

Принцип действия цветомузыкальных приставок Работа цветомузыкальных приставок (ЦМП, ЦМУ или СДУ) основана на частотном разделении спектра звукового сигнала с последующей передачей его по отдельным каналам низких, средних и высоких частот, где каждый из каналов управляет своим источником света, яркость которого определяется колебаниями звукового сигнала. Конечным результатом работы приставки является получение цветовой гаммы, соответствующей воспроизводимому музыкальному произведению. Для получения полной гаммы цветов и максимального количества цветовых оттенков в цветомузыкальных приставках используются, как минимум, три цвета: Разделение частотного спектра звукового сигнала происходит с помощью LC- и RC-фильтров, где каждый фильтр настроен на свою сравнительно узкую полосу частот и пропускает через себя только колебания этого участка звукового диапазона: 1. Фильтр низких частот (ФНЧ) пропускает колебания частотой до 300 Гц и цвет его источника света выбирают красным;
2.
Оглавление

Принцип действия цветомузыкальных приставок

Работа цветомузыкальных приставок (ЦМП, ЦМУ или СДУ) основана на частотном разделении спектра звукового сигнала с последующей передачей его по отдельным каналам низких, средних и высоких частот, где каждый из каналов управляет своим источником света, яркость которого определяется колебаниями звукового сигнала. Конечным результатом работы приставки является получение цветовой гаммы, соответствующей воспроизводимому музыкальному произведению.

Для получения полной гаммы цветов и максимального количества цветовых оттенков в цветомузыкальных приставках используются, как минимум, три цвета:

Разделение частотного спектра звукового сигнала происходит с помощью LC- и RC-фильтров, где каждый фильтр настроен на свою сравнительно узкую полосу частот и пропускает через себя только колебания этого участка звукового диапазона:

1. Фильтр низких частот (ФНЧ) пропускает колебания частотой до 300 Гц и цвет его источника света выбирают красным;
2. Фильтр средних частот (ФСЧ) пропускает 250 – 2500 Гц и цвет его источника света выбирают зеленым или желтым;
3. Фильтр высших частот (ФВЧ) пропускает от 2500 Гц и выше, и цвет его источника света выбирают синим.

-2

Каких-либо принципиальных правил для выбора полосы пропускания или цвета свечения ламп не существует, поэтому каждый радиолюбитель может применять цвета исходя из особенностей своего восприятия цвета, а также по своему усмотрению изменять число каналов и ширину полосы частот.

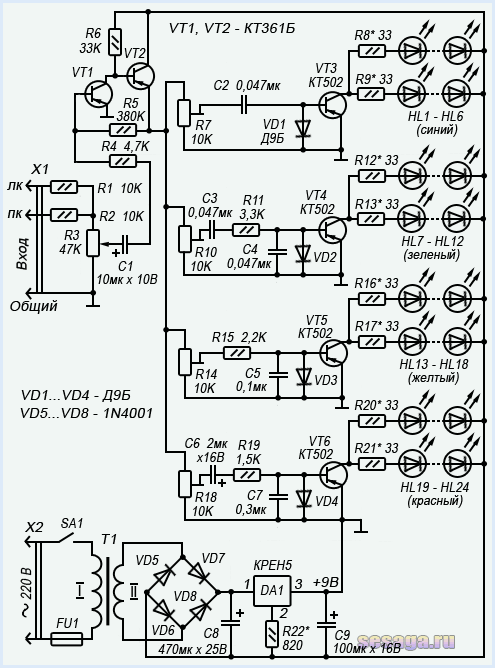
Принципиальная схема цветомузыкальной приставки

На рисунке ниже предоставлена схема простой четырехканальной цветомузыкальной приставки, собранной на светодиодах. Приставка состоит из усилителя входного сигнала, четырех каналов и блока питания, обеспечивающего питание приставки от сети переменного тока.

-3

Сигнал звуковой частоты подается на контакты ПК, ЛК и Общий разъема Х1, и через резисторы R1 и R2 попадает на переменный резистор R3, являющийся регулятором уровня входного сигнала. От среднего вывода переменного резистора R3 звуковой сигнал через конденсатор С1 и резистор R4 поступает на вход предварительного усилителя, собранного на транзисторах VT1 и VT2. Применение усилителя позволило использовать приставку практически с любым источником звукового сигнала.

С выхода усилителя звуковой сигнал подается на верхние выводы подстроечных резисторов R7,R10, R14, R18, являющиеся нагрузкой усилителя и выполняющие функцию регулировки (подстройки) входного сигнала отдельно по каждому каналу, а также устанавливают нужную яркость светодиодов канала. От средних выводов подстроечных резисторов звуковой сигнал поступает на входы четырех каналов, каждый из которых работает в своей полосе звукового диапазона. Схематично все каналы выполнены одинаково и различаются лишь RC-фильтрами.

На канал высших частот сигнал подается от среднего вывода резистора R7.
Полосовой фильтр канала образован конденсатором
С2 и пропускает только спектр верхних частот звукового сигнала. Низкие и средние частоты через фильтр не проходят, так как сопротивление конденсатора для этих частот велико.

-4

Проходя конденсатор, сигнал верхних частот детектируется диодом VD1 и подается на базу транзистора VT3. Появляющееся на базе транзистора отрицательное напряжение открывает его, и группа синих светодиодов HL1HL6, включенных в его коллекторную цепь, зажигаются. И чем больше амплитуда входного сигнала, тем сильнее открывается транзистор, тем ярче горят светодиоды. Для ограничения максимального тока через светодиоды последовательно с ними включены резисторы R8 и R9. При отсутствии этих резисторов светодиоды могут выйти из строя.

На канал средних частот сигнал подается от среднего вывода резистора R10.
Полосовой фильтр канала образован контуром
С3R11С4, который для низких и высших частот оказывает значительное сопротивление, поэтому на базу транзистора VT4 поступают лишь колебания средних частот. В коллекторную цепь транзистора включены светодиоды HL7HL12 зеленого цвета.

На канал низких частот сигнал подается со среднего вывода резистора R18.
Фильтр канала образован контуром
С6R19С7, который ослабляет сигналы средних и высших частот и поэтому на базу транзистора VT6 поступают лишь колебания низких частот. Нагрузкой канала являются светодиоды HL19HL24 красного цвета.

Для разнообразия цветовой гаммы в цветомузыкальную приставку добавлен канал желтого цвета. Фильтр канала образован контуром R15C5 и работает в частотном диапазоне ближе к низким частотам. Входной сигнал на фильтр поступает с резистора R14.

Питается цветомузыкальная приставка постоянным напряжением . Блок питания приставки состоит из трансформатора Т1, диодного моста, выполненного на диодах VD5VD8, микросхемного стабилизатора напряжения DA1 типа КРЕН5, резистора R22 и двух оксидных конденсаторов С8 и С9.

Переменное напряжение, выпрямленное диодным мостом, сглаживается оксидным конденсатором С8 и поступает на стабилизатор напряжения КРЕН5. С вывода 3 микросхемы стабилизированное напряжение 9В подается в схему приставки.

Для получения выходного напряжения 9В между минусовой шиной блока питания и выводом 2 микросхемы включен резистор R22. Изменением величины сопротивления этого резистора добиваются нужного выходного напряжения на выводе 3 микросхемы.

Печатная плата цветомузыкальной приставки

Внешний вид печатной платы приставки со стороны дорожек показан на рисунке ниже.

-5

Печатная плата выполнена из одностороннего фольгированного стеклотекстолита толщиной 0,5мм. Красными линиями показано подключение выводов подстроечных резисторов на плате. Линии со стрелками указывают на подключение к внешним элементам схемы: к светодиодам HL1 – HL24, к разъему Х1, к переменному резистору R3 и вторичной обмотки трансформатора Т1.

Внешний вид готовой платы со стороны деталей, а также их расположение и нумерация согласно принципиальной схемы показаны на следующем рисунке.

-6

Плата цветомузыкальной приставки располагается в нижней части пластмассового корпуса плафона, и ее размеры составляют 45 х 80 мм. Как изготавливается печатная плата подробно рассказано и показано здесь.

-7

В дополнение к этому прилагаю рабочий чертеж печатной платы с деталями, выполненный на тетрадном листе.

-8

Светодиоды каналов расположены на отдельной плате размерами 45 х 45 мм и объединены в группы. Каждая группа состоит из трех светодиодов, соединенных последовательно, образуя лампу одного цвета.

-9

В каждом канале приставки используется по 6 светодиодов, из которых получается по две лампы на канал.

-10

Рисунок печатной платы со светодиодами показан ниже. Для удобства понимания расположения светодиодных ламп на плате каждая лампа выделена своим цветом.

-11
-12
-13

Корпус цветомузыкальной приставки

В качестве корпуса для приставки в авторском варианте используется небольшой плафон, предназначенный для освещения помещений и состоящий из пластмассового основания и стеклянного шара, вкручивающегося в пластмассовое основание. Такой плафон можно приобрести в любом магазине электротоваров или в магазинах типа «Мегасвет» и т.п.

Из плафона убирается патрон и на его место устанавливается трансформатор, над которым располагают плату со светодиодами.

-14

Трансформатор крепится в середине пластмассового основания с помощью хомута, который можно сделать, например, из полоски алюминия толщиной 1 мм. При наличии у трансформатора своих элементов крепления трансформатор крепится с помощью них.

Для установки платы со светодиодами изготавливается небольшая Г-образная стойка, вертикальный размер которой подбирается таким образом, чтобы плата находилась на уровне середины плафона. Стойка может быть сделана из элементов детского конструктора или из полоски алюминия.

-15

К стойке плата со светодиодами прикручивается винтом через пластмассовую втулку, чтобы изолировать дорожки от контакта с металлом и иметь возможность вращать плату вокруг своей оси.

-16
-17
-18

Печатная плата с деталями располагается в нижней части пластмассового корпуса и крепится к перемычке, к которой был закреплен патрон. Для крепления платы используется штатное отверстие в перемычке и винт.

-19
-20

В основании корпуса по краям трансформатора необходимо предусмотреть четыре отверстия, через которые будут проходить отрезки монтажного провода от основной платы к выводам вторичной обмоткой трансформатора и к плате со светодиодами.

-21

Если при вкручивании в корпус стеклянный шар будет садиться под небольшим углом, то виной этому головка винта, крепящего Г-образную стойку. Чтобы убрать этот перекос необходимо с противоположной стороны закрутить такой же винт.

-22

При желании можно на боковой стенке пластмассового основания установить выключатель питания.

-23
-24

Питающий и сигнальный провод заводятся в корпус по бокам выключателя, и внутри на каждом завязывается узел, чтобы провода случайно нельзя было вырвать наружу. Сигнальный провод можно взять от неисправной компьютерной мышки.

-25

В качестве источника звукового сигнала будут использоваться компьютерные колонки с линейным выходом и для их соединения с приставкой используется разъем типа «джек» на три контакта. Если же вы будете использовать другой источник звука, у которого другой тип соединения, например, тюльпаны, то припаивайте тюльпаны.

Настройка

Сразу после включения цветомузыкальной приставки проверяют напряжение на выводах конденсатора С9 – оно должно быть в пределах 9 – 10В. Если наблюдается свечение светодиодов одного из каналов, то движком подстроечного резистора соответствующего канала добиваются погасания светодиодов. Как измерить напряжение мультиметром читайте в этой статье.

Настройку приставки производят при воспроизведении музыкальной композиции.
Движок переменного резистора R3 переводят в среднее положение, а движки подстроечных резисторов R7, R10, R14, R18 устанавливают так, чтобы светодиоды вспыхивали в такт с музыкой. Если яркость светодиодов будет недостаточной, уменьшают сопротивление токоограничивающих резисторов, включенных последовательно в цепь со светодиодами.

Чтобы точнее подобрать работу каждого канала приставку желательно настраивать с использованием нескольких разных композиций.

Конструктивное исполнение цветомузыкальной приставки выполнено таким образом, что ее можно прикрепить на стену или использовать как настольный вариант. Если приставка будет использоваться в виде настольного варианта, то плату со светодиодами необходимо наклонить под углом 60 — 70°. Экспериментально установлено, что при таком наклоне лучи светодиодов проецируются на границе перехода боковой и верхней части плафона, образовывая максимальное количество цветовых оттенков.

-26
-27

С небольшой доработкой схемы цветомузыкальную приставку можно собрать и на миниатюрных лампах накаливания. Для этого из схемы убираются светодиоды, токоограничительные резисторы, стоящие последовательно со светодиодами, заменяется трансформатор питания на более мощный, а стабилизатор КРЕН5 устанавливается на радиатор, так как через него станет проходить больший ток. Все остальное остается без изменений. На один канал можно подключить от 3 до 5 ламп, соединенных параллельно.

В качестве дополнения к статье посмотрите вторую часть видеоролика, где показана распайка светодиодов на плату, окончательная сборка и работа цветомузыкальной приставки. Как всегда, по ходу ролика даются полезные советы и рекомендации.

Подписывайтесь на канал, нажимайте на лайк удачи, Пока!