Найти в Дзене
Андрей

Высококачественный термостабильный УМЗЧ со следящей ОС по току в оконечном каскаде.

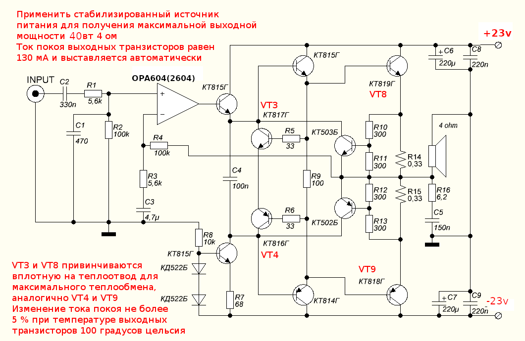
Усилитель напряжения выполнен на скоростном ОУ ора604 с сравнительно высоким номинальным напряжением питания (до 24 в), это позволяет получить размах выходного сигнала достаточным для получения выходной мощности 40 вт на нагрузке 4 ом. ОС по току выполнена на транзисторах VT3 VT4, они следят за изменением постоянного напряжения между базами VT8 VT9, при его увеличении транзисторы ОС приоткрываются, уменьшая тем самым напряжение между базами VT8 VT9, при уменьшении наоборот, стабилизируя таким образом ток покоя на заданном уровне. Стабильность тока покоя при таком решении очень высока и практически не изменяется при любых температурах транзисторов оконечного каскада, что выгодно отличает этот метод от обычной термокомпенсации. Ток покоя формируется автоматически и зависит от величин напряжений БЭ транзисторов VT3 VT4 VT8 VT9 и падений напряжения на резисторах R14 R15 (UбэVT8+Ur14+Ur15+UбэVT9 = UбэVT3+UбэVT4). Если VT3 VT4 заменить на кт814 и кт815 ток покоя увеличится до 800 мА из-за ра

Усилитель напряжения выполнен на скоростном ОУ ора604 с сравнительно высоким номинальным напряжением питания (до 24 в), это позволяет получить размах выходного сигнала достаточным для получения выходной мощности 40 вт на нагрузке 4 ом. ОС по току выполнена на транзисторах VT3 VT4, они следят за изменением постоянного напряжения между базами VT8 VT9, при его увеличении транзисторы ОС приоткрываются, уменьшая тем самым напряжение между базами VT8 VT9, при уменьшении наоборот, стабилизируя таким образом ток покоя на заданном уровне. Стабильность тока покоя при таком решении очень высока и практически не изменяется при любых температурах транзисторов оконечного каскада, что выгодно отличает этот метод от обычной термокомпенсации. Ток покоя формируется автоматически и зависит от величин напряжений БЭ транзисторов VT3 VT4 VT8 VT9 и падений напряжения на резисторах R14 R15 (UбэVT8+Ur14+Ur15+UбэVT9 = UбэVT3+UбэVT4). Если VT3 VT4 заменить на кт814 и кт815 ток покоя увеличится до 800 мА из-за разности напряжений БЭ у кт817 кт815 и у кт816 и кт814 соответственно. Это следует учитывать при замене транзисторов на импорт например. Если планируется применять другие транзисторы, то временно нужно увеличить R14 R15 до 1ом чтобы ток покоя в случае чего не был слишком высоким. Если вдруг получится что ток покоя будет равен 50 мА, то при уменьшении R14 R15 с 1ом до 0,33 ом, ток покоя увеличится примерно до 120-130 мА, при 0,2 ом увеличится до 200-250 мА соответственно. При указанных номиналах резисторов в схеме и применённых транзисторов ток покоя получился равным 130 мА.