Добавить в корзинуПозвонить
Найти в Дзене

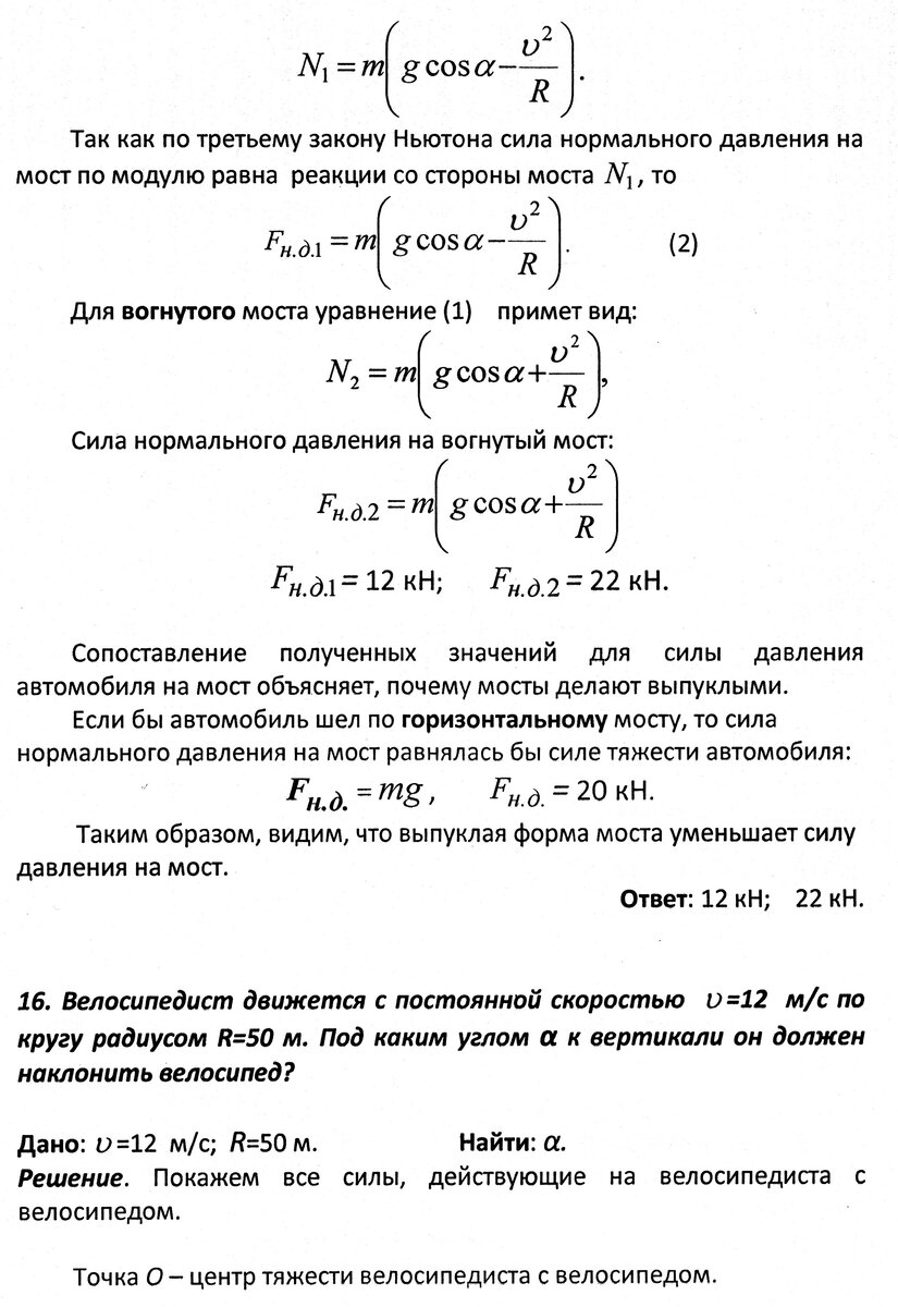
Решение задач 15 - 17 на законы Ньютона (движение автомобиля по мосту; велосипедиста по окружности; шарика по окружности)

К.В. Рулёва, к. ф.-м. н., доцент. Подписывайтесь на канал. Ставьте лайки. Пишите комментарии. Спасибо. Предыдущая запись: Решение задач 12 - 14 на законы Ньютона Следующая запись:Динамика равномерного движения по окружности Первое занятие на канале: Занятие 1. Физика. Механика. Кинематика
-2
-3
-4

К.В. Рулёва, к. ф.-м. н., доцент. Подписывайтесь на канал. Ставьте лайки. Пишите комментарии. Спасибо.

Предыдущая запись: Решение задач 12 - 14 на законы Ньютона

Следующая запись:Динамика равномерного движения по окружности

Первое занятие на канале: Занятие 1. Физика. Механика. Кинематика