Найти в Дзене

Решение задач 3 и 4 на законы Ньютона (перемещение ящика по горизонтальной поверхности; скольжение тела по наклонной плоскости)

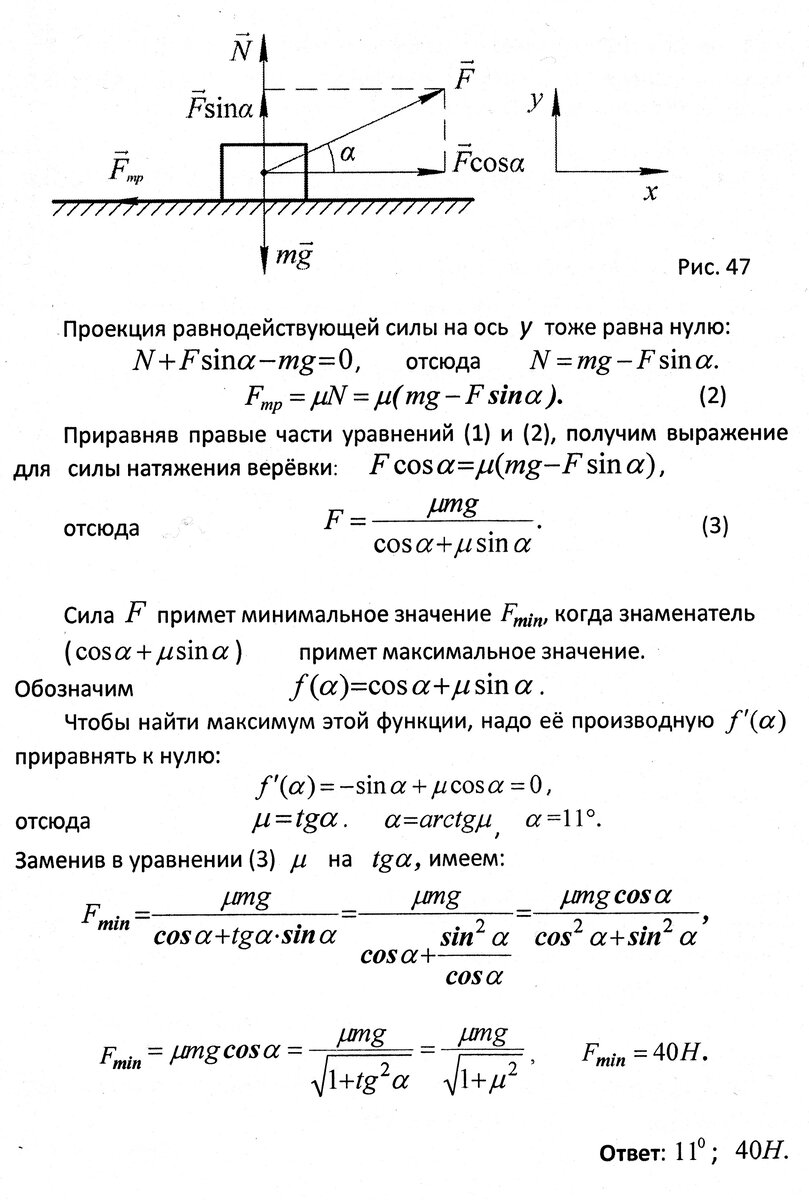
Решите задачу: 7. Человек тянет двое санок по 10 кг каждые, приложив к санкам силу 100 Н, направленную под углом 30 градусов к горизонту. Санки связаны между собой верёвкой. Найти ускорение, с которым двигаются санки, и силу натяжения верёвки. Коэффициент трения между санками и верёвкой равен 0,3. Ответ: 0,64 м/с2; 36 Н К.В. Рулёва, к. ф.-м. н., доцент. Подписывайтесь на канал. Ставьте лайки. Пишите комментарии. Спасибо. Предыдущая запись: Решение задач 1 и 2 на законы Ньютона Следующая запись: Задачи 5 - 7 на законы Ньютона Первое занятие на канале: Занятие 1. Физика. Механика. Кинематика Занятие 15. Природа сил в механике Занятие 14. Динамика. Законы Ньютона
-2
-3

Решите задачу:

7. Человек тянет двое санок по 10 кг каждые, приложив к санкам силу 100 Н, направленную под углом 30 градусов к горизонту. Санки связаны между собой верёвкой. Найти ускорение, с которым двигаются санки, и силу натяжения верёвки. Коэффициент трения между санками и верёвкой равен 0,3. Ответ: 0,64 м/с2; 36 Н

К.В. Рулёва, к. ф.-м. н., доцент. Подписывайтесь на канал. Ставьте лайки. Пишите комментарии. Спасибо.

Предыдущая запись: Решение задач 1 и 2 на законы Ньютона

Следующая запись: Задачи 5 - 7 на законы Ньютона

Первое занятие на канале: Занятие 1. Физика. Механика. Кинематика

Занятие 15. Природа сил в механике

Занятие 14. Динамика. Законы Ньютона