Найти в Дзене

Занятие 7. Движение тела, брошенного под углом к горизонту

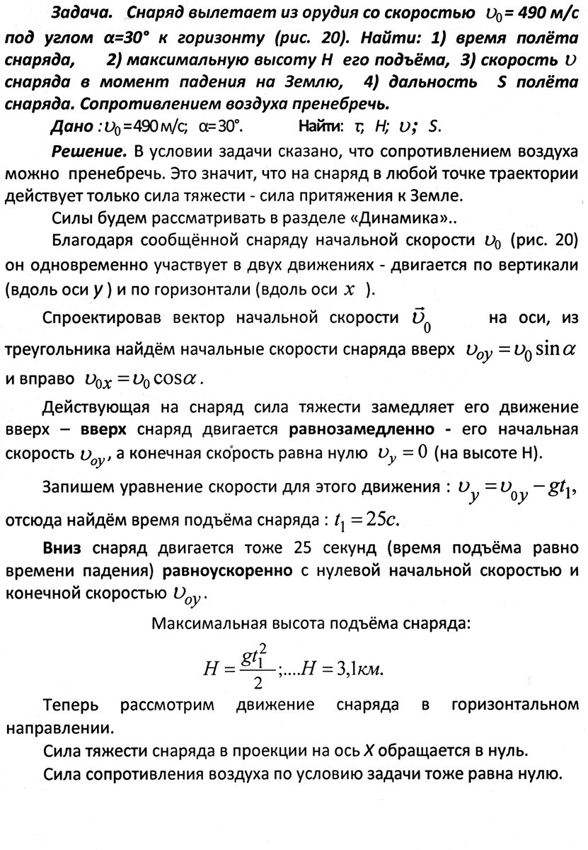
Для школьников. Как будет двигаться тело, если ему сообщить начальную скорость, направленную под углом к горизонту? Если телу сообщить начальную скорость, направленную под углом к горизонту, то оно будет двигаться по криволинейной траектории. Это значит, что вектор мгновенной скорости, направленный по касательной к траектории, будет постоянно менять своё направление. Будет меняться и величина (модуль) скорости. В любой точке траектории тело будет находиться в состоянии свободного падения. Как решать такие задачи? Удобно разложить движение тела на движение по вертикали и движение по горизонтали. Тогда криволинейное движение заменится двумя прямолинейными и мы сможем пользоваться уже полученными ранее уравнениями. Спроектировав вектор начальной скорости на вертикальное и горизонтальное направления, найдём начальную скорость тела в этих направлениях. Вектор текущей мгновенной скорости тоже можно разложить на горизонтальную и вертикальную составляющие. Можно разложить на составляющи

Для школьников.

Как будет двигаться тело, если ему сообщить начальную скорость, направленную под углом к горизонту?

Если телу сообщить начальную скорость, направленную под углом к горизонту, то оно будет двигаться по криволинейной траектории. Это значит, что вектор мгновенной скорости, направленный по касательной к траектории, будет постоянно менять своё направление. Будет меняться и величина (модуль) скорости.

В любой точке траектории тело будет находиться в состоянии свободного падения.

Как решать такие задачи?

Удобно разложить движение тела на движение по вертикали и движение по горизонтали. Тогда криволинейное движение заменится двумя прямолинейными и мы сможем пользоваться уже полученными ранее уравнениями.

Спроектировав вектор начальной скорости на вертикальное и горизонтальное направления, найдём начальную скорость тела в этих направлениях. Вектор текущей мгновенной скорости тоже можно разложить на горизонтальную и вертикальную составляющие.

Можно разложить на составляющие и вектор ускорения свободного падения, спроектировав его на касательную к траектории и на нормаль к касательной.

Тогда получим касательное (или тангенциальное) ускорение и нормальное (или центростремительное) ускорение. Модуль последнего определяется скоростью и радиусом кривизны траектории. Касательное и нормальное ускорения будут рассмотрены в следующем занятии.

-2

-3

Подробное решение этой задачи с добавлением вопросов смотрите в следующей записи "Продолжение занятия 7"

К.В. Рулёва, к. ф.-м. н., доцент. Подписывайтесь на канал. Ставьте лайки. Спасибо.

Задача 1; Задача 2; Задачи 3 и 4; Задачи 5 и 6; Задачи 7 и 8.

Предыдущая запись: Занятие 6

Следующая запись: Продолжение занятия 7

Первая запись: Занятие 1. Физика. Механика. Кинематика

Занятие 5. Подход к решению сложных задач на равнопеременное движение