Найти в Дзене

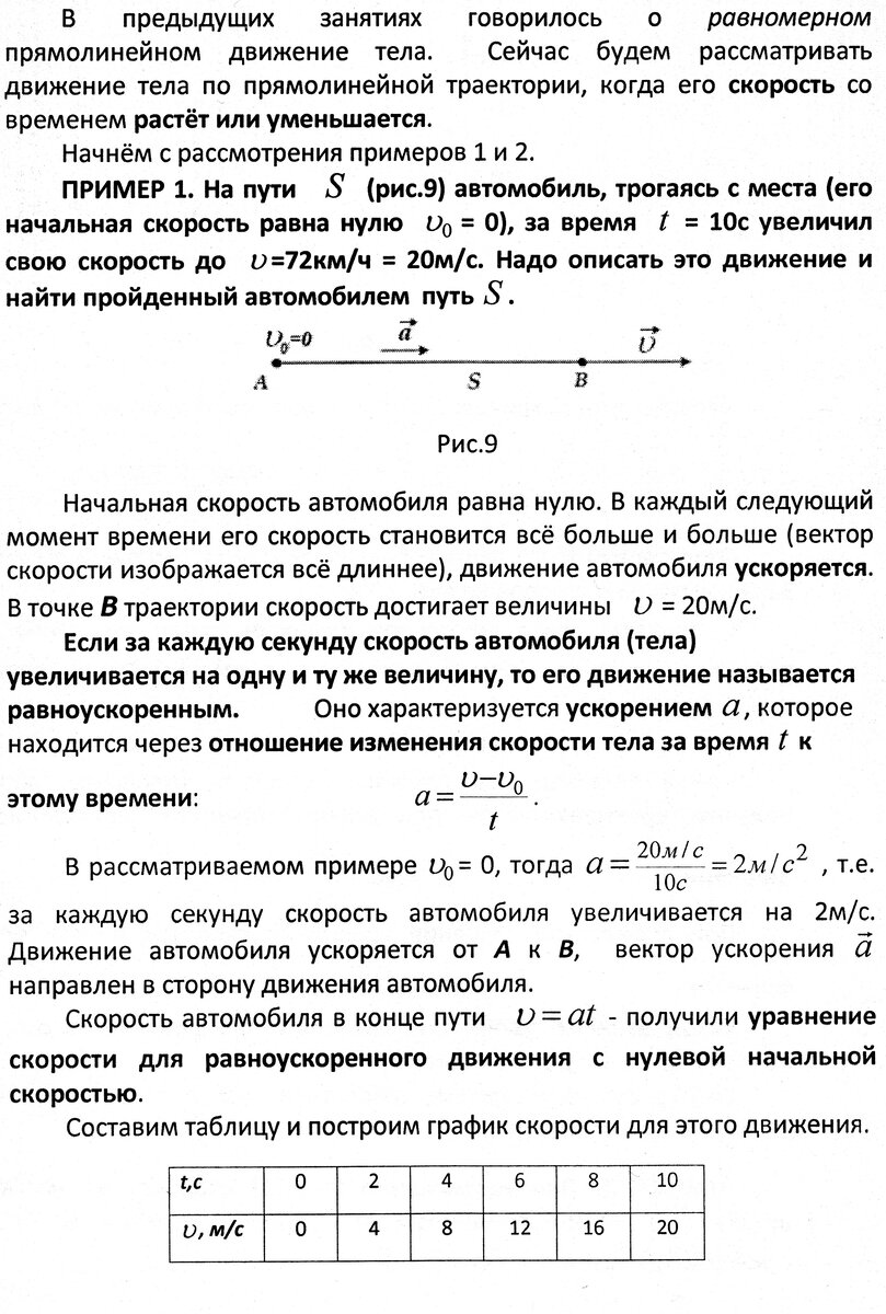
Занятие 4. Равнопеременное прямолинейное движение

К.В. Рулёва, к. ф.-м. н., доцент. Подписывайтесь на канал. Ставьте лайки. Спасибо. Предыдущая запись: Задачи 3 - 5 к занятию 3 Следующая запись: Продолжение занятия 4 Первая запись: Занятие 1. Физика. Механика. Кинематика В занятии 1 даны ссылки на другие занятия. Рисунки 13 и 15 увидете в следующей записи (продолжение занятия 4).
-2

-3

К.В. Рулёва, к. ф.-м. н., доцент. Подписывайтесь на канал. Ставьте лайки. Спасибо.

Предыдущая запись: Задачи 3 - 5 к занятию 3

Следующая запись: Продолжение занятия 4

Первая запись: Занятие 1. Физика. Механика. Кинематика В занятии 1 даны ссылки на другие занятия.

Рисунки 13 и 15 увидете в следующей записи (продолжение занятия 4).