Добавить в корзинуПозвонить
Найти в Дзене
Старый радиолюбитель

Преобразователи напряжения: ac/dc, dc/dc, dc/ac.

Эта статья о преобразователях напряжения, без которых редко обходится какой-либо современный прибор.

Эта статья о преобразователях напряжения, без которых редко обходится какой-либо современный прибор.

Сначала о терминологии: dc (direct current) - постоянный ток, ас (alternating current) - переменный ток. Теперь понятны обозначения в заголовке. Это различные типы преобразователей: ac/dc - переменный ток - в постоянный, dc/dc - постоянный в постоянный (но с другим напряжением), dc/ac - постоянный ток в переменный. Как правило, с изменением вида тока меняется и его напряжение.

Начнем по порядку:

ac/dc преобразователи напряжения используются в импульсных блоках питания. Вот пример простейшего.

Рис. 1. Схема простого однотактного ИБП.
Рис. 1. Схема простого однотактного ИБП.

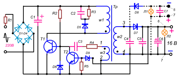
Переменное напряжение из сети через резистор R1, ограничивающем ток зарядки конденсатора С1 в момент включения, поступает на выпрямительный мост. Конденсатор С! сглаживает пульсации выпрямленного напряжения. На транзисторе собран блокинг генератор с ПОС через базовую обмотку трансформатора. Диод D5 ограничивает импульсы на базе транзистора. Частота импульсов определяется временем зарядки и разрядки конденсатора С3 через R4. Резистор R2 определяет начальный ток транзистора, а цепочка С2 R3 ограничивает энергию, запасаемою в коллекторной катушке трансформатора. К вторичной обмотке подключен конденсатор С4 (керамический, емкостью несколько нанофарад - зависит от частоты), который сглаживает выбросы импульсов и снижает наводки. Затем импульсы через диод D6 заряжают конденсатор С5 большой емкости. Такой простой преобразователь не блещет надежностью и стабильностью напряжения на выходе. Все можно существенно улучшить, если ввести ООС.

Рис. 2. Схема ИБП с обратной связью.
Рис. 2. Схема ИБП с обратной связью.

Здесь напряжение ООС снимается с конденсаторов С5, С6 и подается на базу Т2 через стабилитрон D9. Как только напряжение на выходе превысит напряжение стабилизации стабилитрона, через него начинает течь ток и транзистор Т2 открывается и шунтирует базовую цепь Т1. Все бы хорошо в этой схеме, но вторичная обмотка соединена с высоковольтной частью. Поэтому вместо транзистора Т2 используют оптопару светодиод-фототранзистор, что позволяет изолировать выход блока питания от соединения с высоковольтной частью схемы.

Конечно, можно преобразовывать не только сетевое напряжение, но любое переменное. Смысл же использования ИБП в том, что трансформатор имеет во много раз меньшую массу, так как частота импульсов составляет 50-100 кГц, а иногда и 1 МГц.

Dc/dc - преобразователи напряжения призваны изменить напряжение постоянного тока. Кажется что же здесь сложного: поставь стабилизатор напряжения - и готово. Но так можно только понизить напряжение, да и то с весьма низким КПД, а вот повысить простым способом постоянное напряжение невозможно. Но выход есть. Нужно превратить постоянное напряжение в переменное - а там все просто: трансформатор и выпрямитель.

Простейший dc/dc преобразователь на одном транзисторе я описывал в предыдущей статье о блокинг-генератора.

Рис. 3. Схема повышающего dc/dc преобразователя.
Рис. 3. Схема повышающего dc/dc преобразователя.

Основой преобразователя является несимметричный мультивибратор на транзисторах разной проводимости. Достоинство несимметричного мультивибратора - малое количество деталей. Частота определяется конденсатором С1 и R3. Нагрузкой является дроссель L1, в котором возникает ЭДС самоиндукции, превышающее по своему значению напряжение питания и заряжающее через диод VD1 электролитический конденсатор. Величину выходного напряжения определяет стабилитрон VD2.

Так как dc/dc преобразователи используются очень широко, то, естественно они есть в интегральном исполнении. Одной из распространенных является микросхема MC34063, на которой можно построить повышающий, понижающий, инвертирующий полярность преобразователи напряжения. И конечно, качество такого преобразователя не идет ни в какое сравнение с простым блокинг генератором или мультивибратором. Там есть и защита по току, и стабилизация напряжения, и КПД по 90%. Вот две схемки с сайта https://sxem.org/2-vse-stati/19-istochniki-pitaniya/31-universalnoe-ustrojstvo-dlya-postroeniya-povyshayushchikh-i-ponizhayushchikh-dc-dc-preobrazovatelej-mc34063. (но есть и в даташите.)

Рис. 4. Схемы понижающих преобразователей на МС34063.
Рис. 4. Схемы понижающих преобразователей на МС34063.

Обратите внимание на диапазон входных напряжений: от 8 до 38 В при выходном 5 В. А стоимость ее вообще смешная - 21р за 10 шт.

Рис. 5. Схемы повышающих преобразователей на МС34063.
Рис. 5. Схемы повышающих преобразователей на МС34063.

И упомяну о высоковольтных преобразователях.

Рис. 6. Схема высоковольтного преобразователя 15В в 2 кВ
Рис. 6. Схема высоковольтного преобразователя 15В в 2 кВ

Dc/ac преобразователи были востребованы раньше, востребованы и теперь. Если раньше их применяли для питания электробритвы от батареек, то теперь - для питания болгарки от автомобильного аккумулятора. Основа схемы - генератор, работающий на трансформатор.

Рия. 7. Схема простого преобразователя 12В в 230В 50Гц
Рия. 7. Схема простого преобразователя 12В в 230В 50Гц

В основе - интегральный драйвер (генератор) IR2153, который широко применяется в ИБП. В этом преобразователе важно иметь постоянную частоту 50 Гц, чтобы не нарушать работу подключаемых устройств. Подробно о схеме - здесь: http://soundbarrel.ru/pitanie/IR2153_01.html

Ну и как пройти мимо высоковольтной технике. Вот интересная схема с сайта Паяльник (https://cxem.net/tesla/tesla12.php), которая дает возможность получить плазменное облако в колбе лампы накаливания.

Рис. 6. Высоковольтный dc/ac высоковольтный преобразователь.
Рис. 6. Высоковольтный dc/ac высоковольтный преобразователь.

В этой схеме генератор собран на интегральном таймере 555, предварительный усилитель тока - на комплементарной паре КТ3102 и КТ3107, к выходу которого подключен мощный полевой транзистор. Диод, резистор и конденсатор, которые включены параллельно первичной обмотке трансформатора, защищают полевой транзистор от обратных выбросов напряжения.

Всем здоровья и успехов.