Добавить в корзинуПозвонить
Найти в Дзене
В эфире PlastBlast

Xiaomi Mi Box. подробности, нюансы установки в автомобиль

не буду спорить, что эту статейку я написал в ответ на творчество одного товарища про Apple, которую он выложил в сообществе Автозвук на Drive2.ru И вот понеслась… Apple лучше Android . Надо было покупать Apple TV и так далее. И полемики конструктивной не получается, т.к. Apple — это ж религия. А я тут лезу, понимаешь…язычник … со своим Андроидом.
Поэтому я решил написать этот пост.
В нем я поясню на примере живой схемы , как именно используется именно Андроидная приставка в достаточно сложных мультимедийных системах в авто. Я специально не говорю сейчас про систему, где Apple TV устанавливается для того, чтобы только водитель на своем штатном мониторе что-то там увидел. Я говорю про полноценные системы, которые устанавливаются на борт авто для развлечения всех. Итак, вводные данные по большинству проектов:
— микроавтобус
— большая семья с несколькими детьми разного возраста
— планируются дальние поездки (например, Крым)
— люди живут либо во вселенной Apple, либо Android. Это особо

не буду спорить, что эту статейку я написал в ответ на творчество одного товарища про Apple, которую он выложил в сообществе Автозвук на Drive2.ru

И вот понеслась… Apple лучше Android . Надо было покупать Apple TV и так далее.

И полемики конструктивной не получается, т.к. Apple — это ж религия. А я тут лезу, понимаешь…язычник … со своим Андроидом.


Поэтому я решил написать этот пост.
В нем я поясню на примере живой схемы , как именно используется именно Андроидная приставка в достаточно сложных мультимедийных системах в авто.

Я специально не говорю сейчас про систему, где Apple TV устанавливается для того, чтобы только водитель на своем штатном мониторе что-то там увидел. Я говорю про полноценные системы, которые устанавливаются на борт авто для развлечения всех.

Итак, вводные данные по большинству проектов:
— микроавтобус
— большая семья с несколькими детьми разного возраста
— планируются дальние поездки (например, Крым)
— люди живут либо во вселенной Apple, либо Android. Это особой роли не играет
— нужно сделать 2 зонную систему (у водителя свой звуковой контент, у пассажиров — свой)
— нужно оставить штатное ГУ (например автомобиль — Vklasse или Multivan)
— хочется хорошего звука. поэтому ставим нормальный автозвук и предполагаем, что приставка должна должна подавать звук на новую аудиосистему (например — посмотреть концерт в FullHd качестве с офигенным звуком)
— есть видеоконтент на внешних носителях (особо актуально это для семей с маленькими детьми. У каждой такой семьи есть флешка с гигабайтами мультиков)

посмотрим на схему полноценной аудио-видео-мультимедиа системы в салоне, например, Фольксваген Мультивена

Обычно, на потолок такого микроавтобуса вешается 15-17 дюймовый потолочный монитор

-2

Современные мониторы имеют Full HD матрицу, к которой вопросов нет. Качество — огонь ( FullHd, IPS)

-3

например — если включить контент в формате 4К, то можно реально обалдеть от качества

-4

Не буду перечислять возможности Андроид приставки. Они понятны всем: Youtube, чтение любых аудио-видеоформатов, Chromecast (трансляция по воздуху контента со смартфона) и прочее.

Размер приставки настолько смешной, что ее можно установить где-то очень скрытно и вывести с нее только USB провод для подключения внешних USB флешек. Кстати, Apple не умеет читать контент с внешних носителей. А Андроид умеет.

-5

Андроид хорош еще и тем, что на него можно поставить некоторые интересные приложения, которые даже в Google Play Market отсутствуют. Например — HD Videobox/ Программка, которая позволяет в режиме онлайн смотреть кучу современного контента (я про фильмы) . И позволяет их скачивать на память приставки. Или на внешний носитель :)

А теперь попробуйте установить на Apple TV стороннее приложение. Посмеемся вместе :)

-6

Андроид приставки, которые можно купить ОФИЦИАЛЬНО — поддерживают обновление ПО.

-7

Ну а теперь вернемся к теме использования такой приставки в сложной системе.

Мы будем использовать приставку как один из источников видео-аудиоконтента. Почему один из источников?
потому что в современных микроавтобусах уже стоят головные устройства, которые владельцы вряд ли захотят убрать.

-8

Например, в Мультике стоят штатные магнитолы, на которые выводится картинка с камеры заднего вида. И если поставить нештатную магнитолу (что, в принципе можно), вы потеряете эту опцию. А еще — вывод инфо с климат-контроля на монитор магнитолы. Вывод картинки парктроников на монитор магнитолы.

Зачем все это терять? Поэтому оставляем штатное ГУ в качестве одного из источников. Оно дает нам радио, чтение дисков CD

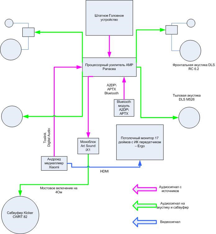
Для того, чтобы построить серьезную ММ систему нам нужен процессор или процессорный усилитель. Мы часто используем — AMP Panacea. И на схеме как раз она.

Полный размер
Полный размер

у данного 6-ти канального процессорного усилителя, 8 каналов встроенного процессора, аналоговый AUX вход, оптический цифровой Toslink вход, аналоговый высокоуровневый вход (есть и низкий уровень) . И к нему можно подключить опциональный Bluetooth адаптер для работы с аудиоконтентом напрямую со смартфоном (но в нашей системе его нет)

Управляется он с пульта

-10

с пульта можно переключать источники аудиосигнала, регулировать уровень громкости системы и уровень громкости сабвуферного канала, переключать пресеты (варианты настроек, которые можно запомнить в памяти)

Андроидная приставка Xiaomi Mi Box в такой схеме будет выполнять свою прямую роль- станет выдавать на потолочный монитор картинку в качестве Full HD (по кабелю HDMI) . Звук с приставки можно подать двумя путями на процессорный усилитель. Для достижения максимального качества аудиосигнала — по оптическому кабелю.
В приставке есть разъем — 3.5. мм для аналогового миниджека или для разъема minitoslink. Совмещенный разъем. В него можно вставить и аналоговые наушники и оптический кабель.

Полный размер
Полный размер
-12

Итак, Андроидная приставка — один из источников звука в системе. Звук подается на оптический вход процессора.

Второй источник — штатное ГУ. Звук с него подается на процессор по "высокоуровнему" входу

Третий источник звука — штатный Bluetooth адаптер.

Четвертый источник звука в системе — сам потолочный монитор. У него есть встроенный медиаплеер и FM трансмиттер. Т.е. он передает звук на определенную FM частоту. Ее можно настроить на магнитоле и услsifnm звук с монитора.
Также монитор имеет встроенный ИК передатчик. Он может передавать звук на беспроводные ИК наушники. Коих может быть сколько угодно.
Некоторые мониторы могут передавать по ИК только звук с встроенного медиаплеера, а некоторые умеют "прокидывать" звук на ИК с внешнего источника (например, SIC !, с андроидной приставки, подключенной по HDMI кабелю)

Приставка проста в инсталляции. В отличие от Aplle ей не требуется серьезного DC\DC конвертера напряжения. В случае с Apple стабилизированный источник питания стоит около 5000 руб.

В комплекте идет bluetooth пульт.

-13

Также позабавили меня комментарии о том, что у Xiaomi в пульт надо вставлять батарейки!, а в Apple не нужно — он подзаряжается от зарядного кабеля :))
Это, конечно, проблема — вставить в пульт 2 батарейки формата ААА раз в полгода.

Так что вывод простой
для полноценных, развернутых медиасистем, в машине — лучше Андроидных приставок пока ничего не придумано.