Найти в Дзене
Radio-любитель

Простое зарядное устройство

Простая схема зарядного устройства, предназначенная для аккумуляторов небольшой емкости, особенно для герметичных аккумуляторов, используемых в устройствах сигнализации, ИБП и т. д. Устройство предназначено для работы зарядным током от 0,1 А до 1 А (для аккумуляторов емкостью до 1, 2 .... 10Ач) и для аккумуляторов с номинальным напряжением 12В. Устройство эффективно в качестве буферного источника питания, постоянно подключенного к аккумулятору, где он постоянно заряжается небольшим током. В случае более высокого потребления тока он служит в качестве дополнительного источника питания 1 ... 1,5 А. Особенности: Совместимость с аккумуляторами емкостью от 1,2 Ач до 10 Ач. Регулируемый зарядный ток в диапазоне от 0,1 А до 1 А. Встроенная система защиты для предотвращения перезарядки. Напряжение питания: 12 В переменного тока (трансформатор 12 В, мин. 2 А) Принципиальная схема устройства показана на рисунке. Диодный мост D1-D4 и конденсаторы C1, C2 обеспечивают постоянное напряжение с х

Вид платы
Вид платы

Простая схема зарядного устройства, предназначенная для аккумуляторов небольшой емкости, особенно для герметичных аккумуляторов, используемых в устройствах сигнализации, ИБП и т. д. Устройство предназначено для работы зарядным током от 0,1 А до 1 А (для аккумуляторов емкостью до 1, 2 .... 10Ач) и для аккумуляторов с номинальным напряжением 12В.

Устройство эффективно в качестве буферного источника питания, постоянно подключенного к аккумулятору, где он постоянно заряжается небольшим током. В случае более высокого потребления тока он служит в качестве дополнительного источника питания 1 ... 1,5 А.

Особенности:
Совместимость с аккумуляторами емкостью от 1,2 Ач до 10 Ач.
Регулируемый зарядный ток в диапазоне от 0,1 А до 1 А.
Встроенная система защиты для предотвращения перезарядки.
Напряжение питания: 12 В переменного тока (трансформатор 12 В, мин. 2 А)

Принципиальная схема устройства показана на рисунке.

Схема зарядного устройства
Схема зарядного устройства

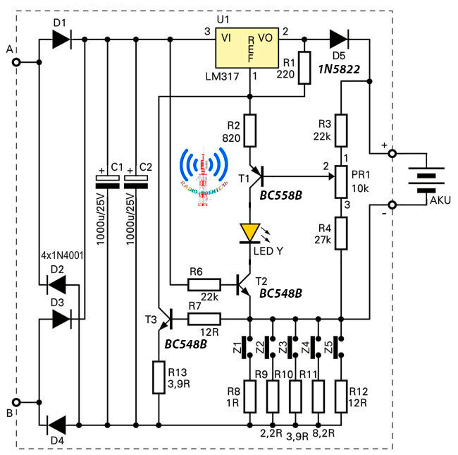
Диодный мост D1-D4 и конденсаторы C1, C2 обеспечивают постоянное напряжение с хорошей фильтрацией, необходимое для работы стабилизатора. Сама система зарядки состоит из двух основных блоков - системы контроля напряжения со стабилизатором U1 и цепи управления максимальным током с транзистором T3.

Таким образом, это стабилизатор напряжения с ограничением тока. Схема работает следующим образом. Когда батарея разряжена и ее напряжение ниже напряжения стабилизации, определенного потенциометром PR1, стабилизатор U1 открыт. Для того чтобы аккумулятор заряжался с меньшим током, соответствующим его емкости, была добавлена ​​схема с транзистором Т3. Значение зарядного тока определяется суммарным сопротивлением параллельного подключения резисторов R8 ... R12.

Параллельное соединение резисторов осуществляется с помощью перемычек Z1 ... Z5. Когда падение напряжения на этих резисторах превысит 0,6 ... 0,7 В, транзистор T3 начнет открывать и понижать напряжение на выходе ADJ стабилизатора U1, тем самым уменьшая выходное напряжение и, следовательно, ток зарядки. Набор резисторов R8 ... R12 выбирается таким образом, чтобы с их помощью можно было определить зарядный ток в диапазоне от около 60 мА до около 1,4 А.

Резистор R13 необходим для уменьшения усиления транзистора T3 - без него схема может возбуждается. Подводя итог - когда батарея разряжается, зарядное устройство заряжает ее постоянным током, определяемым значениями резисторов R8 ... R12.

Напряжение на батарее во время зарядки будет только увеличиваться до напряжения стабилизации, определенного потенциометром PR1. Когда напряжение батареи приближается к этому значению, зарядный ток уменьшается. Тогда цепь с резисторами R8 ... R12 и транзистором T3 не будет ограничивать ток, поскольку падение напряжения на R8 ... R12 будет меньше, чем напряжение открытия транзистора.

Теперь зарядный ток будет определяться свойствами батареи и напряжением, определяемым с помощью PR1. На практике для 12-вольтовой батареи это «номинальное» напряжение стабилизатора будет приблизительно 13,6 ... 14,4 В. При использовании, например, для бесперебойного питания какой-либо панели управления, рабочее напряжение буфера будет немного ниже, около 13,65 В. Печатная плата и подключение на рисунке.

Печатная плата
Печатная плата

Заслуживает внимания схема с транзисторами T1, T2 и D5. Как правило, работа стабилизатора LM317, при нормальной работе напряжение между его выходом и выводом ADJ составляет 1,23 В. Согласно руководству по тех. документации для микросхемы LM317, минимальный ток нагрузки должен быть не менее 3,5 мА. Резистор R1 со значением 220 устанавливает ток более 5 мА.

Транзистор Т2 также имеет очень интересную функцию. Напряжение кислотных батарей уменьшается с температурой, «номинальное» напряжение зарядного устройства должно меняться при изменении напряжения. И это также роль транзистора T1 с делителем R3, PR1, R4 и резисторами R2 и R1.

Транзистор T2 работает как защита от разряда батареи в случае выключении сетевого напряжения 230 В. Отсутствие напряжения на входе также отключит диод D5. В схеме нет индикатора заряда, но такой индикатор не нужен, потому что аккумулятор не будет перезаряжаться, даже если вы постоянно присматриваете за зарядным устройством.

Сборка схемы не сложная, и схема работает сразу после правильного монтажа. Чтобы уменьшить потери, стоит использовать сетевой трансформатор, чтобы напряжение на конденсаторах С1, С2 составляло 15,5 ... 18 В, не более. Схема, собранная из исправных компонентов, не требует настройки, только регулировка выходного напряжения и тока зарядки.

Напряжение задается потенциометром PR1. На время регулирования вместо батареи можно включить резистор 1 ком. Выходное напряжение должно быть около 13,65 В, если устройство планируется использовать буферным источником питания, постоянно подключенным к батарее.

Если, же, это должно быть зарядное устройство, напряжение должно быть установлено выше 14 ... 14,4 В Максимальный зарядный ток должен быть установлен в соответствии с емкостью батареи, например, для батареи 10 Ач, ток 1 А, для тока 4,8 Ач, ток 0,48 А. Значение этого тока определяется полным сопротивлением резисторов R8 ... R12 (таблица).

Таблица
Таблица