Найти в Дзене
Radio-любитель

Звуковой таймер

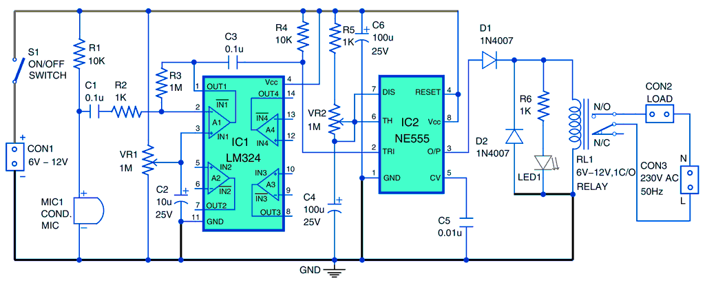
Вот не плохая поделка может пригодится во многих случаях в быту. Звуковой таймер собран на операционном усилителе LM324 и таймере NE555. Время задержки может быть установлено от нескольких секунд до 30 минут. Он также может быть использован в качестве звуковой охранной сигнализации. Принципиальная схема звукового таймера показана на рисунке. Выходной вывод 1 LM324 (IC1) подается на вывод 2 NE555 (IC2) через конденсатор C3. IC2 настроен как моностабильный мультивибратор. Звуковой сигнал, похожие на хлопки, воспринимаются конденсаторным микрофоном MIC1, усиливается IC1. Усиленный сигнал подается на триггерный вывод 2 IC2. На выводе 3 микросхемы IC2 уровень становится высоким, и реле RL1 запитывается на время задержки, установленное потенциометром VR2. Время задержки может быть установлено от нескольких секунд до 30 минут. Включение реле обозначается светящимся светодиодом LED1. Реле RL1 обесточивается по истечении времени задержки. NE555 может выдавать ток 200 мА; Таким образом, обыч

Вот не плохая поделка может пригодится во многих случаях в быту. Звуковой таймер собран на операционном усилителе LM324 и таймере NE555. Время задержки может быть установлено от нескольких секунд до 30 минут. Он также может быть использован в качестве звуковой охранной сигнализации.

Схема звуковой таймер
Схема звуковой таймер

Принципиальная схема звукового таймера показана на рисунке. Выходной вывод 1 LM324 (IC1) подается на вывод 2 NE555 (IC2) через конденсатор C3. IC2 настроен как моностабильный мультивибратор. Звуковой сигнал, похожие на хлопки, воспринимаются конденсаторным микрофоном MIC1, усиливается IC1. Усиленный сигнал подается на триггерный вывод 2 IC2. На выводе 3 микросхемы IC2 уровень становится высоким, и реле RL1 запитывается на время задержки, установленное потенциометром VR2.

Время задержки может быть установлено от нескольких секунд до 30 минут. Включение реле обозначается светящимся светодиодом LED1. Реле RL1 обесточивается по истечении времени задержки. NE555 может выдавать ток 200 мА; Таким образом, обычное реле может быть напрямую подключено к выходу IC2 без дополнительного транзисторного драйвера. И по возможности используйте микрофон хорошего качества для максимальной чувствительности.

Схема односторонней печатной платы для звукового таймера показана на рисунке.

печатка вид  низ
печатка вид низ
компоненты
компоненты

После монтажа схемы на плате поместите ее в подходящую пластиковый корпус. Схема требует напряжения питания в 6 В-12В постоянные тока. Когда микрофон MIC1 захватывает звук, к примеру хлопок в ладошки, реле RL1 получает питание. Электрическая лампа может быть подключена через контакты N / O RL1 вместе со звонком или сигналом тревоги.