Найти в Дзене

Формула эффективности технологического процесса

Формула и пример эффективности процесса - моя попытка объяснить полезную метрику. Я сделаю это и приведу несколько примеров, которые, я надеюсь, вы сможете применить в своей сфере деятельности. Что такое процесс? Мы все хотим повысить ценность. А от вещей, которые этого не делают, мы хотим избавиться или улучшить их. Процесс - это систематическая деятельность, включающая в себя более мелкие действия, которая в конечном итоге превращается в услуги или продукт. Процесс может занимать время, площадь и ресурсы. Все процессы можно разделить на следующие категории: добавленная стоимость, не добавленная стоимость, но необходимая и не добавленная стоимость. С точки зрения потребителя: 1) Добавленная стоимость: этот шаг в процессе добавляет форму, функцию и стоимость к конечному продукту. 2) Без добавленной стоимости: этот шаг не добавляет формы, функции и не приносит никакой помощи в производстве готовой продукции. 3) Не добавленная стоимость, но необходимая: этот шаг не добавляет ценно
Оглавление

Формула и пример эффективности процесса - моя попытка объяснить полезную метрику. Я сделаю это и приведу несколько примеров, которые, я надеюсь, вы сможете применить в своей сфере деятельности.

Что такое процесс?

Мы все хотим повысить ценность. А от вещей, которые этого не делают, мы хотим избавиться или улучшить их.

Процесс - это систематическая деятельность, включающая в себя более мелкие действия, которая в конечном итоге превращается в услуги или продукт. Процесс может занимать время, площадь и ресурсы. Все процессы можно разделить на следующие категории: добавленная стоимость, не добавленная стоимость, но необходимая и не добавленная стоимость.

С точки зрения потребителя:

1) Добавленная стоимость: этот шаг в процессе добавляет форму, функцию и стоимость к конечному продукту.

2) Без добавленной стоимости: этот шаг не добавляет формы, функции и не приносит никакой помощи в производстве готовой продукции.

3) Не добавленная стоимость, но необходимая: этот шаг не добавляет ценности, но является необходимым шагом в конечном продукте с добавленной стоимостью.

(2) и (3) естественно создают потери, которые можно разделить на 7 типов:

1) Перепроизводство: производить больше, чем нужно, быстрее, чем нужно, или раньше, чем нужно.

2) Время ожидания: время простоя, которое происходит, когда сопутствующие события не синхронизированы.

3) Транспортировка: любое движение материала, которое непосредственно не поддерживает немедленное производство.

4) Обработка: избыточное усилие (производство или коммуникация), которое не добавляет ценности продукту или услуге.

5) Запасы: любой запас сверх требования процесса.

6) Движение: любое движение людей, которое не вносит добавленной стоимости в продукт или услугу.

7) Дефект: ремонт или доработка продукта или услуги в соответствии с требованиями заказчика.

Важно понимать «Ценность» с точки зрения потребителя. С его точки зрения, «Ценность» может быть определена в форме вопроса:

Какие этапы процесса производства (и связанные с этим расходы) не должны касаться наших потребителей?

Это важный вопрос - большинство компаний рады тому, что им не нужно раскрывать информацию о том, как создается их продукт или услуга, из-за боязни неэффективных процессов и расточительных операций, открытых клиенту. Эту позицию иногда называют «не раскрывая, как создается хот-дог», дружно ссылаясь на то, что хот-дог сделан неизвестно из чего.

Эффективность технологического цикла

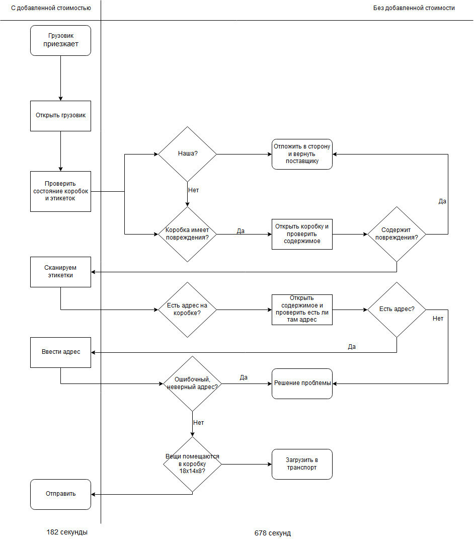
Существует способ, который помогает определить, какая часть процесса действительно содержит добавленную стоимость. Для этого требуется пара вещей:

1) Создайте карту процесса

2) Определите шаги с добавленной стоимостью, шаги без добавленной стоимости и шаги без добавленной стоимости, но при этом необходимые.

3) Расслоите свою карту согласно пунктам в # 2.

4) Добавьте временя к шагам процесса.

После того, как вы выполнили шаги (1) - (4), вы можете просто рассчитать, сколько фактически добавленной стоимости, в процентах. Время для всего процесса - от начала до конца - называется временем цикла. Чтобы определить эффективность цикла процесса, вы просто делите время добавленной стоимости на время цикла для всего процесса.

Эффективность цикла процесса = (Время добавленной стоимости / время цикла)

Пример гипотетического процесса:

Процесс имеет время цикла 860 секунд. Таким образом, эффективность цикла процесса может быть рассчитана следующим образом:

Эффективность технологического цикла = 182/860 = 21%

Другими словами, только 21% описанного выше процесса считается добавленной стоимостью для потребителя.

Подобные данные могут помочь компании увеличить процент добавленной стоимости для клиента, устраняя или сокращая потери.

Выполнение поставило бы потребителя на первое место и позволило бы компании «навести порядок». Я считаю, что приведенное упражнение является простым, но в тоже время невероятно полезным для компании, чтобы убедиться, что они обеспечивают максимальную ценность для потребителя; это почти долг перед потребителем.

Перевод статьи https://www.shmula.com/process-cycle-efficiency-pce/330/