Найти в Дзене

Конкурс по теоретической физике. Электромагнетизм #115

Я начал писать книгу "Вся теоретическая физика на 100 страницах", чтобы систематизировать собственные наработки в теории и найти узкие места. Когда дело дошло до электродинамики, стало предельно ясно, что изложенное у Ацюковского в эфиродинамике довольно слабо согласуется с реальностью, а мои собственные наработки вообще оставляли желать лучшего. Именно поэтому я начал развивать тему. И если с силой Лоренца и силой Ампера всё получилось довольно просто, то с законом Кулона имеются проблемы. Так довольно легко заметить, что существует в нашем мире две силы, которые похожи, как две капли воды. Это сила Лоренца (магнитная её часть) и сила Жуковского. Их сходство в первую очередь заключается в том, что они обе действуют по очень неестественному принципу, который не присущ больше никаким взаимодействиям. После осознания этого простого факта можно выдвинуть гипотезу, что эти силы могут иметь единую природу. Я сейчас не буду приводить всю цепочку рассуждений и математические выкладки, но посл

Я начал писать книгу "Вся теоретическая физика на 100 страницах", чтобы систематизировать собственные наработки в теории и найти узкие места. Когда дело дошло до электродинамики, стало предельно ясно, что изложенное у Ацюковского в эфиродинамике довольно слабо согласуется с реальностью, а мои собственные наработки вообще оставляли желать лучшего. Именно поэтому я начал развивать тему. И если с силой Лоренца и силой Ампера всё получилось довольно просто, то с законом Кулона имеются проблемы.

Иллюстрация на тему "Книга"
Иллюстрация на тему "Книга"

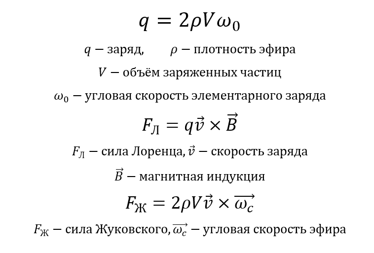
Так довольно легко заметить, что существует в нашем мире две силы, которые похожи, как две капли воды. Это сила Лоренца (магнитная её часть) и сила Жуковского. Их сходство в первую очередь заключается в том, что они обе действуют по очень неестественному принципу, который не присущ больше никаким взаимодействиям. После осознания этого простого факта можно выдвинуть гипотезу, что эти силы могут иметь единую природу. Я сейчас не буду приводить всю цепочку рассуждений и математические выкладки, но после анализа теоремы Жуковского и сравнения возникающих сил с силой Лоренца, а также из анализа уравнений Максвелла, если принять, что заряд - это вращающееся тело, удаётся показать следующее:

-2

Если мы приравняем силу Лоренца и силу Жуковского, приняв, что все векторы сразу не лежат в одной плоскости, то будет верно следующее:

-3

Получается, магнитная индукция может быть отношением угловой скорости эфира к модулю угловой скорости элементарного заряда. Т.е. это чисто механическая характеристика среды.

Такое определение полностью вписывается во все опытные данные, укладывается в уравнения Максвелла и позволяет наглядно представить, как вообще устроено на физическом уровне понятие магнитной индукции. Также на этой основе получается свести все единицы измерения к механике и многое другое. Противоречий у такого определения попросту нет. Именно таким образом нужно решить предлагаемую задачу.

Предметом конкурса является следующее:

Необходимо предложить такое описание кулоновского (электростатического) взаимодействия, которое будет вписываться в опытные данные, удовлетворять уравнениям Максвелла, установленному закону Кулона в рамках материалистической механистичной концепции. В качестве целевой теории выступает эфиродинамика. В её основе находится эфир, как субстанция, заполняющая всё мировое пространство. Её параметры определены с хорошей точностью.

Конечно, не обязательно привязываться к эфиродинамике. Если у вас есть своя материалистичная концепция, которая отвечает научному методу, внутренне непротиворечива и логична, то она безусловно будет принята. Сразу предостерегу, что концепции, основанные на сугубо постулативном подходе без физической модели, приниматься не будут. Необходимо предложить такое описание, которое строго можно называть теорией.

Иллюстрация на тему "Приз"
Иллюстрация на тему "Приз"

В качестве награды успешным конкурсантам я предлагаю соавторство в книге без каких-либо материальных затрат с их стороны. Также я договорюсь с бюро семинара физфака МГУ по теоретической физике о выступлении у них, а также с интернет-площадкой о трансляции этого выступления на довольно широкую аудиторию. С моей стороны также будет оказана всесторонняя поддержка.

Об окончании конкурса я сообщу отдельно.