Найти в Дзене
Старый радиолюбитель

Регенераторы. Раньше и теперь.

Читая книги 30-х - 60-х годов я неоднократно сталкивался с информацией о регенеративных приемниках, в том числе и в сделанных мной обзорах. А вот послушать такой приемник мне не довелось. Поэтому решил наверстать это упущение.

Читая книги 30-х - 60-х годов я неоднократно сталкивался с информацией о регенеративных приемниках, в том числе и в сделанных мной обзорах. А вот послушать такой приемник мне не довелось. Поэтому решил наверстать это упущение.

Что-же такое эти регенеративные приемники? Это приемники прямого усиления. Но с приемником Румянцева мы уже познакомились. С хорошей антенной - хороший прием, карманный вариант сейчас в Центральной России не актуален. А вот регенеративный приемник - это уже другая песня. Его чувствительность в сотни раз выше, чем приемника Румянцева, при почти таком же количестве деталей. Но так как мы сейчас пользуемся супергетеродинами, что- то значит в регенераторах не так. Не так хорошо обстоит дело с стабильностью работы радиоприемника, да и ручек управления у него больше.

Давайте возьмем схему входного каскада приемника прямого усиления и превратим его в регенератор.

Рис. 1. Схема входного каскада (УВЧ) приемника прямого усиления.
Рис. 1. Схема входного каскада (УВЧ) приемника прямого усиления.

Регенеративный радиоприёмник (регенератор) — радиоприёмник с положительной обратной связью в одном из каскадов усиления радиочастоты.Регенератор изобретён Э. Армстронгом во время учёбы в колледже, запатентован в 1914 году, после этого также запатентован Ли де Форестом в 1916 году. Это привело к судебной тяжбе продолжительностью в 12 лет, завершившейся в Верховном суде США в пользу Ли де Фореста.

Регенератор позволяет получить наибольшую отдачу от одного усилительного элемента. Поэтому в ранние годы развития радиотехники, когда лампы, пассивные детали и источники питания были дороги, он широко применялся в профессиональных, любительских и бытовых приёмниках, успешно конкурируя с изобретённым в 1918 году тем же Армстронгом супергетеродином.

А как осуществить положительную обратную связь (ПОС)? Очень просто - нужно часть энергии с выхода каскада подать на вход.

Рис. 2. Усилительный каскад с положительной обратной связью.
Рис. 2. Усилительный каскад с положительной обратной связью.

На рис. 2. в разрыв коллекторной цепи транзистора включена катушка обратной связи, имеющая переменную связь с катушкой входного контура. Такой способ использовался в первых регенеративных приемниках на лампах.

-3

Рис. 3. Схема регенеративного каскада на ламповом триоде.

Следует отметить, что даже в таком простом способе организации ПОС существуют свои секреты. Главный из них - правильное включение катушки обратной связи. Она должна быть включена так, чтобы фаза колебаний в ней совпадала с фазой в контурной катушке. Если мы включим катушку связи противофазно, то вместо положительной будет осуществляться отрицательная обратная связь

Обратимся к истокам. Вот, что написано в "Справочнике радиолюбителя" издания 1949г, о котором я писал ранее.

"Для получения дополнительного усиления в результате наличия такой связи необходимы достаточная взаимная связь между анодной и сеточной цепью (т. е. между катушками L1 и L2 а также правильное включение катушек, при которых напряжение высокой частоты, индуктируемое катушкой L2 катушку L1 было бы в фазе с принимаемыми колебаниями.

При сближении катушки обратной связи и катушки контура или же при увеличении силы тока высокой частоты в катушке обратной связи, увеличивается громкость приема, но лишь до определенного предела. При некотором значении обратной связи возникает генерация собственных колебаний, мешающая приему радиовещательных станций. Момент возникновения собственных колебаний называется порогом генерации. Значение обратной связи, соответствующее порогу генерации, является критическим значением.

Прием слабых станций производится у порога генерации, где усиление наибольшее. Поэтому чрезвычайно важно иметь возможность плавного подхода к порогу генерации («мягкий» подход к генерации). Большое влияние на плавность подхода к генерации оказывает правильный выбор величины сопротивления гридлика.

Приемник при сильной обратной связи (т. е. после наступления генерации) дает возможность принимать телеграфные станции, работающие незатухающими колебаниями, без тональной модуляции (CW и SSB)."

Существуют и другие способы организации ПОС. Особенно разнообразны они в транзисторных конструкциях, которых в сети великое множество.

Обратимся к отличной книге В.Т. Полякова "Техника радиоприема. Простые приемники АМ сигналов" Книга подкупает простотой изложения и практической направленностью, как и большинство книг и статей Владимира Тимофеевича.

Рис. 4. Обложка книги В.Т. Полякова.
Рис. 4. Обложка книги В.Т. Полякова.

Кстати, в этой книге превосходно описаны различные детекторные приемники - от простейших до сложных. Тогда детекторные приемники были весьма актуальны, так как еще работали мощные АМ-радиостанции.

Понятно, что с увеличением ПОС усиление каскада растет., а что происходит с полосой пропускания и , соответственно, с добротностью контура? Вспомним, что амплитуда напряжения на контуре пропорциональна его добротности :

-5

Поэтому увеличение ПОС ведет к повышению напряжения на контуре, а соответственно, растет и добротность, а это ведет к сужению полосы пропускания контура. Можно представить себе, что ПОС вносит отрицательное сопротивление в контур, снижая потери в нем. В предельном случае, когда это отрицательное сопротивление станет равно сопротивлению потерь в контуре, в нем возникнут незатухающие колебания, т.е. усилитель превратиться в генератор.

А это значит, что можно взять любой LC генератор и путем уменьшения ПОС перевести его в режим регенерации.

Рис.5. Генератор по схеме индуктивной трехточки.
Рис.5. Генератор по схеме индуктивной трехточки.

В этом генераторе ПОС подается из цепи эмиттера к отводу контура. Но ведь каскад с ОС не дают усиления по напряжению, мало того, оно менше нуля! Это так, но этот каскад дает усиление по мощности (соответственно по току). А теперь превратим этот генератор во входной каскад приемника.

Рис. 6. Схема регенеративного каскада.
Рис. 6. Схема регенеративного каскада.

Здесь с помощью R1 регулируется глубина ПОС, а, следовательно усиление каскада и добротность контура. Вот и сказываются недостатки этой схемы: нужно работать двумя ручками - настройки (С1) и глубины ПОС (R1). Но рук-то у нас тоже две, так что грустить не будем.

А теперь практические схемы приемников. И снова цитата, на этот раз из В.Т Полякова:

-8
Рис. 6. Схема из книги В.Т. Полякова.
Рис. 6. Схема из книги В.Т. Полякова.

Вот еще одно превращение генератора в приемник:

http://www.myhomehobby.net/regenerativnyj-priemnik-vanjusha/

Рис. 7. Схема генератора
Рис. 7. Схема генератора

Вот был генератор, а теперь будет приемник.

Рис. 8. Регенеративный приемник.
Рис. 8. Регенеративный приемник.

Приемник будет работать в диапазоне от средних волн до 20м диапазона. Нужно только рассчитать и изготовить катушку контура.

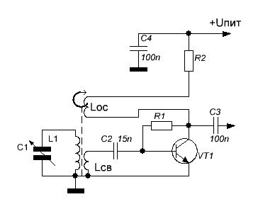
Следующая схема - проще некуда. Опубликована в Радио №8, 2002 г.

Рис. 9. Простой регенеративный приемник.
Рис. 9. Простой регенеративный приемник.

Здесь в приемник превратили генератор, собранный по схеме емкостной трехточки. Глубина ПОС регулируется резистором R1.

Еще одна схема, посложнее, отсюда https://radiostorage.net/4054-skhema-kv-regeneratora-na-chetyrekh-tranzistorah-1-6-do-4-mhz.html.

Рис. 10.
Рис. 10.

Здесь на транзисторе VT1 собран апериодический УВЧ, а режим регенерации регулируется конденсатором C4.

Ну и, наконец, промышленный образец регенератора знаменитой фирмы MFJ. Реклама здесь: http://mirradio.ru/product_info.php?products_id=2998 Статья здесь: http://ra4a.narod.ru/portal/RX13.htm

Рис. 11. Внешний вид приемника “MFJ-8100”.
Рис. 11. Внешний вид приемника “MFJ-8100”.
Рис. 12. Схема приемника MFJ-8100.
Рис. 12. Схема приемника MFJ-8100.

А для любителей теории вот эта книга.

-16

Скачать эту книгу и еще многие, посвященные этой теме можно здесь.

http://supreg1.narod.ru/

Всем здоровья и успехов.