Найти в Дзене
ItsMyLife

Простой детекторный радиоприемник

История о моем опыте сборки АМ-приемника
Здравствуйте, уважаемые читатели! Сегодня речь пойдет о моем первом собранном радиоприемнике.
Наверно все начинали собирать именно этот простой радиоприемник, кто когда-либо увлекался это темой, а может и остальные просто вспомнят себя на уроках физики.

Александр Степанович Попов и его изобретение (изображение из открытых источников)
Александр Степанович Попов и его изобретение (изображение из открытых источников)

Дело было когда я учился в колледже на первом курсе, у нас проходила лабораторная работа по физике, на которой нужно было собрать простенький детекторный приемник и продемонстрировать его работоспособность.

Первое на что мы обратили внимание, войдя в кабинет физики, что по всему кабинету по столам на штативах были протянуты две медные проволоки, как потом выяснилось это были антенна и заземление. Естественно, антенный провод был изолирован от штативов, иначе собранные приемники не заработали бы).

На каждом столе уже лежали детали для сборки приемника, мы расселись по своим местам и преподаватель приступил к объяснению схемы приемника и рассказал немного теории.

Деталей было не много, и я сначала удивился, как без батареек или какого-то внешнего питания и тем более без каких-либо усилительных элементов (транзисторов, микросхем, электронных ламп! и т.п.) можно настроиться на станцию и получить звук. Но, как оказалось, такое тоже возможно).

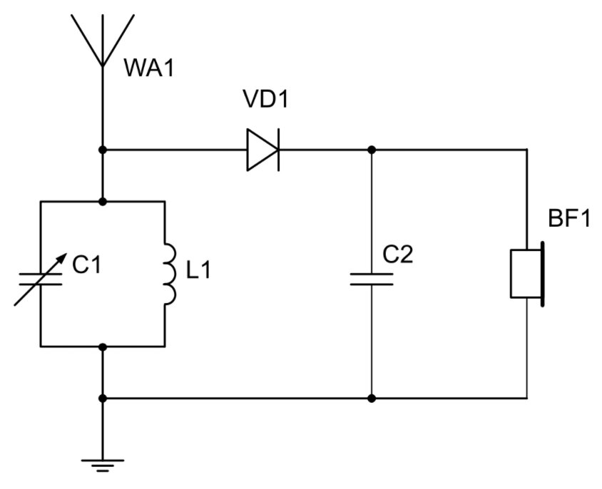
Сборку приемника нам предлагалось произвести из следующих деталей: катушки индуктивности L1, конденсатора переменной ёмкости C1, диода VD1, фильтрующего конденсатора С2 и наушников BF1. А схема очень простая:

Схема нашего детекторного приемника
Схема нашего детекторного приемника
Переменный конденсатор С1 (5-300 пФ) и L1 образуют колебательный контур, германиевый диод VD1 (типа Д2) необходим для демодулирования звукового сигнала с настроенного в резонанс несущей частоте (АМ-диапазон) контура. Параллельно высокоомным динамикам наушников BF1 (типа ТОН-2) подключен фильтрующий конденсатор С2 (2000 – 6800 пФ), который необходим для подавления высокой частоты и повышения качества звука. Диапазон воспроизводимых частот у такой схемы не велик, всего порядка 300-3500 Гц. КПД достаточно низкий.

И вот, мы приступили к сборке этого "сложного" устройства. Много времени это не заняло, подключились к антенному проводу и подсоединили заземление... И о, чудо! В наушниках можно было расслышать тихое шипение. Приемник заработал. Без источников питания!

Для настройки на станцию, необходимо было медленно крутить ручку конденсатора С1, тем самым изменяя резонансную частоту колебательного контура.

Пройдя по всему диапазону в обе стороны, мы настроились на одну из самых мощных станций по отсутствию искажений и достаточно отчетливо слышимую. Результатом мы были, конечно, довольны! Показали преподавателю и получили свои "пятерки". До конца урока было много времени, и, как и многие из нашей группы, просто игрались с приемником, перестраивали его на разные станции, касались руками антенного провода, крутили приемник в пространстве, слушая как это влияет на качество звука).

И вот таким нехитрым способом нам, людям 21 века, удалось немного прикоснуться к истории возникновения радиосвязи, истоки которой берут свое начало на рубеже 19-го и 20-го века.

Проведенные тогда эксперименты и сделанные открытия разными учеными послужили толчком и дали развитие привычных нам технологий, без которых сейчас немыслимо наше существование - радио, телевидение, сотовая связь, интернет и т.п.

Теперь на просторах интернета можно найти много разнообразных схем простых радиоприемников, и если кому захочется, то они смогут воплотить их в жизнь, правда в настоящее время на АМ-диапазоне осталось очень мало станций, к сожалению диапазоны гражданской связи длинных, средних волн практически опустели.

Спасибо, что дочитали до конца!

Можете делиться в комментариях какие опыты или эксперименты на уроках Вам больше всего запомнились.

Всем удачи!