Найти в Дзене
Репетитор IT men

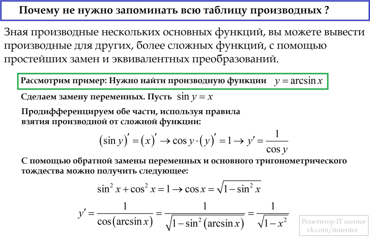
Почему не нужно запоминать всю таблицу производных? О лайфхаках дифференцирования

Рассмотрим небольшой математический лайфхак на простейшем примере. Информация может понадобиться 11-классу или первому курса на началах изучения математического анализа.
Аналогично можно вывести и для y = arccos(x). Попробуйте сделать это сами на черновике :) Далее разберем решение

Рассмотрим небольшой математический лайфхак на простейшем примере. Информация может понадобиться 11-классу или первому курсу на началах изучения математического анализа.

-2

Аналогично можно вывести и для y = arccos(x). Попробуйте сделать это сами на черновике :)

Что еще есть интересного среди производных?

К примеру, это может быть степенно-показательная функция

-3

Как импровизировать в ещё более сложных случаях?

-4

Мораль и итоги

1. Для взятия более сложных производных помогают знания о более простых производных, а также сопутствующие навыки и умения брать пределы, знать формулы из тригонометрии и различные эквивалентные преобразования

2. В некоторых случаях со сложными выражениями, когда f(x) возводится в степень g(x), помогает логарифмирование, которое помогает заметно упростить ситуацию и линеаризовать часть выражения. Также логарифмирование помогает при упрощении многоэтажных дробей со сложными степенями, корнями и т.д.

3. Не нужно бояться неявно заданных функций. От них тоже считаются производные. Просто производные зависят также от исходной функции, то есть могут быть "неявными".

Спасибо, что дочитали до конца :) Если вам нравятся такие разборы, и вы хотите видеть их чаще, то оставьте обратную связь (лайки, комментарии, ваши мысли).

Еще много полезного и интересного вы сможете найти на ресурсах:

Репетитор IT mentor в VK

Репетитор IT mentor в Instagram

Physics.Math.Code (Дзен)

Physics.Math.Code в контакте (VK)

Physics.Math.Code в telegram

Physics.Math.Code в YouTube